电磁炉加热一下停一下滴滴响(电磁炉一响一响断断续续加热)
电磁炉加热一下停一下滴滴响(电磁炉一响一响断断续续加热)
一台格兰仕电磁炉开机线盘发出嗡嗡的正常加热声约3秒,停止加热,但显示屏仍显示00加热状态,约1秒后,锅底发出嗒嗒两声金属检锅声,后继续加热,一直反复这个过程,和加热效果基本一样。
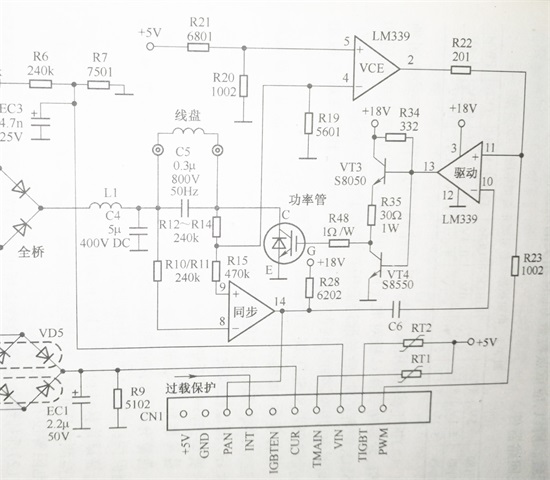
这样属于间歇性加热、停止加热时不报警故障代码,加热时功率较高,电磁炉工作在高功率、零功率两状态表现。电磁炉的功率主要由功率管G极脉冲宽度决定,来自LM339的13脚,受控于11脚PWM功率控制与10脚振荡锯齿波电压高底比较的结果,而LM339的11脚电压受控于2脚VCE即功率管C极过压保护、CN3插头PWM功率控制信号两因素。

CN3插头
CN3插头PWM控制信号值由CPU按软件资料对lNT过载保护、CUR主回路电流、VIN电网电压、TMAIN炉面温度、lGBT功率管温度信息综合分析而确定。检修范围确定CN3插头各信息输入、LM339、2、4、5脚功率管C极过压保护电路,在待机状态测量安求如图正常值时,放锅开机监测加热和自动停机后插头上电压确定检修范围。
测lNT过载保护5.1V。VIN电网电压检测3.4v。PAN锅质检测5.1都正常,说明与过载保护:电网电压检测电路无关。
测TMAIN炉面温度检测0.5V,lGBT功率管温度0.7V也正常,也与炉面检测电路无关。
测量CN1的CUR电流检测输入为0.6V,高于待机值0.4V,低于正常加热值3.6V(默认功率),功率管G极电压在2一4V摆动,这是轮流工作在待机0V和正常加热5.1v表现,电磁炉软件设计在检测CUR和其它信息正常且检锅有锅具时,才自动转入加热程序,IGBTEN功率管控制脚由0V转为+5V,按分析IGBTEN脚电压异常,估计是CUR电压值偏高,重点查CUR相关电流检测电路及所检测的主回路器件。

原理图
拆下功率管,发现功率管C极对地正向电阻为3.3K,反向电阻8.5K,怀疑功率管EC极间漏电,更换后故障排除。
-
- iphone开空调(iphone开空调遥控器软件)
-
2024-02-16 17:16:06
-
- 明代历代的帝王(明代历代的帝王简介)
-
2024-02-16 17:14:00
-
- vivo高清通话怎么关闭(华为手机怎么关闭hd高清通话)
-
2024-02-16 17:11:54
-
- 苹果手机siri怎么唤醒不了(苹果手机siri怎么设置)
-
2024-02-16 17:09:48
-
- 花叶万年青的养殖方法和注意事项(大叶万年青的养殖方法和注意事项)
-
2024-02-16 17:07:42
-
- 三国志战略版周泰战法(三国志战略版)
-
2024-02-16 01:30:33
-
- 裙子怎么画简单又好看(漂亮的裙子怎么画简单又好看)
-
2024-02-16 01:28:26
-
- 手机从视频里提取音乐(手机从视频里提取音乐剪映)
-
2024-02-16 01:26:20
-
- 鹦鹉蛋多久能孵化出来(自己孵鸟蛋最简易的方法)
-
2024-02-16 01:24:14
-
- 圣女贞德攻略(圣女贞德最全攻略)
-
2024-02-16 01:22:08
-
- 什么是蓝颜知己与红颜区别(什么是蓝颜知己)
-
2024-02-16 01:20:01
-
- 如何将门禁卡添加到手机上(了解如何将门禁卡添加到手机中)
-
2024-02-16 01:17:54
-
- 初学围棋的下法(初学围棋的下法吃子)
-
2024-02-16 01:15:48
-
- 电脑画图软件如何修改照片像素和尺寸大小
-
2024-02-16 01:13:41
-
- excel乘法(excel乘法公式怎么输入)
-
2024-02-16 01:11:34
-
- 竞争对手有什么意思和含义?
-
2024-02-03 11:49:14
-
- 第二价格密封拍卖有什么意思和含义?
-
2024-02-03 11:47:08
-
- 康福震简介
-
2024-02-03 11:45:02
-
- 国际劳务合作有什么意思和含义?
-
2024-02-03 11:42:56
-
- 吴乙彤简介
-
2024-02-03 11:40:50



石家庄是几线城市?石家庄在哪里?
钓鱼岛最新消息(我国钓鱼岛的面积究竟有多大?)
釜山男人Simon D都哭爆!出演《换乘恋爱》就是因为「放不下」
郑阜高铁周口境内高铁车次表公布?开行16对高铁?
自制米饼的做法大全分享,不要烤箱,不要打发,好吃到脑昏昏
信用卡逾期几年了怎么协商还款(欠信用卡好几年了现在打算还可以协商还本金吗
怎么设置骚扰电话打不进来(苹果14怎么设置骚扰电话打不进来)
2kol转身(2kol转身投篮)
扶摇直上九万里上一句是什么(诗词典故:大鹏一日同风起,扶摇直上九万里)
针刺 经穴养生之针刺\熏洗\耳压\刮痧