舟山普陀山景区开放了吗 舟山市普陀山风景名胜区攻略
舟山普陀山景区开放了吗 舟山市普陀山风景名胜区攻略

省十三届人大常委会
第三十八次会议
审议并批准新修订的
《舟山市普陀山风景名胜区条例》
将于明年1月1日起正式施行
凸显本地特色
针对景区管理困境,《条例》从规范市场行为、保护景观等需求出发,明确禁止以化缘、开光、套红绳、烧高香等方式诱导、胁迫旅游者施舍或假冒僧尼变相乞讨等违反旅游管理秩序行为,并针对区域内明令禁止的放生、钓鱼、攀爬等行为制定相应约束和规范条款。同时,着眼风景区保护和交通安全,规定在普陀山岛、洛迦山岛实施车辆总量控制,禁止摩托车、拖拉机和电动自行车行驶。
汲取他山之石
立足于景区实际,采用“边调研、边起草、边研究、边修改”的方式,研究国内风景名胜、城乡规划、文物保护等50余部上位法及政策文件,系统分析研究立法涉及的焦点问题,先后召开各类座谈会20余场,征求意见600余条,为《条例》起草奠定理论和实践基础。
提高保护级别
《条例》以景区可持续发展为目的,坚持将保护风景名胜资源和生态环境放在风景区工作首位,遵循“保护优先、利用服从保护”原则,细化风景名胜资源范围,根据资源不同特点设置分类保护措施,并将危害文物安全、刻划涂污景物、擅自释放外来物种等破坏风景名胜资源的行为列为禁止性活动。





左右滑动查看更多





左右滑动查看更多





左右滑动查看更多
来源丨普陀山朱家尖管委会编辑丨林晗笑(见习)审校丨常慕城一审丨费绎霖二审丨邱伟、幸笑薇
-
- 为什么洋基队的“NY”印帽子上就火了,背后的含义你知道多少
-
2024-02-25 18:11:43
-
- 女的子宫脱垂正常吗 女人子宫脱垂怎么治疗
-
2024-02-25 18:09:37
-
- 更上一层楼上一句是什么 更上一层楼上一句是什么古诗词
-
2024-02-24 16:17:56
-
- 相濡以沫成语的由来 有个成语叫相濡以沫
-
2024-02-24 16:15:50
-
- 湖州生态龙头企业名单 湖州生态龙头企业有哪些
-
2024-02-24 16:13:45
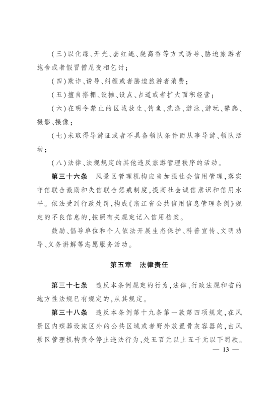
-
- 胃食管反流难受时该怎么办缓解 胃食管反流难受时该怎么办吃什么药
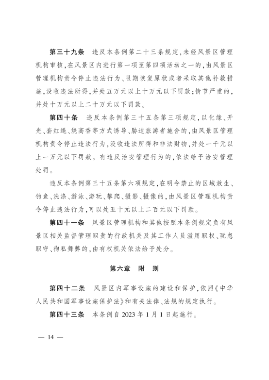
-
2024-02-24 16:11:39
-
- 天选牌的概率 2费天选
-
2024-02-24 16:09:33
-
- 关于寒露的诗句和谚语 关于寒露的诗词有哪些
-
2024-02-24 16:07:27
-
- 情人节送女生什么礼物比较好 情人节送女生什么礼物最走心
-
2024-02-24 16:05:21
-
- 农村老人养老问题 老年人在养老院的生活
-
2024-02-24 16:03:15
-
- 凯特芒果怎么算熟 凯特芒果很硬能吃吗
-
2024-02-24 16:01:09
-
- 河南车牌号字母排序车牌号 河南车牌代号是什么
-
2024-02-24 15:59:03
-
- 渔获app下载 渔获app下载安装
-
2024-02-23 23:55:31
-
- 什么时候月亮比太阳大 什么时候月亮比太阳大?
-
2024-02-23 23:53:25
-
- 这些面料凭什么比纯棉还舒服?你认识几种
-
2024-02-23 23:51:18
-
- 在家办厂做什么好一点 在家办厂 做什么项目好
-
2024-02-23 23:49:13
-
- 医生,昨晚吃火龙果后尿变红色,怎么办?
-
2024-02-23 23:47:06
-
- 文殊菩萨祈福颂 文殊菩萨祈祷文的功德
-
2024-02-23 23:45:00
-
- 井冈翠绿属于什么茶 井冈翠绿有机茶
-
2024-02-23 23:42:55
-
- 扬沙天气要注意什么 扬沙天气可以出门吗
-
2024-02-23 23:40:49



石家庄是几线城市?石家庄在哪里?
钓鱼岛最新消息(我国钓鱼岛的面积究竟有多大?)
釜山男人Simon D都哭爆!出演《换乘恋爱》就是因为「放不下」
郑阜高铁周口境内高铁车次表公布?开行16对高铁?
扶摇直上九万里上一句是什么(诗词典故:大鹏一日同风起,扶摇直上九万里)
自制米饼的做法大全分享,不要烤箱,不要打发,好吃到脑昏昏
信用卡逾期几年了怎么协商还款(欠信用卡好几年了现在打算还可以协商还本金吗
怎么设置骚扰电话打不进来(苹果14怎么设置骚扰电话打不进来)
2kol转身(2kol转身投篮)
20岁的尹毓恪,30岁的魏巡,18岁的他已经是14国偶像团体一员!