《螺旋圆舞曲》家族事务怎么过 家族事务通关攻略
《螺旋圆舞曲》家族事务怎么过 家族事务通关攻略
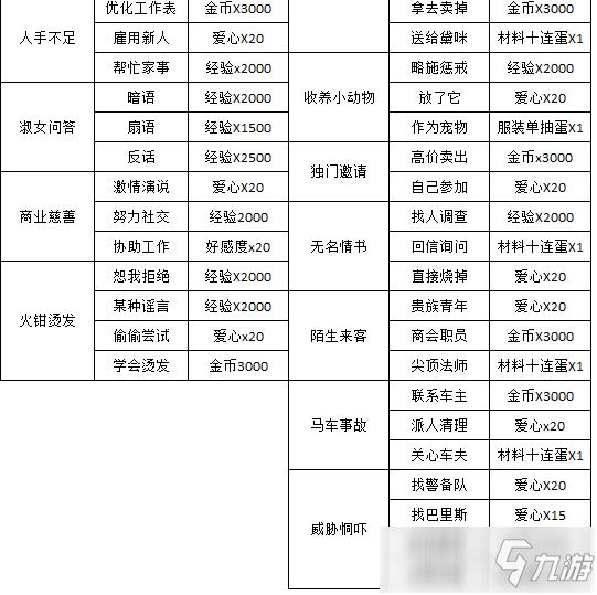
螺旋圆舞曲家族事务攻略最新,螺旋圆舞曲事务有什么用,想知道最新版本中一共有多少个新家族事务可以完成,好感度问答怎么选择,下面不妨和小编一起查看下大家给的建议吧!








受伤的仆人、裙子上的洞、富余资金、未送出的礼物、人手不足、淑女问答、商业慈善、火钳烫发、变异的猫、子爵的异状、吟游诗人、风土礼物、收养小动物、独门邀请、无名情书、陌生来客、马车事故、威胁恫吓、女爵的访问、琳娜的访问.、玛格达信徒、白星的护符、巴尔贝拉的访问、比吉斯的担忧、荷桑的赠礼、妮柯斯的访问、旧日诗谣、泽维尔的疑问、蕾贝卡的见闻、流言传播者、让人困扰的求爱、热门舞会、异国宠物、寄养小猫、黛咪快递、黑手套的的访问、莫缇缇的来访、蔻蔻的失物、沙缇娜的来访、阿伦的访问、舞池统治者
以上就是螺旋圆舞曲家族事务攻略最新的内容介绍啦,更多关于螺旋圆舞曲游戏资讯、攻略和话题讨论,欢迎关注游戏网。
-
- 《第五人格》地窖位置在哪里 最全地图地窖地点详解
-
2024-05-29 00:48:26
-
- 荣耀新三国怎么防守 荣耀新三国防守攻略
-
2024-05-29 00:46:11
-
- 雷索纳斯50级冰火雷配队攻略 50级冰火雷紫卡怎么搭配
-
2024-05-29 00:43:56
-
- 古剑奇谭2配置要求分享 古剑奇谭2配置介绍
-
2024-05-29 00:41:41
-
- lol赏金猎人阵容 赏金猎人阵容装备
-
2024-05-27 23:04:21
-
- 《新笑傲江湖手游》哪个职业厉害 平民职业推荐
-
2024-05-27 23:02:07
-
- 《魔兽争霸3》秘籍代码大全
-
2024-05-27 22:59:52
-
- 《魔兽世界怀旧服》诅咒之地基利斯任务怎么做 诅咒之地基利斯任务完成攻略
-
2024-05-27 22:57:37
-
- 《龙族幻想》新圣核精神核心怎么玩 新圣核精神核心玩法介绍
-
2024-05-27 22:55:23
-
- 冒险岛2游戏霸主辅助去哪买
-
2024-05-27 22:53:08
-
- 幻世九歌vip礼包 幻世九歌1500个648兑换码
-
2024-05-27 22:50:53
-
- 斗罗大陆魂师对决最新礼包码:30000钻石礼包码大全
-
2024-05-27 22:48:38
-
- 《魔兽世界》新手攻略大全 萌新入门教学
-
2024-05-27 22:46:24
-
- 仙剑奇侠传五镜池怎么打
-
2024-05-27 22:44:08
-
- 《LOL》云顶之弈卢登的回声推荐 卢登的回声给哪个合适
-
2024-05-27 16:05:29
-
- 《LOL》10.14奥拉夫打野怎么出装 奥拉夫打野出装加点攻略
-
2024-05-27 16:03:14
-
- 西方世界劫难3攻略 西方世界劫难3怎么激活法阵
-
2024-05-27 16:00:59
-
- 街机三国攻略-街机三国攻略大全
-
2024-05-27 15:58:44
-
- 《魔兽世界怀旧服》保险丝怎么得 获得攻略分享
-
2024-05-27 15:56:30
-
- 王牌战争文明重启行动基地攻略
-
2024-05-27 15:54:15



英雄联盟手游AP韦鲁斯怎么玩
《生死狙击》好号密码汇总 最新的大神极品帐号
高德地图怎么取消语音包
togetherbnb全剧情图文攻略详解 togetherbnb攻略新手攻略详解
微信群发消息自己怎么看不到记录
《王者荣耀》镜的欢迎会本子怎么获取 镜的欢迎会本子获取方法
wow剑柄任务 魔兽世界破碎的剑柄部落任务流程
剑网三风雨稻香村任务开启及触发方法 毛毛在哪里及通关打法攻略
封印之剑9个隐藏人物
WOW灵魂兽戈拉怎么抓-灵魂兽戈拉抓取流程步骤一览