魔兽世界7.0全职业小雕文一览表 魔兽世界7.0小雕文有什么
2024-07-07 19:51 来源:网络 点击:
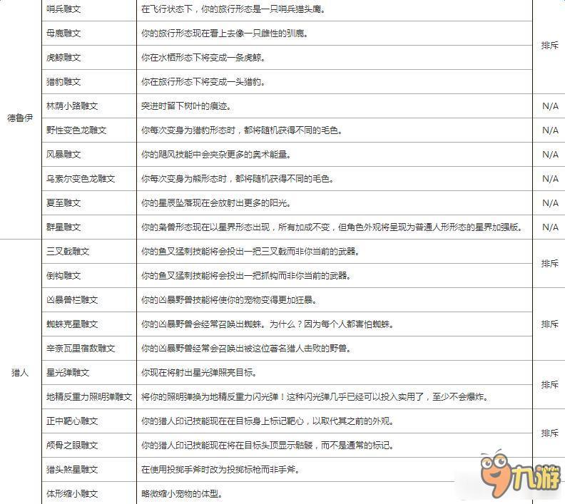
魔兽世界7.0全职业小雕文一览表 魔兽世界7.0小雕文有什么
魔兽世界7.0全职业小雕文有什么?小编为大家魔兽世界7.0全职业小雕文汇总,希望对大家有所帮助,一起来看看吧。
军团再临中雕文系统被移除了,但是小雕文依旧可以使用,玩家学习了以后将直接加入技能一栏。
带有排斥的雕文,只能二选或三选一,不可同时装备。
小雕文可以用[清新书卷]消除。





看了上边这篇《魔兽世界》7.0全职业小雕文一览表,各位玩家是否都了解相关信息了呢!找精彩好玩手机游戏请浏览。
如转载涉及版权等问题,请作者与我司联系,我司将在第一时间删除或支付稿酬。
相关标签:
-
- 洛克王国vip弹珠在哪抽奖
-
2024-07-07 19:49:21
-
- 炉石传说巫妖王
-
2024-07-07 19:47:06
-
- 老滚5变狼人攻略,快速掌握技巧
-
2024-07-07 19:44:52
-
- wow海缚秘法师刷新方法介绍 魔兽世界海缚秘法师在哪里
-
2024-07-07 13:06:26
-
- 《天涯明月刀》手游独坐映繁华任务怎么做 独坐映繁华任务完成方法分享
-
2024-07-07 13:04:11
-
- 《dnf》卡片合成器怎么得 卡片合成器获取攻略
-
2024-07-07 13:01:57
-
- 天谕手游飞天怪盗怎么玩
-
2024-07-07 12:59:42
-
- 使命召唤手游使命战场s1赛季什么时候结束
-
2024-07-07 12:57:27
-
- 神庙逃亡2刷无限金币攻略 金币怎么获取
-
2024-07-07 12:55:12
-
- 闪耀暖暖童话跌落梦境怎么玩
-
2024-07-07 12:52:57
-
- 诺亚之心进不去怎么办
-
2024-07-07 12:50:43
-
- 魔渊之刃玄武腰带玩法攻略
-
2024-07-07 12:48:28
-
- 江南百景图俏姐家后花园怎么玩
-
2024-07-07 12:46:13
-
- 脑洞群英传热梗接龙二栓Q怎么过关
-
2024-07-07 06:07:51
-
- 明日之后如何制作2级背包扩容袋
-
2024-07-07 06:05:36
-
- 龙之谷2手游贤者龙玉怎么搭配 贤者龙玉搭配分享
-
2024-07-07 06:03:21
-
- lol每周几维护 为什么lol每周四维护
-
2024-07-07 06:01:07
-
- 《一梦江湖》风雨过奇遇图文教程 风雨过奇遇制作方法教程
-
2024-07-07 05:58:52
-
- 《三国志小兵传奇》新手怎么玩 新手开局玩法心得分享
-
2024-07-07 05:56:37
-
- 《魔兽世界》怀旧服龙筋箭袋怎么做 任务流程攻略
-
2024-07-07 05:54:22



英雄联盟手游AP韦鲁斯怎么玩
《生死狙击》好号密码汇总 最新的大神极品帐号
高德地图怎么取消语音包
togetherbnb全剧情图文攻略详解 togetherbnb攻略新手攻略详解
微信群发消息自己怎么看不到记录
《王者荣耀》镜的欢迎会本子怎么获取 镜的欢迎会本子获取方法
wow剑柄任务 魔兽世界破碎的剑柄部落任务流程
剑网三风雨稻香村任务开启及触发方法 毛毛在哪里及通关打法攻略
封印之剑9个隐藏人物
WOW灵魂兽戈拉怎么抓-灵魂兽戈拉抓取流程步骤一览