赛力斯想当“大太太”
赛力斯想当“大太太”

作者|Eastland
头图|视觉中国
如果说 2023 年 11 月,华为与长安汽车签署备忘录,相当于 " 订婚 ";2024 年 1 月华为注册深圳引望,算是购置 " 婚房 ";2024 年 8 月 20 日,签署《股权转让协议》就是 " 领证 "。
2024 年 8 月 23 日,赛力斯(SH:601127)董事会批准以 115 亿向华为购买引望 10% 股权的议案。同日,赛力斯汽车(上市公司的全资子公司)与华为、引望签署了《股权转让协议》。
虽然只比长安汽车晚 3 天,却也只能排第二,赛力斯不满意。
尝到甜头
1)新能源车占比超高
2016 年 6 月 15 日,小康股份(代码 SH:601127)上市交易。
上市当年,销量约 38 万辆,次年突破 40 万辆。随后开始漫长的回落,到 2023 年销量 25.2 万辆,较 2017 年下跌 37.6%,年均跌幅 7.55%。
尽管销量持续下滑,产品结构却发生天翻地覆的变化:
2019 年新能源车销量约 9000 辆,占总销量的 2.8%;
2021 年新能源车销量突破 4 万辆,占总销量的 15.5%;
2022 年新能源车销量暴涨至 13.5 万辆,占总销量的 50.5%;
2023 年新能源车销量达 15.1 万辆,占总销量的 60.2%;仅完成全年 30 万辆销量目标的一半。
2024 年 H1,新能源车销量超过 20 万辆,占总销量的 85.2%;
2024 年 7 月,新能源车销量达 4.7 万辆,占总销量的比例超过 90%。

2024 年 8 月,新能源车销量回落到 3.6 万辆,环比降幅达 14.2%。
在所有生产过燃油车的车企中,论新能源车在销量中的比例,比亚迪第一(100%)、赛力斯紧随其后。
2)赛力斯品牌累计交付 45 万辆
小康股价新能源车崛起完全仰赖赛力斯品牌。2022 年 8 月 2 日,上市公司索性更名为赛力斯。
2021 年,新能源车销量为 4.1 万辆。其中,赛力斯 1.1 万辆(上半年 2200 辆、下半年 8800 辆),占比 26.6%;
2022 年,新能源车销量暴涨到 13.5 万辆。其中,赛力斯 8 万辆(上半年 2.2 万辆、下半年 5.8 万辆),占比 59.3%;
2023 年前三季,赛力斯销量不温不火,月交付徘徊在 5000 辆以下;9 月上市的问界新 M7 大获成功,2023 年 Q4 赛力斯销量达 6.6 万辆。
2024 年 Q1、Q2 赛力斯持续热卖;二季度交付 9.85 万辆,占新能源车总销量的 92.9%;
2024 年 7 月,赛力斯品牌销量突破 4 万辆,占新能源车总销量的 95.5%。
2024 年 8 月,赛力斯品牌销量环比下降 15%、至 3.4 万辆,占新能源车总销量的 94.6%。

截至 2024 年 7 月末,赛力斯品牌累计交付超过 45 万辆。
双重红利,规模化 + 高端化
问界定位中高端,且销量可观、毛利润率高,赛力斯吃到规模 + 高端化双重红利。
1)单车价格
新能源车量价齐升
2021 年,新能源车销量 4.1 万辆,出厂均价 10.3 万元;
2022 年,新能源车销量 13.5 万辆,出厂均价提高到 18.5 万元;
2023 年,新能源车销量 15.1 万辆,出厂均价 19.2 万元;
2024 年 1-7 月,新能源车销量 24.3 万辆,占比 86%。
燃油车迅速萎缩
2021 年,燃油车销量为 22.5 万辆,出厂均价 4.5 万元;
2022 年,燃油车销量降至 13.2 万,出厂均价 4.8 万元;
2023 年,燃油车销量 10.1 万辆,出厂均价 4.5 万元;
2024 年 1-7 月,燃油车销量 3.9 万辆,占比 14%。

2)毛利润率超比亚迪
2016 年,汽车业务毛利润 27.6 亿、毛利润率 18.4%;单车毛利润接近 7300 元;
2017 年,汽车业务毛利润 42 亿、毛利润率 21.7%;单车毛利润 1.04 万元;
2018 年,汽车业务毛利润 39.8 亿、毛利润率 22.5%;单车毛利润超过 1 万元;
2019 年,汽车业务毛利润率回落到 15.6%;
2020 年,汽车业务毛利润仅 2.7 亿、毛利润率不到 2.2%,单车毛利润跌破 1000 元!
2021 年,汽车业务毛利润大幅增至 38.6 亿、但毛利润率仍为 2.2%;其中新能源车毛利润率 1.9%、其他车型毛利润率 2.2%(首次单独披露)。
2022 年,汽车业务毛利润率回升到 11.2%。其中,新能源车毛利润率 13.1%、单车毛利润 2.4 万元;
2023 年,汽车业务毛利润率 9.5%。新能源车毛利润率为 9.9%、单车毛利润 1.9 万元。

2024 年 H1,汽车销量暴涨 156%,毛利润率大幅提高到 25%(2023 年 H1 仅为 6.3%),较比亚迪高 1 个百分点!
2017 年,赛力斯销量、毛利润率分别超过 40 万辆和 20%,随后连续 6 年亏损(扣非)。
2024 年 Q1、Q2 扣非净利润分别为 1.1 亿、13.2 亿。

2024 全年,赛力斯销量大概率超过 50 万辆,扣非净利润有希望达到创纪录的 50 亿元。
引望估值合情不合理
华为智能汽车解决方案 BU(以下简称车 BU)成立于 2019 年 5 月,定位为智能网联汽车增量部件供应商,为主机厂提供智能驾驶、鸿蒙座舱等产品解决方案,并要做 " 智能电动车时代的博世 "。
2024 年 1 月 16 日,华为设立的 " 深圳引望智能技术有限公司 "(简称 " 引望 "),获得《营业执照》。引望注册资本 10 亿元,华为持有 100% 股权。

在落实战略投资人后,华为拟将智能驾驶、智能座舱、智能车控、智能车云及智能车载光等五大业务注入引望。预计 2024 年内完成相关业务的 " 装载 "。
" 华为车 BU 估值才 1000 亿?这么低!" 这么想没错。
与 WeWork 相比,引望低估得离谱。但长安汽车、赛力斯是 A 股上市公司,不是孙正义,按千亿估值投资引望存在较大风险。
1)营收、毛利润跳跃式增长
引望估值依据是模拟报表(把华为 BU 相关业务视为独立实体)。
2022 年,引望营收 21 亿。其中硬件 14.4 亿、占比 68.9%;软件 / 服务 6.5 亿、占比 31.1%;
2023 年,引望营收 47 亿。其中硬件 26 亿、占比 55.2%;软件 / 服务 21 亿、占比 44.8%;
2024 年 H1,引望营收 104 亿。其中硬件 61 亿、占比 58.4%;软件 / 服务 43.4 亿、占比 41.6%;

2022 年到 2024 年 H1,引望两类业务毛利润率成倍提高,令人印象深刻:
2022 年,硬件、软件毛利润率分别为 14%、25%;2023 年分别提高到 16%、25%;2024 年 H1,分别提高到 33%、86%;
两项业务综合毛利润率从 2022 年的 18% 提高到 2024 年 H1 的 55%。

2)高度依赖赛力斯
引望营收集中度极高。2023 年,五大客户贡献营收的 89.5%;2024 年 H1,五大客户贡献率提高到 90.6%。
五大客户中占比最高的 " 客户 A",非赛力斯莫属。2024 年 H1 贡献营收 66 亿、占引望营收的 63.4%(2023 年这个比例为 51%)。
以 2024 年赛力斯品牌销量(18.3 万辆)为分母,可推算出每卖一辆问界给引望贡献营收 3.62 万元(2023 年为 2.25 万元)。

3)弃用收益法
中京民信采用资产基础法和市场法对深圳引望 100% 股权进行评估。
资产基础法结果是:截至 2024 年 1 月 31 日深圳引望净资产价值为 198.5 亿(包括固定资产、无形资产)。
市场法估值结果是:截至 2024 年 1 月 31 日深圳引望价值 1152.5 亿。

在选取的 6 家上市公司中,有 3 家连续盈利(扣非)达 10 年、2 家 7 年,最短的 4 年(平均 8 年)。而深圳引望 2022 年、2023 年分别亏损 76 亿、56 亿,2024 年 H1 净利润 22.3 亿。#拿半年驾照的新手 VS 已安全行驶 8 年的老司机 #
最终,中京民信选取市场法评估结果作为评估结论(京信评报字 2024 第 508 号)。
基于资产未来预期收益的估值方法(收益法),更科学、严谨,应用范围更广。市场法最突出的优势是简便!
中京民信对弃用收益法的解释是:
深圳引望收入结构中赛力期占比较高;跨界融合与协同创新下一步如果演进不确定性较大;深圳引望合作方、客户结构、人员构成、业务模式、股权结构未来可能存在较大变化。因此,无法可靠合理地做出预测。# 收益法好,但用不了 #
还有一点:
华为承诺八年内不开发、生产销售与装入引望业务相同或实质性类似的产品、系统解决方案和服务;不通过 OEM、ODM 等模式或通过提供技术服务、咨询等方式变相从事竞业范围内业务;不通过扶持第三方从事竞业范围内业务。
如竞业承诺解除,引望估值将会受很大冲击。因此,用收益法估值,只能预估未来 8 年的收益,还要附加 " 华为不会减持到 5% 以下 " 这个条件。
变数过大,无法用收益法估值的标的,是正宗的风险投资,非常适合孙正义的胃口。
4)可持续性堪忧
最近两年半,深圳引望营收、毛利润、毛利润率等关键数据跳跃式增长,但变现能力的持续性有待时间验证。
深圳引望好比视频网站。
" 优爱腾 " 斥巨资购买 / 自制内容,形成庞大的版权储备,吸引付费会员。引望斥巨资研发,形成庞大无形资产,赛力斯客户相当于 " 会员 "。
2022 年研发费用 76.6 万、2023 年 71.8 万,2024 年 H1 为 34.2 万,两年半累计 183 亿。同期,比亚迪研发费用 778 亿,是引望的 4.25 倍。2024 年 H1,比亚迪研发费用 196 亿,是引望的 5.75 倍。
虽然车 BU 于 2019 年才正式成立,但华为着手研发至少要向前推五年。加之车 BU 是华为的有机组成部分,在人才、技术、设施等方方面面可以 " 借光 "、" 借力 "。
深圳引望被 " 连根拔起 " 之后,要自负盈亏、自筹研发费用,2024 年研发投入 100 亿都有难度。
假如优爱腾中的某家,每年只投 100 亿搞内容、别家投 400 亿,即使 " 文艺细胞 " 再强大,终究会落于下风。
赛力斯争当 " 大太太 "
1)引望股权并非炙手可热
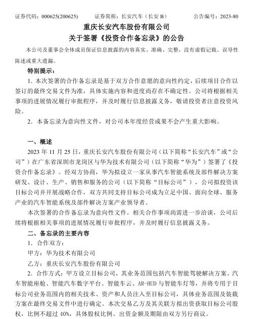
2023 年 11 月 25 日,华为与长安汽车(000625.SZ)签署《投资合作备忘录》,要点如下:
第一、新公司业务范围包括:智能驾驶解决方案、智能座舱、智能汽车数字平台、智能云、AR-HUD 与智能车灯等(以上均为车 BU 业务,具体范围以最终交易文件为准)。
第二、华为将上述业务范围内的相关技术、资产、人员注入新公司(仅车 BU 研发人员就达 7000 人)。
第三、华为承诺 " 不从事与目标公司业务范围相竞争的业务 "。
第四、长安汽车拟出资获取新公司股权,比例不超过 40%。

2024 年 5 月 7 日,长安汽车发布公告称:
鉴于项目重大性、复杂性及交易各方反冒进内部程序的需要,项目进度较《备忘录》中预估有一定延迟。根据最新项目进展,公司预计不晚于 2024 年 8 月 31 日签订最终交易文件。
2024 年 8 月 20 日,阿维塔科技(长安汽车持股比例约为 39%)与华为签署《股权转让协议》,约定向华为购买引望 10% 股权,交易金额为 115 亿。
(注:阿维塔是长安汽车参股的企业,前身是 2018 年 7 月成立的 " 长安蔚来 "(双方各持 50% 股权);2020 年,李斌卸任董事长;2020 年 11 月,长安汽车公告称将与华为、宁德共同打造高端品牌;2021 年 5 月,更名为阿维塔科技)
根据 2023 年备忘录,长安汽车最多能够获得深圳引望 40% 股权。但 2024 年 8 月,长安汽车仅通过联营企业阿维塔认购深圳引望 10% 股权(长安汽车间接持有 4%)。
认定投资收益可观,就应直接持股并争取尽可能多的股权。长安汽车的实际行力是——从直接获得 40%" 降级 " 为间接持有 4%。
2)赛力斯处处表现积极
赛力斯以全资子公司购买引望股权,长安汽车通过持股 40% 的联营公司
除此之外,还有许多细节说明赛力斯的积极性:
引望估值
长安汽车只披露购买引望 10% 股权的对价是 115 亿(对应估值是 1150 亿)。定价依据是 " 北京中企华资产评估公司 " 出具的《资产评估报告》(中企华字 2024 第 6499 号),但未披露任何细节。
赛力斯则披露了由 " 中京民信(北京)资产估计公司 " 出具的《资产评估报告》全文(京信评报字 2024 第 508 号),评估结果是 1152.5 亿。
两家独立机构,分别对一个千亿级(12 位数)标的进行评估,好比张三、李四去数同一头牛有多少根毛。假如结果高度一致就见鬼了。
比较可能的情况是,各方通过协商,以其中一份评估报告为准,另一份索性不披露,以免引发物议。
价款支付
长安汽车、赛力斯都将分三次支付并分别设置付款先决条件。
赛力斯的先决条件是程序上的,只要华为愿意就不存在问题:
签约、华为批准,付一笔;
装载基本完成(专利不少于 5500 件、商标不少于 1000 件,员工不少于 4675 名),再付一笔;
业务合作协议签署并生效;完成相关变更登记,付清尾款。
不设业绩补偿
赛力斯公布的《购买报告书——重大风险提示》中载明:交易各方基于市场化商业谈判而未设置业绩补偿。
赛力斯不是不懂业绩补偿—— 2018 年以 6.4 亿收购 " 泸州容大 "86.37% 股权时,卖方承诺 2018、2019、2020 净利润分别不低于 2000 亿、9000 万、1.5 亿。如果三年净利润总额低于 2.6 亿,差多少补多少。
长安汽车的公告中则没有这样的风险提示,不排除付款先决条件与引望业绩有关。比如 202X 年营收 XXX 亿、净利润 XX 亿 ……
董事席位
长安汽车称,引望董事会由 7 人组成。由华为提名 6 位,长安汽车提名 1 人。
赛力斯称,引望董事会由 7 人组成。赛力斯有权提名 1 名董事;引望审计委员会(不设监事会)由 5 人组成,其中 1 名由赛力斯汽车担任。
赛力斯与华为的合作更加亲密无间;股权与长安汽车一样、董事会席位相同;如果 115 亿率先全额到位,理应升格 " 大太太 "。
* 以上分析仅供参考,不构成任何投资建议

-
- 大厂权力上位者,如何看待「职场 PUA」?
-
2024-09-04 00:53:02
-
- 百年老店,在竞争中倒下
-
2024-09-04 00:50:46
-
- 欣旺达董事长王威:和龙头拼价格没出路,要做出差异化
-
2024-09-04 00:48:30
-
- 对话《黑神话:悟空》首位投资人:1.6亿投资背后的逻辑
-
2024-09-04 00:46:13
-
- 对话跃然创新:把大模型做到毛绒玩具上,一个AI界的泡泡玛特就出来了?
-
2024-09-04 00:43:57
-
- “莫迪向普京通报访乌情况”
-
2024-09-04 00:41:41
-
- AI 图像生成公司 Midjourney 宣布进军硬件领域,苹果前硬件经理加盟
-
2024-09-04 00:39:25
-
- 老人要求让座遭拒后用雨伞打人,杭州地铁回应
-
2024-09-04 00:37:09
-
- 高考651分考入同济大学园林专业,毕业后却当厨师,她还为吴彦祖做了菜
-
2024-09-03 03:46:40
-
- 《墨雨》《边水》难“蓄水” ,优酷3000万的DAU和失落的十年
-
2024-09-03 03:44:24
-
- 杭州一小学体育男教师被曝骚扰初中生,当地通报:已停职
-
2024-09-03 03:42:09
-
- 蹊跷!电脑“自己偷偷建群”,还拉黑了老板?
-
2024-09-03 03:39:53
-
- 男子车祸成植物人,实际意识清醒被困身体23年?医生帮他恢复交流,竟发现诡异
-
2024-09-03 03:37:38
-
- “割”不动加盟商,奈雪不再盲目下沉?
-
2024-09-03 03:35:22
-
- 洗歌再进化,音乐裁缝正在断送行业未来
-
2024-09-03 03:33:06
-
- 粤剧电影《谯国夫人》:为传统戏曲之美创造“大银幕表达”
-
2024-09-03 03:30:50
-
- 外企职业经理人二次创业,用表面处理机器人解决用工缺口
-
2024-09-03 03:28:35
-
- 零首付购房:难以承受的诱惑与风险
-
2024-09-03 03:26:19
-
- 小鹏 G6 右舵版在泰国上市,未来将推出泰语版车机
-
2024-08-25 18:51:31
-
- 雷军谈《黑神话:悟空》爆火:社会对游戏有误解 自己也很喜欢打游戏
-
2024-08-25 18:49:15



前妻终于说出离婚的真相(跟前妻离婚后兄弟说出了真相)
杨幂1分11秒视频被疯狂转发 女主角到底是谁
名模潘娇娇的那些喷血写真 潘娇娇简介
中学生情侣在光天化日之下偷吃禁果,视频曝光引发网友强烈谴责
199·99的含义 991的爱情意思
四川省非常穷的20个县,有你的家乡吗?
实拍:非洲版的“大阴人”嫪毐,长度达到惊人的1.2米!
强推⑧本男主是蛇的小说‼️
汉字解读:“睢”和“雎”到底哪里不同?别再混淆了
《橘子汽水》易燃易爆竹马兄x贴心棉袄邻家妹 已完结 by南奚川