昆明小升初划片对口表「最新」
昆明小升初划片对口表「最新」
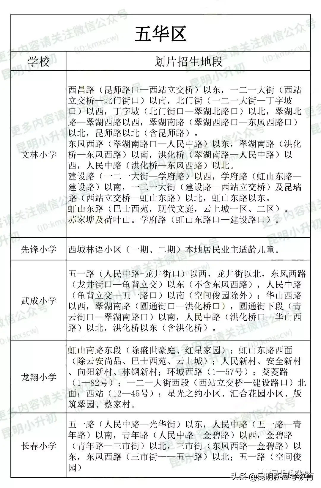
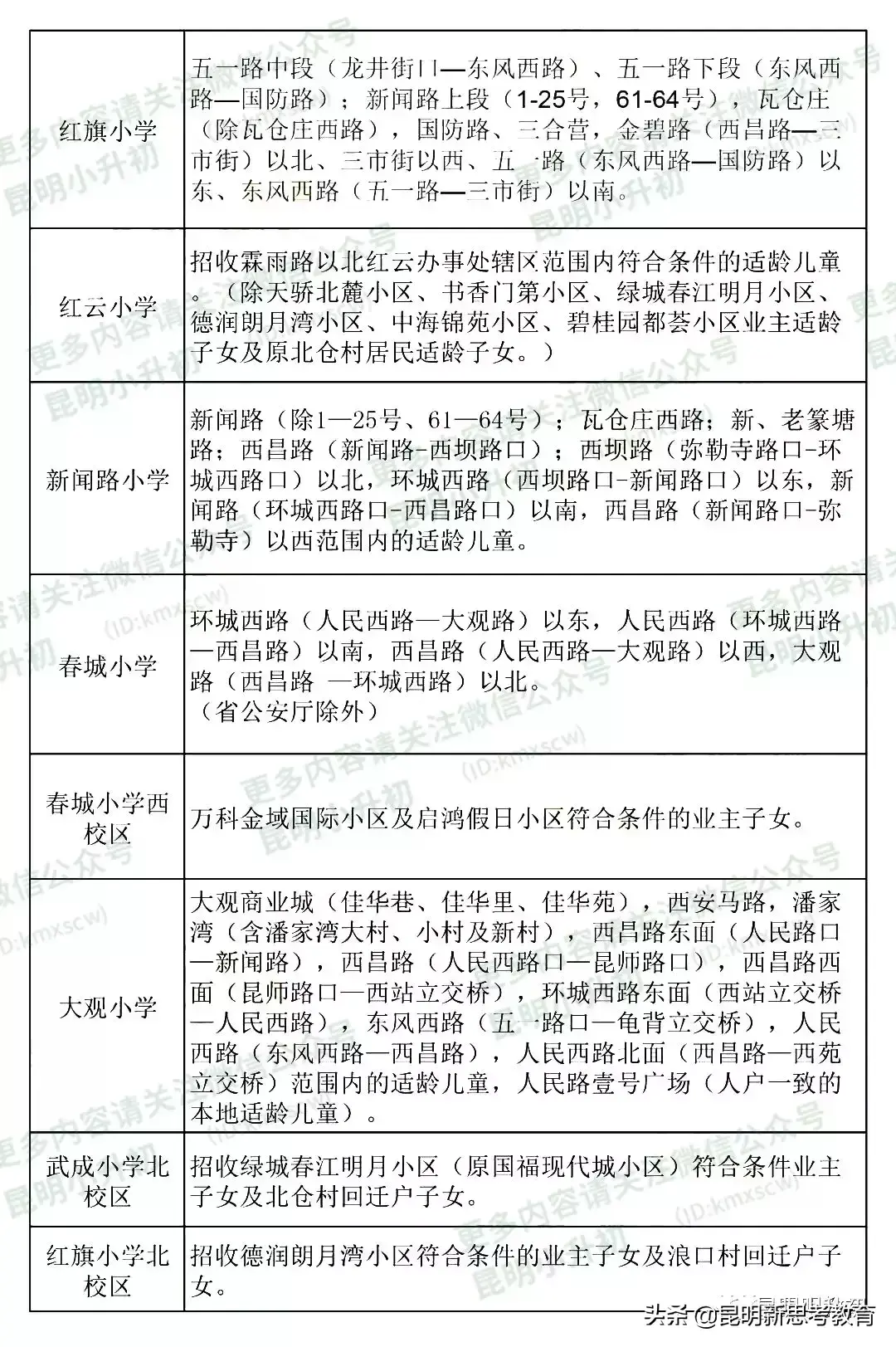
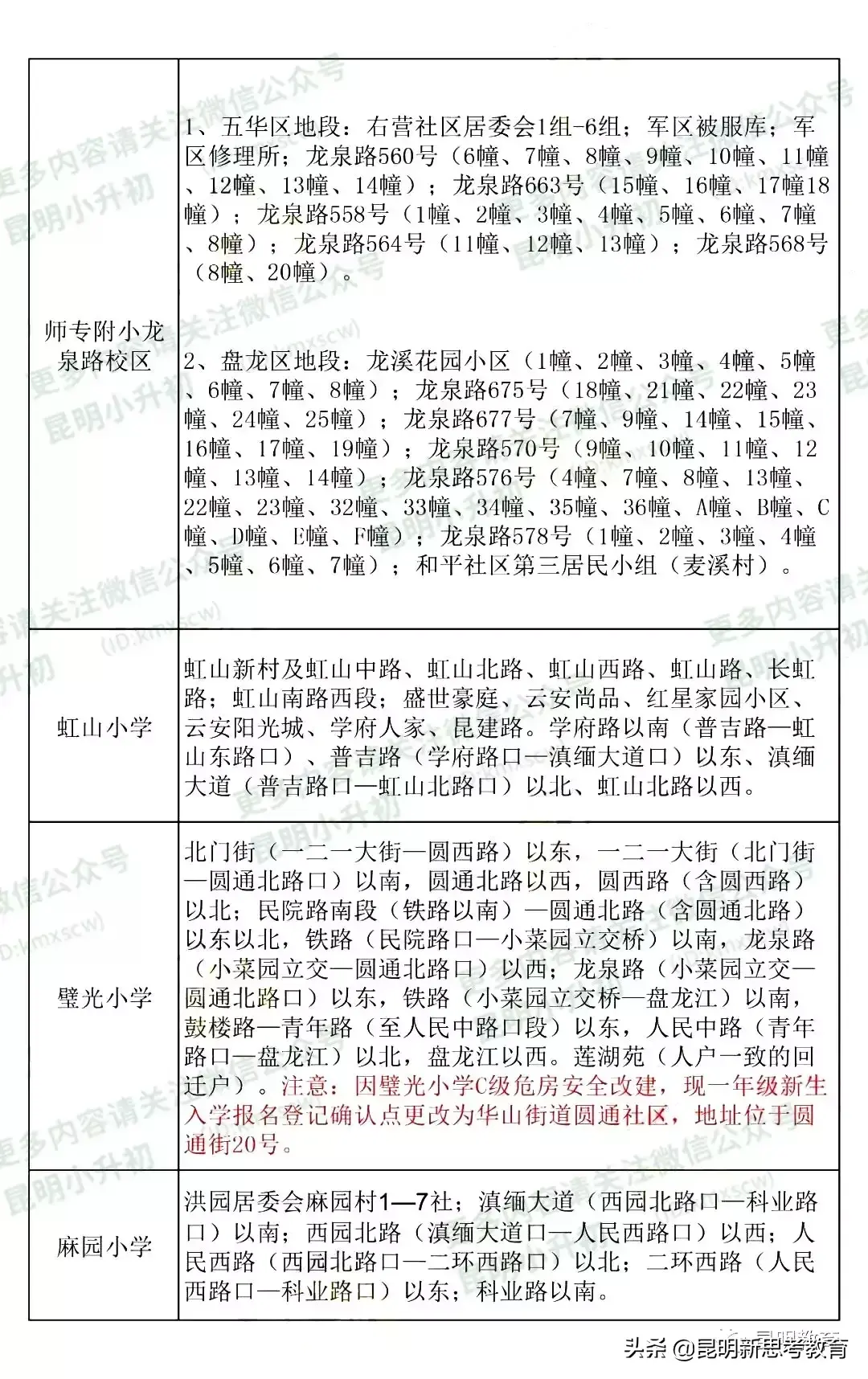
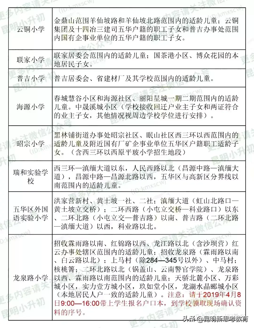
下面,为大家整理了五华区、盘龙区、官渡区、西山区、呈贡区、高新区、经开区、度假区等昆明市2019年162所公办小学划片入学信息。供2020年入学参考~
2019年小学入学政策
从2019年开始,主城区需要小学一年级入学的本地户籍适龄儿童和外来务工人员随迁子女,均需要进行网上预登记。网上预登记时间为3月1日至7日。
完成预登记后,家长还需要把握以下时间节点:
3月31日查看公办小学招生范围、民办小学招生简章,外来务工人员随迁子女了解现场确认点;
4月10日—14日,到现场进行信息确认(本地户籍适龄儿童选择公办小学的,可到对应的公办小学现场确认);
5月15日,领取入学通知书。
昆明主城区公办小学划片信息























注:以下仅供参考,最终以当年学校公布为准 !
本地娃现场确认所需材料
1.打印的“主城区户籍适龄儿童小学预登记信息采集表”;
2.适龄儿童的户口册原件及复印件(如孩子与监护人不在同一本户口本上,无法判定亲缘关系的,请家长提供能证明亲缘关系的相关证明);
3.适龄儿童的父母或法定监护人的居住证明原件及复印件;
(房屋产权证/购房合同、合法的公租房协议及法定监护人的无房证明、法定监护人工作单位提供的相关证明等)
4.若适龄儿童的父母无房,请出具昆明市房产交易中心开具的无房证明;
5.适龄儿童的近照(彩照)(具体尺寸和数量以各区公布为准);
6.儿童《预防接种证》或《预防接种完成证明》;
7.超过法定入学年龄的孩子,入学须提供户籍所在地县级教育行政部门或乡镇政府出具的缓学证明;
8.家庭特殊情况证明。
(包括《低保证》《困难职工优惠证》《困难职工子女就学优惠证》《残疾证》、烈士子女、孤儿、艾滋病等证明材料,便于对学生进行相应的照顾或资助)
*以上材料均需查验原件,实际所需材料以各区公布为准。

-
- 大学旷课严重吗?旷课会带来什么影响?受到处分,影响评优、政审
-
2024-10-11 18:02:38
-
- 编制大放开!在岗村医考核合格,即可入编
-
2024-10-11 18:00:35
-
- Nacos介绍及使用
-
2024-10-11 17:58:32
-
- 浙江省顶级三甲医院排名,看看有没有你所在城市!
-
2024-10-11 17:56:29
-
- 想要尽情畅玩?北京王府井这些好玩的地方不能错过!
-
2024-10-11 17:54:26
-
- 香港书坛前辈施子清先生
-
2024-10-11 17:52:23
-
- 32张带有“误导性”的视错觉图片,让人傻傻分不清!
-
2024-10-11 17:50:20
-
- 10年馄饨店主教你小馄饨的正确包法,简单易学,下锅煮后抱团不散
-
2024-10-11 17:48:17
-
- 最新!常见的10种猫简介以及价格,看看你家猫上榜了吗?
-
2024-10-11 17:46:14
-
- 鱼俱罗在《兴唐传》中斩杀李元霸,正史上他武艺多高?怎么死的?
-
2024-10-11 17:44:11
-
- 时光深知,你是我最致命的爱人
-
2024-10-11 17:42:08
-
- 去一次涠洲岛花费多少钱,详细消费列表都在这里,拿去不谢
-
2024-10-11 17:40:05
-
- 期待可能性-法律不能强人所难
-
2024-10-11 17:38:02
-
- 传奇人物牟其中!中国第一“倒爷”,靠倒卖飞机坐拥亿万富翁
-
2024-10-11 17:35:59
-
- Overlord 人物志 四十一位无上至尊 第二期
-
2024-10-11 17:33:56
-
- “许多”英语怎么写?
-
2024-10-11 17:31:53
-
- 全民抗疫,大爱无疆、记-海南州卓力工程机械有限公司 董事长马龙
-
2024-10-11 17:29:50
-
- 漫画推荐,《五等分的花嫁》:谁说女主角只能有一个?
-
2024-10-11 17:27:47
-
- 官宣恋爱十天后38岁Selina承认单身,男方称11岁年龄差难以克服
-
2024-10-11 17:25:44
-
- 赌王尧建云:曾一夜赚六百万,被出卖后遭剁去手脚,晚年凄惨离世
-
2024-10-11 17:23:41



前妻终于说出离婚的真相(跟前妻离婚后兄弟说出了真相)
杨幂1分11秒视频被疯狂转发 女主角到底是谁
名模潘娇娇的那些喷血写真 潘娇娇简介
中学生情侣在光天化日之下偷吃禁果,视频曝光引发网友强烈谴责
199·99的含义 991的爱情意思
四川省非常穷的20个县,有你的家乡吗?
实拍:非洲版的“大阴人”嫪毐,长度达到惊人的1.2米!
强推⑧本男主是蛇的小说‼️
汉字解读:“睢”和“雎”到底哪里不同?别再混淆了
《橘子汽水》易燃易爆竹马兄x贴心棉袄邻家妹 已完结 by南奚川