刚刚,2019山东高考分数线公布
刚刚,2019山东高考分数线公布
今天(24日)下午3:30,山东省教育厅召开新闻发布会,公布2019年山东省夏季高考的自招线和本科线。
山东2019年夏季高考
本科普通批录取控制分数线:文科503分,理443分。
自主招生学校参考分数线:文科542分,理科514分。
艺术类本科文化分数线:艺术文326分,艺术理287分。
高水平运动员(享受65%分值考生):文科326分,理科287分。
体育专业文化分数线:本科303分。
按照往年经验,预计发布会后半小时即可查询高考成绩。
三种查分方式
网上查询方式:登录山东省2019年普通高考成绩查询平台(网址为http://cx.sdzk.cn/);
短信推送:考生接收短信的手机号为高考报名使用的手机号,省招考院发送短信的号码为106930066。
关注微信公众号“山东教育发布”:通过“微服务”入口,也可以直接查询高考成绩。
关于填报志愿
请戳链接了解详情
@威海考生,本科线公布,28日报提前批志愿,还有…
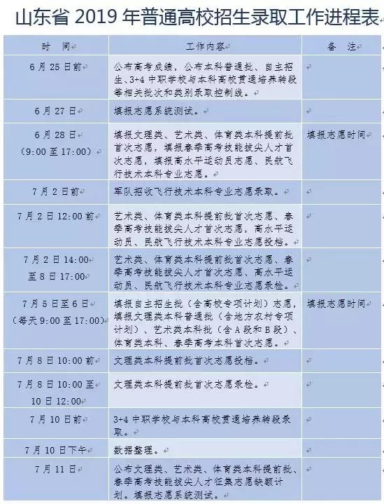
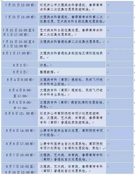
近日,山东省教育招生考试院发布了2019年山东高考录取进度表,考生和家长们一定要收藏!





已公布的各地高考分数线,一起来看看各地的情况吧。需要说明的是,各地试题、总分、评卷情况、考生人数、招生人数并不完全一样,分数线高低次序不作为参考。



















-
- 中国最好的10部电视剧排名,最低9.4最高9.8,《雍正王朝》仅第8
-
2025-10-06 06:32:54
-
- u盘数据恢复的方法有哪些?分享五种快速找回数据方法!
-
2025-10-06 06:30:38
-
- 最爱青锁龙属,只因它是景天科多肉植物里的一支独秀
-
2025-10-06 06:28:22
-
- 往昔朱仙镇盛极一时,如今衰败,千年兴衰历程引人深思
-
2025-10-06 06:26:06
-
- 《理想之歌》一代知青的激情与浪漫《人世间》背景缺失令人遗憾
-
2025-10-06 06:23:51
-
- 《雪中悍刀行2》宣发,裴南苇新人选被爆,观众:这才叫“床甲”
-
2025-10-06 05:05:42
-
- 长安掌握了销量密码?8月首周销量曝光,深蓝S7力压理想L9!
-
2025-10-06 05:03:26
-
- 又一神秘战舰现身本土,残骸上监测到大量核辐射,美海军紧急封锁
-
2025-10-06 05:01:10
-
- 杨毅侃球强势登陆NBA赛场!
-
2025-10-06 04:58:55
-
- "肖战、迪丽热巴领衔:2023年中国新青年十强公布"
-
2025-10-06 04:56:39
-
- 深度解析传奇教练:菲尔-杰克逊
-
2025-10-06 04:54:23
-
- 阮经天:娱乐圈的浪子,情史丰富的背后
-
2025-10-06 04:52:08
-
- 好看的朋友圈封面图来了
-
2025-10-06 04:49:52
-
- 从爆红到退隐,有“男人的好朋友”之称的张裕三鞭酒,为何不行了
-
2025-10-06 04:47:36
-
- 2013年陈坤将耳机砸向谢霆锋,之后再无同台,当时究竟发生了什么?
-
2025-10-06 04:45:20
-
- 考研只能报一所学校吗?没考上怎么办?
-
2025-10-05 11:39:34
-
- 草莓采摘“建筑师”夫妻一次趣味与智慧的碰撞
-
2025-10-05 11:37:18
-
- 创富英雄会初赛落幕,宝典皮卡备受瞩目
-
2025-10-05 11:35:03
-
- 奢华登峰造极!中国首家七星级酒店亮相,豪掷千金再定奢华体验!
-
2025-10-05 11:32:47
-
- 微信头像|精选狼图腾99张头像,你留言我制作,上期请带走
-
2025-10-05 11:30:32



前妻终于说出离婚的真相(跟前妻离婚后兄弟说出了真相)
名模潘娇娇的那些喷血写真 潘娇娇简介
杨幂1分11秒视频被疯狂转发 女主角到底是谁
刘师长在老山喊出“战士在前方流的是血,不是水”后,提拔被取消
中学生情侣在光天化日之下偷吃禁果,视频曝光引发网友强烈谴责
5本年代军婚文,女主重生嫁给兵哥哥,独得一世宠爱,甜蜜幸福
五本古言:权势滔天的男主对女主强取豪夺,终及一生都求而不得
中国十大航空空姐:南航旗袍装,川航火辣热情,你最钟意哪家?
廊坊27个村庄未来将搬迁合并,快看看有你村没
199·99的含义 991的爱情意思