太原市图书馆免费开放服务公示
太原市图书馆免费开放服务公示
太原市图书馆
免费开放服务公示
按照国家文化和旅游部公共文化场馆免费开放的统一部署,太原市图书馆所有阅览室以及公共设施全部免费开放。太原市图书馆充分利用太图官网、微信公众号将设施开放时间、服务内容等信息公示,通过展板等方式公示免费开放内容,及时更新。
一、免费开放对象
城乡居民
二、免费开放时间
周二至周日 8:30—18:30(四层自修室延时开放到22:00),18:15停止入馆。
周一闭馆(节假日另行通知)
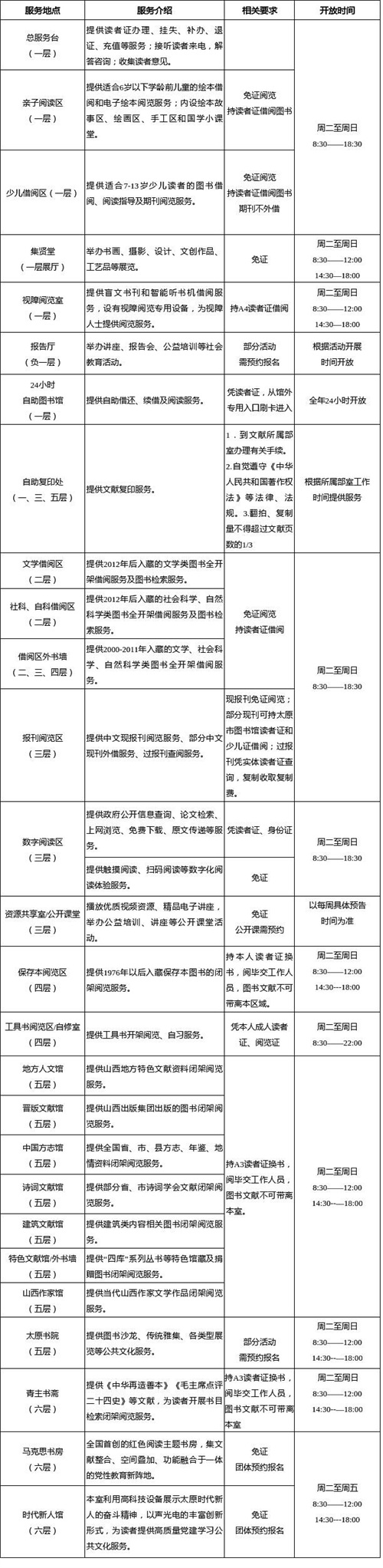
三、馆内免费开放地点、服务介绍、相关要求和开放时间

(点击表格可放大查看)
四、免费开放内容
1.免费办理读者证、阅览证、退证。
2.免费阅读普通中文图书和报纸、期刊。
3.到馆免费上网阅览、查询数字文献。
4.馆外通过访问太图官网和微信公众号,免费查询纸质图书文献书目和数字文献。
5.登录太图官网、微信公众号,可远程免费阅览数字文献、下载学术论文、观看公开课、观赏网上展览。
6.到馆免费观看电子讲座及影视剧、观赏展览、聆听讲座、参与体验有关文化活动。
7.免费自习。
五、联系电话
0351-6160317 6160116
来源:太原市图书馆
-
- 宁静直播怒怼烂剧本!53岁放话“姐是牛刀” 内娱没人接得住戏?
-
2025-11-07 07:18:50
-
- 战争的爆发,给普通老百姓带来了巨大的灾难
-
2025-11-07 07:16:34
-
- 网红四平怡姐出狱,曾因醉驾无证驾车造成严重交通事故。
-
2025-11-07 07:14:18
-
- 台式机无法上网怎么办
-
2025-11-06 21:13:07
-
- 王丽坤于和伟夜会曝光,清纯不再?共度夜晚被拍,网友热议不断。
-
2025-11-06 21:10:52
-
- 朱婷砍24分难救主,欧冠不敌莫斯科迪纳摩
-
2025-11-06 21:08:36
-
- “联合国”在微博6年了,没想到这竟然是个段子手
-
2025-11-06 21:06:20
-
- 2023年已经结束,来看看2023全球各国军事实力排名,美国稳居第一
-
2025-11-06 21:04:04
-
- 女大学生饭店吃饭突遇火灾,大火围绕导致全身85%烧伤
-
2025-11-06 21:01:48
-
- 养生馆女技师自述:不装了,我就是喜欢年轻的客人
-
2025-11-06 20:59:33
-
- 云南旅游强制购物后续:官方通报来了,细节曝光,导游被罚款2万
-
2025-11-06 20:57:17
-
- 农村养殖什么好养又赚钱又好卖
-
2025-11-06 20:55:02
-
- 女研究生毕业居然在桂林街头流浪?做好人生自我管理,莫放弃自己
-
2025-11-06 20:52:46
-
- 为什么男性聊着聊着就突然消失?这其中又有哪些因素?
-
2025-11-06 20:50:31
-
- 中国第二次申奥成功是哪一年
-
2025-11-06 20:48:15
-
- 巨变!安阳钢铁为何突然迁往周口?背后暗藏四大战略玄机
-
2025-11-06 20:45:58
-
- 真实的宇文化及:一个没长脑子的纨绔子弟,却意外毁灭了隋朝
-
2025-11-06 20:43:42
-
- 寒冬,如何拍摄泼水成冰?
-
2025-11-06 20:41:27
-
- 洪荒五虫——六翅金蝉
-
2025-11-06 20:39:11
-
- 京东裁员风波:老员工揭秘心酸经历!资本家露出嗜血獠牙!
-
2025-11-06 20:36:55



前妻终于说出离婚的真相(跟前妻离婚后兄弟说出了真相)
名模潘娇娇的那些喷血写真 潘娇娇简介
中国十大航空空姐:南航旗袍装,川航火辣热情,你最钟意哪家?
杨幂1分11秒视频被疯狂转发 女主角到底是谁
刘师长在老山喊出“战士在前方流的是血,不是水”后,提拔被取消
五本古言:权势滔天的男主对女主强取豪夺,终及一生都求而不得
5本年代军婚文,女主重生嫁给兵哥哥,独得一世宠爱,甜蜜幸福
中学生情侣在光天化日之下偷吃禁果,视频曝光引发网友强烈谴责
廊坊27个村庄未来将搬迁合并,快看看有你村没
199·99的含义 991的爱情意思