小学阶段解方程公式大全(小学方程式技巧)
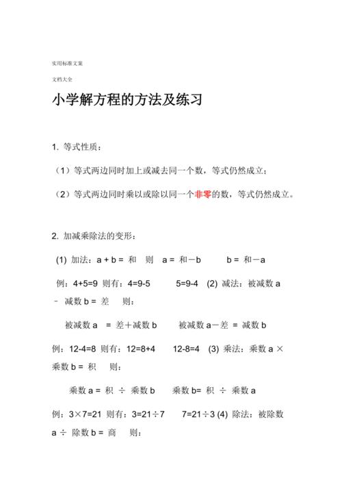
小学阶段解方程公式大全(小学方程式技巧)
大家好,我是智趣的吴老师,有个家长跟我说孩子上5年级了,帮他辅导方程式比较吃力,自己有点搞不懂原理,这期我们主要讲解方程的基础,3期这样,让各位对方程式了如指掌,希望家长们能给5年级或者准备上5年级的孩子耐心看完,这期是我视频的文案,假如看不懂,可以去看一下我那期6分钟学会解方程,简单明了,今天小编就来说说关于小学阶段解方程公式大全?下面更多详细答案一起来看看吧!

小学阶段解方程公式大全
大家好,我是智趣的吴老师,有个家长跟我说孩子上5年级了,帮他辅导方程式比较吃力,自己有点搞不懂原理,这期我们主要讲解方程的基础,3期这样,让各位对方程式了如指掌,希望家长们能给5年级或者准备上5年级的孩子耐心看完,这期是我视频的文案,假如看不懂,可以去看一下我那期6分钟学会解方程,简单明了
在讲解方程之前,我们要先知道几个概念:
方程:含有未知数的等式
解方程:求出方程中的未知数的过程
方程的解:就是我们通常说的X
其实方程式,我们在一年级的时候就学过了,我来举个例子
7 口=12
是不是,同学们能一眼就看出答案了,现在方程变化,主要是框框里面的空白,变成了X,然后我们需要列出正确的等式,使得方程成立
这样的讲解,同学们是不是觉得方程式很简单了?等等,要是学会了各部分之间的关系,那还要更简单,这个需要同学们记下来
加减法口诀
一个加数=和-另一个加数
7 X=12或者x 7=12
那就是X=12-7
被减数=减数 差
X-7=5
那就是X=7 5
减数=被减数-差
12-X=5
那就是X=12-5
乘除法口诀
一个因数=积➗另一个因数
6✖x=12
那就是X=12➗6
被除数=商✖除数
X➗2=12
那就是X=12✖2
除数=被除数➗商
12➗X=6
那就是X=12➗6
要是同学们不懂什么是除数,什么是被除数什么是商,什么是积,可以根据等式来认,可以跟我说,我出一期教程
记住这6个关系式,解方程不要太轻松了,这期就是简单入门的解方程
这期是我们在课堂上学不到的,基本就是我自己摸索歪门邪道,啊,好用就对了,这期我们来讲一下,稍微复杂一点的方程式,比如这种
4.5X-10=8
对吧,比X-10=18又复杂了一点
但是,假如我们把4.5X看成整个未知数呢?有没有觉得,唉,就和简单x-10=8一个样,对吧我们把4.5X看成一个整体,那就是4.5X=18拿来这样运算,是不是就开朗起来了?
又比如
15X 5X=125
,我们就把
15X 5X
先算成一个整体,就能得出20X=125,对吧,这个解方程又变成了一年级的内容了
再比如有括号了,
2(X-5)=15
那我们就先把刮号里面的数值整出来就得到2X-10=15,同学们是不是又发现了跟上面的4.5X-10=8这个好像了?对的,这种就是解方程的过程,一步一步来得到X的数值,要是按书上面的来讲,同学们是比较头疼的,我们就把,第一期的公式给背出来,然后把带X的数值看成一个整体,有括号的,先算括号,那就能轻松把方程式给解出来了,怎么样,这个歪门邪道方法是不是感觉比课本上面的简单的多了?
我们来实践应用一下,我们来用5年级的暑假课题来用我们的方法做几道题
我们先看题目1:
17 2X=29
2X我们把它看成一个整体根据
一个加数=和-另一个加数
那我们就得出了
2X=12
X=12➗2
X=6
先来验证一下对不对,
17 2✖6=29
所以我们的答案是正确的
题目2
13✖7 4X=127
4X我们还是看成一个整体,那我们就要先算13✖7
就得出了
91 4X=127
4X=127-91
4X=36
X=9
对吧,把4X跟13✖7拆分出来,就能简单的算出来,最后我们再验算一下答案是否正确
题目3
5.8X 9.2X=72
这个就更简单了,都是带X,那我们就把他们看成一个整体,相加,就把5.8跟9.2相加
就得出了
15X=72
那不就是X=72➗15了吗
X=4.8
我们再验算一下5.8✖4.8 9.2✖4.8刚好就等于了72,所以我们的等式是成立的
我们再来做一道应用题
王老师买了4个篮球和2个足球,一共花了340元,一个足球是多少元?
从题目我们看到,篮球是60元一个,4个篮球那就是4✖60
2个足球,但是价格是未知的,不知道,我们就用X代替,那就是2X
篮球总价格是4✖60加上足球的价格2X等于王老师一共花了340元
4✖60 2X=340,这样我们就能得出方程了,在解方程,2X我们还是看成一个整体
那就是4✖60=
240 2X=340
一个加数=和-另一个加数
2X=340-240
2X=100
再把 X看成一个因数,口诀
一个因数=积➗另一个因数
那得出X=50了
怎么样,同学们学会了吗?是不是感觉现在方程式应用很简单了?只需要把前面两期的技巧学会来,以后遇事方程式,你就会觉得,呀,又是送分题,好了,方程式讲解到这里就讲完了,大家有什么想学习的内容,也欢迎留言评论告诉我,我会尽力帮助你辅导孩子的,也希望大家能点个关注支持一下,谢谢大家
-
- 离婚2岁孩子怎么判抚养权
-
2025-11-16 15:05:25
-
- 家里养猫风水征兆如何 揭秘养猫的风水讲究
-
2025-11-16 15:03:09
-
- 胁迫的婚姻能够撤销吗
-
2025-11-16 15:00:54
-
- 胁迫的婚姻可以撤销吗
-
2025-11-16 14:58:38
-
- 如何挽回分手的白羊座男,如何挽回分手的白羊座男?
-
2025-11-16 14:56:22
-
- 爱我的人和我爱的人
-
2025-11-16 14:54:07
-
- 世界上最便宜的5款车,排名第一仅售1.2万元
-
2025-11-16 14:51:51
-
- 鸿运当头的介绍-鸿运当头的养护技巧
-
2025-11-16 14:49:35
-
- 何足道是五绝水平?为何少林派全部精锐出动迎战他?杨逍给出答案
-
2025-11-16 14:47:19
-
- 太阳刑月亮(行运太阳刑月亮)
-
2025-11-16 14:45:04
-
- 张爱玲的弟弟张子静是宰相后代,他宁可终生不婚,也不娶乡下寡妇
-
2025-11-16 14:42:48
-
- 农村四开间二层楼房设计图,这种布局真不错,让你挑不出任何毛病
-
2025-11-16 14:40:33
-
- 霉点用什么可以洗掉(黑色霉点用什么可以洗掉)
-
2025-11-16 14:38:17
-
- 寇世勋:我深爱一夫两妻,不舍失去任何心爱的女人!
-
2025-11-16 14:36:01
-
- 做人留一线,日后好相见!不管多忙,都要看看,大实话
-
2025-11-16 14:33:45
-
- 早上好动态鲜花表情图片带祝福语 早安问候祝福语贴心说说
-
2025-11-16 14:31:29
-
- 女子打110点小龙虾要求加辣 水塘里一捞拿回家煮
-
2025-11-16 14:29:13
-
- UV固化炉作用,UV固化炉公司
-
2025-11-16 14:26:57
-
- 麒麟芯片最好的是哪个版本(整理一波历代备受好评的麒麟芯片)
-
2025-11-16 14:24:41
-
- win10哪个版本有微软商店(Win10新版商店总有你想要的)
-
2025-11-16 14:22:26



前妻终于说出离婚的真相(跟前妻离婚后兄弟说出了真相)
名模潘娇娇的那些喷血写真 潘娇娇简介
中国十大航空空姐:南航旗袍装,川航火辣热情,你最钟意哪家?
杨幂1分11秒视频被疯狂转发 女主角到底是谁
刘师长在老山喊出“战士在前方流的是血,不是水”后,提拔被取消
五本古言:权势滔天的男主对女主强取豪夺,终及一生都求而不得
5本年代军婚文,女主重生嫁给兵哥哥,独得一世宠爱,甜蜜幸福
中学生情侣在光天化日之下偷吃禁果,视频曝光引发网友强烈谴责
廊坊27个村庄未来将搬迁合并,快看看有你村没
199·99的含义 991的爱情意思