2022年合肥最新买房、限购、税费、学区和购房补贴等政策汇总
2022年合肥最新买房、限购、税费、学区和购房补贴等政策汇总

随着春节假期的结束,很多人准备在合肥买套房,但是对于合肥楼市政策并不了解,今天班长给大家整理一份购房须知,如限购、限售、学区、买房补贴等政策。

限购政策
普通客户:
1、合肥市区户口可买两套;(PS:非二手房限购区域可以全款购买二手房且不限制套数。)
2、非本市户口无房可买一套,需社保或纳税证明连续缴纳满一年或集体户满一年,四县一市(肥东、肥西、长丰、庐江和巢湖市)户籍可写申请购买一套;(PS:补缴社保不认可)
3、人才安居:重点企业人才申请,分高层次人才和高校毕业生两种情况,需自己申请且本公司审核通过;
刚需:
1、符合合肥住房限购政策;
2、购房人及其家庭成员在本市市区范围内无自有产权住房,且在登记之日前无住房转让记录;
3、登记购房之日前3年内拥有市区连续缴纳2年以上个人所得税或社会保险证明。社保参保地为合肥市区,不含四县一市,省直社保需提供公司盖章的工作地点等证明;
4、登记购房人登记购房之日时年龄在35周岁以下(以身份证记载年龄为准)未满36岁;

职住平衡(目前只有高新区有此政策):
需要在工商税务关系在高新区的集成电路、新型显示、人工智能、网络与信息安全、汽车和智能网联汽车、家电和智能家居、高端装备制造、节能环保、光伏及新能源、生物医药和大健康、新材料、创意文化产业和创新型科技研发机构的这些单位工作;满足合肥市限购条件;
3、在上述重点产业单位工作,连续在高新区缴纳社保满1年,具有本科及以上学历;
4、夫妻双方及未成年子女在高新区无自有住房;

限售政策
公证摇号所购新房自取得不动产权证之日起3年内不得上市交易,也就是说一般摇号买的房子要5-6年以上的时间方能销售,如果想高杠杆买房,需要考虑自己现金流能否支撑这么久。
其他的二手房、不需要公证摇号的新房不限售。

限贷政策
首先限购是查合肥市区住房套数,限贷是查全国房贷记录。首套房是最低首付3成,有一次贷款记录已结清最低4成,未结清最低5成。目前合肥的首套房房贷利率是5.88%,二套房的利率是6.37%,希望在2022年能够有所下调。
(PS:以上为参考信息,不同银行的贷款首付比例及折扣优惠和贷款人的自身条件和信用情况有关,具体可咨询各贷款银行。)

购房税费
新房契税以家庭为单位,90平以上首套总房款的1.5%;90平以上二套,总房款的2%;90平及以下首套及二套,总房款的1%;三套及以上,总房款的3%。
维修基金是地上7层(含7层)以上物业及七层以下配电梯的物业:110元/平,地上7层以下物业80元/平;
二手房个人所得税按计税价格的1%或者差额的20%收取;产权证满5年且是家庭唯一住房的免征个税,未满两年需要缴纳增值税。

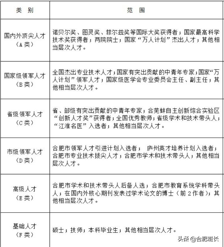
购房补贴
适应人才安居需要,合肥市重点产业企业人才可在市区范围内购买首套自住住房,高层次人才可享受本市户籍家庭政策。重点产业企业的高层次人才,在肥首次购买自住住房,可分别按60万元、40万元、20万元、10万元的标准给予购房补贴,住房公积金贷款申请额度最高放宽至当期限额的两倍。
哪些人才可享受60万元、40万元、20万元或10万元的购房补贴?
根据合肥市高层次人才分类目录,经认定为B、C、D、E类高层次人才,符合条件的,可分别享受60万元、40万元、20万元和10万元的购房补贴。A类人才“一事一议”。

学区政策
市区义务教育招生入学实行“两个一致”(适龄儿童少年户籍与其父母或其他法定监护人户籍一致并单独立户;适龄儿童少年户籍地址与其父母或其他法定监护人的独立产权房产地址一致)的招生入学办法。符合条件的适龄儿童少年,到户籍地所在学区学校入学。随迁子女入学实行流入地政府和公办学校“两为主”招生入学政策。随迁子女入学须在规定时间内,到居住证所在县(市)区教育主管部门指定地点报名,并提供其父母或其他法定监护人在我市的居住证(居住证截至8月31日满1年)、经商办企业营业执照或合法的劳动合同,以及户口簿、身份证等材料。学位制:在执行我市现行义务教育招生入学政策基础上,自2021年新入学起,实行同一套住房,6年内只能享有学区内小学1个学位,3年内只能享有学区内初中1个学位,多胞胎、二孩等符合法律法规规定情形的除外(目前经开、高新、庐阳已上线房产学位查询系统)。

新房销售政策
合肥市区执行“商品住房公证摇号公开销售”政策,具体的流程是:楼盘先公示所需要推出的楼栋、套数、开始登记时间和结束登记时间等信息,购房者可以在开始登记以后根据公示的链接进行登录、登记。
接下来就是看楼盘登记人数是否达到1.5的比例,如超过进入下一轮选房资格摇号、选房排序摇号及最后的选房;未达比例由开发商自主销售,但是优先销售给已登记购房人。

新房限价政策
合肥的新房是有限价的,但限价是指毛坯备案价,而对于精装修则没有统一标准。最近备案的一些楼盘有2000到3500不等的精装修,再加上装配式奖励500-800不等。
另外部分不需要摇号的楼盘存在升级包,也就是在原有的精装修基础上加以升级,目前从1500到2300元不等,并且这部分升级费用是不计入备案价,需要另外支付。
所以实际购房者买到房子的价格要在毛坯上加2500到5000左右。

公积金政策
个人最高可贷45万,夫妻二人最高可贷55万,年限提高到30年。
合肥市公积金重大变化:12月1日起,合肥灵活就业人员可以个人名义缴存住房公积金,享受贷款优惠政策。月缴存基数参照社会保险缴存基数,由个人申报,按规定每年可调整一次;缴存比例为5%至12%。月缴存额=(缴存基数×缴存比例)(四舍五入进元)×2。

合肥四县一市购房政策

以上便是在合肥购房的一些基本政策,希望大家在2022年都买到自己满意的房子,新的一年班长会持续给大家带来更多的内容,给大家提供一些参考!
-
- 扎根粤北 建设高水平应用型大学
-
2026-04-04 11:08:46
-
- 香港回归,让英军“下岗”的交接指挥官谭善爱,转业后过得如何?
-
2026-04-04 11:06:31
-
- 美术艺考生高中三年到底需要花多少钱「全面解读」
-
2026-04-04 11:04:17
-
- 探索京城|第6期 潮流之地,北京16个逛街热门好去处
-
2026-04-04 11:02:03
-
- 开国中将刘忠回忆在刘伯承院长领导下参加创办军事学院
-
2026-04-04 07:42:00
-
- 古今一些事物的敬称或谦称
-
2026-04-04 07:39:46
-
- 五分钟了解《国民革命军第十九军》一二八淞沪抗战遏制日军侵略
-
2026-04-04 07:37:31
-
- 简单讲,晋源有三个方面的发展优势
-
2026-04-04 07:35:17
-
- 中东地区为什么唯独巴勒斯坦没有真正建立成国家?
-
2026-04-04 07:33:03
-
- 别不服!2025年西藏旅游必玩10大景点!在这里,连呼吸都是修行!
-
2026-04-04 07:30:48
-
- “万舞”有多污?涨知识了:先秦时期高禖之祀、仲春之会的压轴戏
-
2026-04-04 07:28:34
-
- 十堰3区1市4县城区卫星图,看看有没有你的家乡?
-
2026-04-04 07:26:20
-
- 李诞陈赫做客《向往的生活》,节目组被吐槽从垃圾桶里找嘉宾
-
2026-04-04 07:24:06
-
- 家门口的图书馆,您知道在哪儿吗?记者实地走访
-
2026-04-04 07:21:51
-
- 家门口的图书馆,您知道在哪儿吗?记者实地走访
-
2026-04-04 07:19:37
-
- 132厂和611所围绕着枭龙的竞争,堪称航空业的成都德比
-
2026-04-04 07:17:22
-
- 梁静:我和管虎、马伊琍,三个人如今也终于各归各位了
-
2026-04-04 07:15:08
-
- 这8部香港恐怖片据说没人敢看第二遍,你看过几个?
-
2026-04-04 07:12:54
-
- 锤子活了!坚果Pro 3真机首发评测:没了老罗,还有啥惊喜?
-
2026-04-04 07:10:39
-
- “新月派”是我国影响较大的一个文学流派,它是怎样的一个派系?
-
2026-04-04 07:08:25



前妻终于说出离婚的真相(跟前妻离婚后兄弟说出了真相)
80年代,洪学智的女儿洪醒华,与养母一家合影,曾流落民间12年
名模潘娇娇的那些喷血写真 潘娇娇简介
杨幂1分11秒视频被疯狂转发 女主角到底是谁
中国十大航空空姐:南航旗袍装,川航火辣热情,你最钟意哪家?
结婚13年,41岁孙俪和44岁邓超离婚?助理发长文回应了
五本古言:权势滔天的男主对女主强取豪夺,终及一生都求而不得
5本年代军婚文,女主重生嫁给兵哥哥,独得一世宠爱,甜蜜幸福
九本女主是继室的古言:《咸鱼继母日常》《继室夫人的合离计划》
刘师长在老山喊出“战士在前方流的是血,不是水”后,提拔被取消