预见2024:《2024年中国智能仓储行业全景图谱》(附市场规模、竞争格局和发展
预见2024:《2024年中国智能仓储行业全景图谱》(附市场规模、竞争格局和发展前景等)
行业主要上市公司:音飞储存 ( 603066.SH ) ;今天国际 ( 300532.SZ ) ;诺力股份 ( 603611.SH ) ;机器人 ( 300024.SZ ) ;兰剑智能 ( 688557.SH ) ;东杰智能 ( 300486.SZ ) ;德马科技 ( 688360.SH ) ;瑞晟智能 ( 688215.SH ) 等
本文核心数据:智能仓储行业重点政策 ; 智能仓储行业市场规模
行业概况
1、定义
智能仓储系统是运用软件技术、互联网技术、自动分拣技术、光导技术、射频识别 ( RFID ) 、声控技术等先进的科技手段和设备对物品的进出库、存储、分拣、包装、配送及其信息进行有效的计划、执行和控制的物流活动。主要包括:识别系统、搬运系统、储存系统、分拣系统以及管理系统。

2、产业链剖析:下游应用广泛
智能仓储产业链主要分为上、中、下游三个部分。上游为设备提供商和软件提供商,分别提供硬件设备 ( 输送机、分拣机、AGV、堆垛机、穿梭车、叉车等 ) 和相应的软件系统 ( WMS、WCS 系统等 ) ; 中游是智能仓储系统集成商,根据行业的应用特点使用多种设备和软件,设计建造智能仓储物流系统 ; 下游是应用智能仓储系统的各个行业,包括烟草、医药、汽车、零售、电商等诸多行业。

从智能仓储上下游产业链参与企业来看,上游包含各类软、硬件产品服务商,中游是以有国企背景的北自所、北起院以及领先的民营上市企业,如诺力股份、机器人、今天国际、兰剑智能、音飞存储、东杰智能、德马科技和瑞晟智能等。

行业发展历程:行业处在高质量发展阶段
近年来,我国智能仓储行业发展迅速,但是过去由于经济实力和技术水平的限制,我国仓储自动化系统应用并不广 ; 随着现代制造业向中国逐步转移,相关企业认识到现代化仓储物流系统技术的重要性,其核心的自动化仓储技术获得市场认识,相关技术标准也陆续出台,促进了行业发展。
2000 年至今,现代仓储系统、分拣系统和自动化立体库技术在国内各行业开始得到应用,尤其以烟草、冷链、新能源汽车、医药、机械制造等行业更为突出。更多国内企业进入自动化系统领域,通过引进、学习世界最先进的技术以及加大自主研发的投入,中国智能仓储行业技术水平有了显著提高。

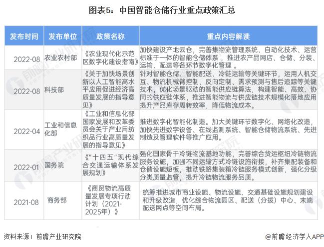
行业政策背景:鼓励传统仓储行业与新技术融合发展
为了让中国智能仓储行业走上更为规范、快速的发展道路,国家发布了一系列相关的政策法规,政策的发布使得国家为智能仓储行业的发展提供了政策指导方向,政策重点主要聚焦在仓储行业与新一代信息技术的融合应用。

行业发展现状
1、全国货运总量持续攀升
根据国家统计局的数据,在国名经济飞速发展的背景下,2015-2023 年全国营业性货运总量呈现波动增长的态势,2023 年达到 557 亿吨,再创历史新高,同比增长 8.1%。

2、社会物流保管费用超过 6 万亿
2023 年社会物流总费用 18.2 万亿元。从构成看,运输费用最多,达到 9.8 万亿元 ; 其次是保管费用 6.1 万亿元,占比 33%,同比增长 1.7%。全国保管费用占到社会物流总费用的三分之一。

3、智能仓储应用领域广泛
目前,国内智能仓储主要应用在烟草、医药、汽车、电商、冷链和零售行业等多个涉及国计民生的重要领域,下游应用领域不断发展,并出现新业态、新产业、新模式,对智能仓储提出了更高的性能要求,这为智能仓储行业提供了广阔的市场需求空间。

自动化立体库是智能仓储系统的重要组成设备,近年来,随着现代企业物流理念的进一步树立,以及自动化立体仓库技术取得了长足进步,形成了多系列、多品种、多档次、高性价比的产品线,自动化立体库已在烟草、食品、医药、邮政、印刷品、电子等行业得到广泛应用,在航空、金融、军事领域也有新开拓。据初步统计,2023 年我国自动化立体仓库保有量突破 1 万座。

注:2021 年之前数据来源于 GGII,2021-2023 年为前瞻统计测算数据。
4、智能仓储需求规模逐步扩大
近年来,中国智能仓储行业市场需求持续扩大,市场规模持续增长。受疫情的催化作用以及人力成本的日益攀升,中国智能仓储行业市场需求进一步扩大。据 GGII 数据,2021 年智能仓储市场规模 1260 亿元,同比增长 28.49%。参考近两年物流保管费用增速,初步测算得到 2023 年全国智能仓储市场规模约 1349 亿元。

注:2022-2023 年为前瞻测算数据。
行业竞争格局
1、区域竞争:广东等地企业分布较为集中
从我国智能仓储产业链企业区域分布来看,智能仓储产业链企业主要分布在山东、江苏和广东地区,其次是在福建、浙江和上海等地区 ; 其余地方,如安徽、陕西等省份也有部分企业分布。

从智能仓储产业链代表性企业分布情况来看,广东、上海、浙江、江苏、北京等地代表性企业较多,如音飞存储、瑞晟智能、今天国际、德马科技等。

2、企业竞争:诺力股份位居领先地位
据 GGII 发布的 "2022 年中国物流仓储自动化供应商营收 TOP20 排行榜 ",诺力股份、中科微至、昆船智能位列前三名。具体榜单如下:

产业发展前景及趋势预测
1、产业发展趋势
中国智能仓储行业发展趋势主要体现在龙头化、差异化、国际化、服务化和智慧化几个方面。

2、产业发展前景
据 GGII 数据,近年来中国智能仓储市场化进程不断加快,市场需求进一步扩大,预计 2025 年,中国智能仓储市场规模将达 2250 亿元,前瞻结合 GGII 数据及中国智能仓储行业现状,预计 2029 年,中国智能仓储市场规模将超 3200 亿元。

更多本行业研究分析详见前瞻产业研究院《中国智能仓储行业发展市场需求与投资规划分析报告》。
同时前瞻产业研究院还提供产业大数据、产业研究报告、产业规划、园区规划、产业招商、产业图谱、智慧招商系统、行业地位证明、IPO 咨询 / 募投可研、专精特新小巨人申报等解决方案。在招股说明书、公司年度报告等任何公开信息披露中引用本篇文章内容,需要获取前瞻产业研究院的正规授权。
更多深度行业分析尽在【前瞻经济学人 APP】,还可以与 500+ 经济学家 / 资深行业研究员交流互动。更多企业数据、企业资讯、企业发展情况尽在【企查猫 APP】,性价比最高功能最全的企业查询平台。
-
- Google之忧起于萧墙之内,AI先行者为何掉队?
-
2024-04-23 02:53:06
-
- 以降价面对竞争,理想终究是认清了现实
-
2024-04-23 02:50:50
-
- 防晒衣市场,小心白牌“李鬼”
-
2024-04-23 02:48:35
-
- 特斯拉中国官宣:全系降价!
-
2024-04-22 04:18:08
-
- 广东韶关转移被困群众,江湾镇已恢复通讯
-
2024-04-22 04:15:53
-
- 八旬老院士,被立案调查!
-
2024-04-22 04:13:37
-
- 又一家,退市风险预警!去年亏近5亿元
-
2024-04-22 04:11:21
-
- 近日东京一对华裔老板夫妇被焚尸,震惊日本社会
-
2024-04-22 04:09:06
-
- “这食堂,能处!”厦门大学食堂意见本为何“火”了?
-
2024-04-22 04:06:50
-
- 11部电影五一档“同台竞技” 业内预测最高13亿票房恐难超去年
-
2024-04-22 04:04:34
-
- 公共服务乱收费,损害的不只是公信力
-
2024-04-22 04:02:18
-
- 天舟一号发射七周年
-
2024-04-22 04:00:03
-
- TikTok走向危险边缘,业内人士:可能直接退出
-
2024-04-22 03:57:47
-
- 成都、重庆先后通报居民燃气问题,对多收取的燃气费将全额退款
-
2024-04-21 04:54:46
-
- 美团“谋”变,80后少帅上位
-
2024-04-21 04:52:30
-
- 丰巢快递柜洗护生意不靠谱?
-
2024-04-21 04:50:15
-
- 小鹏门店销售人员回应P7降至14万元起售:系2023款车型综合补贴价
-
2024-04-18 14:20:14
-
- 定额补贴、上门回收!推动消费品以旧换新行动方案出炉
-
2024-04-18 14:17:57
-
- 小米Poco F6 Pro现身FCC数据库 配备5000mAh电池
-
2024-04-18 14:15:41
-
- 日方宣布向菲追加提供海警船,中使馆:已提出严正交涉
-
2024-04-18 14:13:26



前妻终于说出离婚的真相(跟前妻离婚后兄弟说出了真相)
杨幂1分11秒视频被疯狂转发 女主角到底是谁
名模潘娇娇的那些喷血写真 潘娇娇简介
中学生情侣在光天化日之下偷吃禁果,视频曝光引发网友强烈谴责
199·99的含义 991的爱情意思
四川省非常穷的20个县,有你的家乡吗?
实拍:非洲版的“大阴人”嫪毐,长度达到惊人的1.2米!
强推⑧本男主是蛇的小说‼️
汉字解读:“睢”和“雎”到底哪里不同?别再混淆了
《橘子汽水》易燃易爆竹马兄x贴心棉袄邻家妹 已完结 by南奚川