张文中带着多点要IPO了
张文中带着多点要IPO了
兜兜转转,张文中站到 IPO 大门前。
投资界 - 天天 IPO 获悉,来自北京的多点数智有限公司 Dmall Inc. ( 简称 " 多点 Dmall" ) 近日向港交所递交招股书,再次赴香港上市。
始于 2015 年,多点 Dmall 背后站着一位南开老学长——张文中。他的人生经历跌宕起伏:早年创办北京最早的一家现代超市——物美超市,曾将其打造成为北方最大的连锁超市。但后来,张文中身陷囹圄,平反后再度出山。在他率领下,多点 Dmall 和物美科技都在 IPO 路上。
工作之外,张文中还常常活跃在南开校友之中,由此让我们看到了创投圈另一支隐秘军团——南开系。
200 亿独角兽要 IPO 了
张文中掌舵
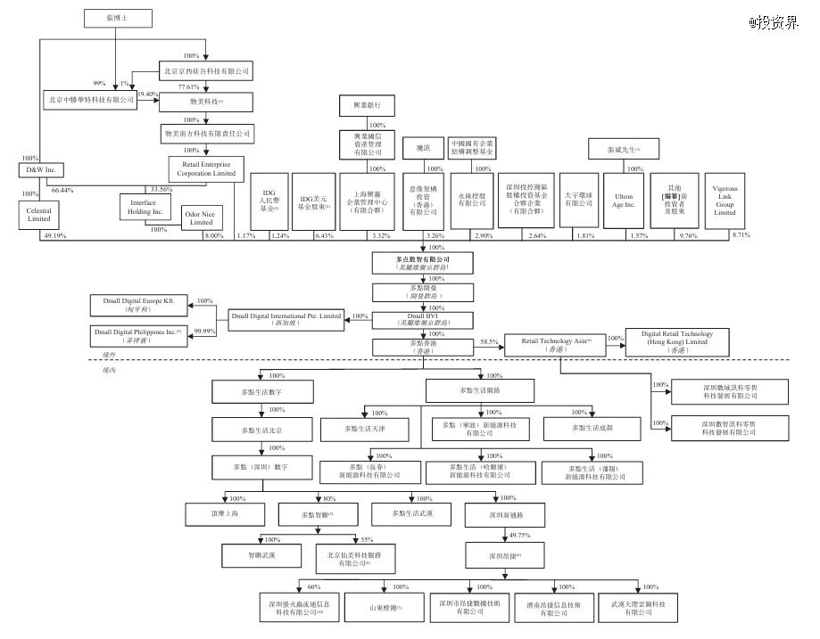
多点 Dmall 的成长历程颇为曲折。
时间回到 2015 年,一家刚成立不久的生鲜电商——多点 Dmall,在没有 BP、没有 LOGO 的情况下,宣布完成 1 亿美元的天使轮融资,一举刷新了国内天使轮融资记录。彼时生鲜电商赛道火爆,多美 Dmall 迎来快速爆发期。但受困于 O2O 补贴,公司一直亏损。很快,几位高管先后离职,最终在 2018 年将董事长之棒交由张文中手中。
此后,多点 Dmall 成为张文中改造物美、探索新零售的起点。他构建了线上线下一体的全渠道购物平台,通过收购整合区域知名零售企业如乐天玛特、麦德龙中国、邻家便利店等,完成了 " 商超 + 百货 + 大卖场 + 便利店 " 的线下全业态场景布局。
而多点 Dmall 包揽了线上业务——旗下包括零售服务、电商服务、营销广告三大业务,提供端到端广泛跨渠道服务,为本地零售业提供 SaaS 解决方案。简单来说,当你打开多点 APP,就会自动定位最近的线下商超,方便你选购商品并预约时间送达。与此同时,商超的采购、管理、物流、营销等需求,也能在平台上得到满足。
这样的思路正是当年火爆的 " 新零售 " 概念,自然吸引了不少投资人。根据招股书,多点 Dmall 融资多轮,背后站着 IDG 资本、腾讯等数十位投资方,队伍盛大。

印象深刻的是 2020 年到 2022 年间,多点 Dmall 完成共计超过 4 亿美元的 C 轮融资,兴业银行、国调基金、恒安国际、联想创投、福田引导基金、天雅资本、腾讯、IDG 资本、招银国际均参与其中。融资后,多点 Dmall 估值升至 30 亿美元(约合人民币 220 亿)。
一只新零售超级独角兽崛起。根据弗若斯特沙利文的数据,于 2023 年按收入计,多点 Dmall 是中国最大、亚洲领先的零售云解决方案服务商;按商品交易总额计,多点 Dmall 也是中国最大的零售云解决方案数字零售服务商,业务已经扩展至亚洲其他国家及地区,包括中国香港、中国澳门、柬埔寨、菲律宾、马来西亚及新加坡,拉开出海步伐。
招股书显示,多点 Dmall 在 2021 年、2022 年、2023 年营收分别为 10.45 亿元、15.01 亿元、17.5 亿元;毛利分别为 3.58 亿元、6.69 亿元、7.12 亿元;毛利率分别为 34.3%、44.6%、40.7%。但亏损仍无法回避:过去三年 Dmall 亏损分别为 18.25 亿元、8.4 亿元、6.55 亿元,经调整亏损分别为 9.59 亿元、2.96 亿元、1.4 亿元。

一直以来,多点 Dmall 与物美之间千丝万缕的关系为外界关注。根据招股书,物美和 " 物美系 " 里的麦德龙中国实体、重庆百货集团、银川新华集团,均系多点 Dmall 前五大客户。
如今再次站在 IPO 大门前,张文中等待敲钟的那一刻。
61 岁南开校友,浮沉 30 年
同样坎坷的,还有掌舵者张文中的创业经历。
生于 1962 年,张文中是同时代企业家中少有的高学历人才—— 1979 年,正逢恢复高考,张文中考入南开数学系,一读便是 7 年。用他的话讲,自己在新开湖畔 " 度过了一段青春飞扬的岁月 "。
后来,他曾进入中国科学院攻读博士,并赴美完成博士后研究。1993 年,张文中学成回国,感受到中 美零售行业的巨大差距,决定开发适用于零售行业的软件系统,帮助传统零售企业实现数字化转型升级。然而,由于国内现代零售才刚萌芽,他开发的数字化系统备受冷落。
没有人愿意 " 第一个吃螃蟹 ",张文中就自己上。1994 年,他在北京盘下一家废弃国营印刷厂,成立物美超市,作为自家系统的示范店,供大家参观。这个全国第一家使用 POS 系统的现代综合超市,开在人来人往的翠微路上数十年,成为一代人的回忆。
正是这段经历,连锁超市意外成为了张文中创业的另一段征途。
2003 年,物美登陆港交所创业板,成为首家赴港上市的内地民营零售企业,一度占据了北京 35% 的零售市场份额,被称为 " 中国沃尔玛 "。2006 年,物美拥有门店超 500 家,成为全国最大的民营零售企业。
那是张文中的高光时刻。他曾接受央视采访回忆:"2006 年是物美发展最好的时期,我个人也是年富力强,浑身有使不完的劲儿,觉得能做很多事情。"
然而,一场突如其来的变故,使张文中身陷囹圄七年,不仅错过了线下零售行业的黄金年代,也让物美急转直下。2015 年,张文中平反归来两年时,物美旗下大型超市已闭店大半,掉出了国内零售业第一梯队,同年私有化退市。
好在与此同时,张文中接住了多点 Dmall 这个反攻的机会。他的观点从未改变:" 坚定不移地拥抱互联网,彻底地迎接商业数字化。"
二次创业、重金投入多点 Dmall、打造出一个用户数量过亿的互联网零售平台……张文中距离他理想中的零售生态越来越近。2022 年,他卸任董事会主席职务,作为高级顾问退居二线,交棒张峰,转身幕后。
百年南开
崛起一个 IPO 天团
巍巍百年,南开曾是我国高校江湖一面旗帜。然而在上世纪九十年代,随着制造业、基建、航空航天产业突飞猛进,盛产工程师的上海交通大学、哈尔滨工业大学、北京航空航天大学等一批工科大学异军突起,加之 2000 年的高校合并潮,南开一度似乎渐渐淡出视野。
饮水思源,张文中与广大校友始终不忘回馈母校:设立奖学金和创新基金、成立数据研究中心、捐资 1 亿元推动南开学科发展……俨然成为南开校友代言人。而在南开校园内,更是矗立着一座以他名字命名的图书馆——文中馆。
去年末,南开建校 104 周年之际,新开湖基金发布,张文中作为南开大学终身校董、联谊会主席参与出资,支持南开做起 VC,以校友资源和资本投向师生创业项目,助力科研成果转化。
这正是南开系的一缕缩影。犹记得在母校一次交流分享中,张文中感叹,如果穿越回过去," 要把学生科协好好搞搞,多出几个宇学峰。" 他口中的 " 宇学峰 ",正是上市公司康希诺生物的联合创始人之一。
1981 年,宇学峰进入南开大学微生物系,师从真菌学家周与良,毕业后曾留校任教,随后赴外读博。2009 年,他学成归来,同其它创始人成立康希诺生物,不仅缔造港交所第一家疫苗上市公司,还于 2020 年再次在上交所科创板上市,曾经市值超 1900 亿元。
还有 2021 年登陆上交所科创板的皓元医药,创始人郑保富 2001 年毕业于南开大学化学系。此前南开大学化学学科创建 100 周年纪念大会时,他同另外几位化学系校友共同支持 1.6 亿元,发起设立南开大学化学学科发展基金,反哺母校教育。
去年末,南开学姐刘利平站上 IPO 敲钟舞台:君圣泰医药登陆港交所。此前公司融资 7 轮 14 亿,其投资方之一的同创伟业同为南开校友企业,其董事长、创始人郑伟鹤正是南开医疗健康校友会会长,本科和硕士都毕业于南开法学专业。
不难发现,南开系医疗上市军团颇多。得益于南开化学、生物学等学科方面的建树,这里成为医疗创业者的摇篮:来凯医药吕向阳、时代天使李华敏、归创通桥赵中等,纷纷走向 IPO 敲钟。计算下来,南开近三年已收获了近 10 家医疗上市企业。
其他领域同样令人印象深刻——我国卫星导航产业首家上市公司北斗星通,如今市值超过 150 亿元,董事长兼总裁周儒欣是张文中同届同系校友;科创板上市公司久日新材,董事长赵国锋博士毕业于南开化学系,公司高管和核心人员大多也来自南开化学相关专业;今年恢复上市审核的沃太能源,创始人袁宏亮是南开商学院市场营销系校友 ..... 去年一组数据显示,当时南开共有 25 位校友在 A 股担任董事长,包括美锦能源、海王生物等等,创造市值上千亿。
最后,不得不提字节跳动创始人张一鸣。早年张一鸣的故事已经耳熟能详,此前他常常提起的一个校园记忆是,2001 年从老家龙岩考入南开软件工程系后,第一次拉开宿舍窗帘看见下雪时激动的心情。2019 年,他向母校捐赠 1 亿元人民币,设立 " 南开大学创新基金 "。
如无意外,未来全球最大 IPO 将会出自这位南开学子之手。
本文来源投资界,作者:岳笑笑,原文:https://news.pedaily.cn/202405/533527.shtml
【本文为投资界原创,网页转载须在文首注明来源投资界(微信公众号 ID:PEdaily2012)及作者名字。微信转载,须在微信原文评论区联系授权。违规转载必究责。】
-
- 万卡时代不打群架,中国智算正过三关
-
2024-05-09 17:27:13
-
- 日本15岁以下儿童人数创新低!报告:日四成村镇面临消失风险
-
2024-05-08 03:44:49
-
- 2024 款苹果 iPad Pro 发布:采用 OLED 屏幕,搭载全新 M4 芯片
-
2024-05-08 03:42:33
-
- 这是一封杀气腾腾的威胁信
-
2024-05-08 03:40:17
-
- “十颗妃子笑15元”,爱吃荔枝的人急了!科研人员:今年这情形极罕见
-
2024-05-08 03:38:01
-
- 看得多买得少,“黄金周”失色!广州新房成交减六成
-
2024-05-08 03:35:45
-
- 老套路玩儿出新花样,淘宝这次是真急了!
-
2024-05-08 03:33:30
-
- 苹果推出 iPad 版 Final Cut Pro 2 与 Logic Pro 2 应用
-
2024-05-08 03:31:14
-
- 杭城知名小区被外卖员吐槽“赔钱也不送”:3个门只对外卖员开放1个
-
2024-05-08 03:28:58
-
- 景区跟售楼处抢客,“五一”楼市冰火两重天,济南成交同比增长249%
-
2024-05-08 03:26:42
-
- 官方辟谣“上海付费马桶圈充值1000元用13.8万次”:假的!
-
2024-05-08 03:24:26
-
- 楼市大消息!“认房不认首次贷”!这一省会城市出手
-
2024-05-06 20:21:39
-
- 22岁湖南女大学生5天爬五岳为自己庆生!怎么做到的?当事人回应
-
2024-05-06 20:19:23
-
- 智谱AI 正研发对标Sora的国产文生视频模型,最快年内发布
-
2024-05-06 20:17:07
-
- OpenAI或将发布搜索引擎,谷歌的麻烦来了?
-
2024-05-06 20:14:52
-
- 夫妻驾驶特斯拉坠崖身亡!行车数据莫名消失、车速诡异、家属收到蹊跷来电…最
-
2024-05-06 20:12:36
-
- Check Point :90% 的企业攻击始于网络钓鱼电子邮件
-
2024-05-06 20:10:20
-
- 下月起,多条高铁票价将调整!国铁回应
-
2024-05-06 20:08:04
-
- 四条高铁线路宣布调价 三条涉及杭州原因为何?
-
2024-05-06 20:05:48
-
- 两部门实施先进制造业促就业行动
-
2024-05-06 20:03:32



前妻终于说出离婚的真相(跟前妻离婚后兄弟说出了真相)
杨幂1分11秒视频被疯狂转发 女主角到底是谁
名模潘娇娇的那些喷血写真 潘娇娇简介
中学生情侣在光天化日之下偷吃禁果,视频曝光引发网友强烈谴责
199·99的含义 991的爱情意思
四川省非常穷的20个县,有你的家乡吗?
实拍:非洲版的“大阴人”嫪毐,长度达到惊人的1.2米!
强推⑧本男主是蛇的小说‼️
汉字解读:“睢”和“雎”到底哪里不同?别再混淆了
《橘子汽水》易燃易爆竹马兄x贴心棉袄邻家妹 已完结 by南奚川