太火爆!储蓄式国债今日开售,投资者反映“买不到”!若没抢到还能投资点什么
太火爆!储蓄式国债今日开售,投资者反映“买不到”!若没抢到还能投资点什么?
又是一分钟售罄!今天是端午节,新一轮电子式储蓄国债也在今天早上正式发售。
据券商中国报道,今日(10 日),2024 年第三期和第四期储蓄国债(电子式)在银行渠道正式开售。记者今日一早获悉,国债在手机银行渠道的销售十分火爆。
记者注意到,工商银行手机 APP 显示,2024 年第三期和第四期储蓄国债(电子式)的电子银行渠道可销售额度分别在开售后 2 分钟、1 分钟内显示为 0。记者在国债开售半小时后查询其他多家银行手机 APP,同样显示 2024 年第三期和第四期储蓄国债(电子式)已无法在该渠道购买。
据中国基金报,记者注意到,此轮国债的发售时间选择在了端午节,多家银行网点都处于休息状态,不少热衷买国债的老年人,因为不会使用 APP,而无法买到。但是熟悉 APP 的年轻朋友也在社交平台上普遍反映 " 买不到 "。
储蓄国债端午节开卖
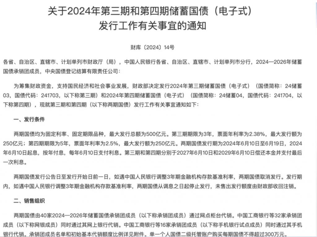
6 月 7 日,农业银行等多家银行公告称,6 月 10 日至 19 日,将售卖 2024 年第三期和第四期储蓄国债(电子式)。

据了解,第三期国债和第四期国债均为固定利率、固定期限品种,最大发行额合计 500 亿元,两期最大发行额各 250 亿元。其中,第三期国债期限 3 年,票面年利率 2.38%;第四期国债期限 5 年,票面年利率 2.5%。

此次发售的两期国债发行期均从 2024 年 6 月 10 日起息,按年付息,每年 6 月 10 日支付利息。单一个人国债二级托管账户购买每期国债不得超过 300 万元。
6 月 10 日,正值端午节假期,除线下柜台外,多家银行开启网银和掌银的同步代销,拓宽销售渠道。财政部公告显示,工行等 32 家网银成员同时通过网上银行代销;农行等 16 家手机银行试点成员同时通过其手机银行代销。
据券商中国,6 月 10 日一早,记者了解到,手机银行渠道售卖情况十分火爆。工商银行手机 APP 显示,2024 年第三期和第四期储蓄国债(电子式)的电子银行渠道可销售额度分别在开售后 2 分钟、1 分钟内显示为 0。
记者于开售半小时后查询中行、建行、招行等多家银行手机 APP,同样显示 2024 年第三期和第四期储蓄国债(电子式)已无法在该渠道购买。
在线下销售方面。据记者多方了解,一些银行网点的销售额度并不固定,投资者若在线下购买,有可能需要银行工作人员帮忙刷新系统信息,查看是否有新增的可购买额度。
对此,银行工作人员解释,电子式国债不会将额度分配至线下网点,网点工作人员将在总行统一系统中帮投资者 " 抢购 "。" 当有其他网点投资者认购后未实际完成购买,系统刷新后就会显示有可购余额。" 一银行工作人员告诉记者。
国债为何如此受热捧?
今年以来,无论是电子式储蓄国债还是凭证式储蓄国债,以及今年才发行的超长期特别国债,只要一上线就被抢购一空。
事实上,与去年相比,今年发行的同期限储蓄国债利率明显下降。以 2023 年第三期和第四期储蓄国债(凭证式)为例,3 年期国债票面年利率 2.95%,5 年期国债票面年利率 3.07%。而今年,同期限国债票面利率分别为 2.38%、2.5%,均较去年下行 57 个 BP。
不少投资者认为,虽然国债的票面利率明显下降,但是仍然高于同期的银行存款利率。而且未来银行的存款利率还有继续下行的可能。
光大银行宏观市场部研究员周茂华认为,储蓄国债按年付息,提前支取灵活并且分段计息,避免了普通存款提前支取面临利息损失的问题。近年来储蓄存款尤其是定期存款利率中枢下行明显,储蓄国债能较好兼顾收益和流动性需求,部分投资者以此代替储蓄存款。此外,部分居民对未来存款利率下行仍有一定预期,也提升了投资国债的热情。
中信证券首席经济学家明明在采访时表示,近来存款利率持续下降,权益市场波动较大,储蓄国债认购方式便捷,并且具有无违约风险、投资门槛低以及收益稳定可预期的优势。此外在流动性上,投资者还能通过储蓄国债质押获取短期银行贷款。
" 考虑到广谱利率下行的趋势,未来高收益资产会更加有限,因此国债投资依然有较大的需求。" 明明说。
国投证券首席经济学家高善文也认为,中国长期边际资本回报的下行带动了长期利率中枢的下行,基于此背景下可以预计,10 年期国债利率在未来十年将继续下行,并会下跌到 2% 附近。

图片来源:每日经济新闻 资料图
抢不到,还能投资点什么?
据统计,60 岁以上的投资者占储蓄国债投资者的比例达 55%。除了抢购储蓄国债,稳健型投资者还能投资什么?
据金融时报报道,东方金诚研究发展部总监冯琳表示,储蓄国债投资者主要是风险偏好比较低且持有稳定资金的投资者,这类投资者对投资产品有保本要求,同时对产品流动性的要求不高,可以接受较长的锁定期。除储蓄国债外,目前柜台债券业务品种已经进一步拓展到地方政府债、央企发行的高等级信用债等其他债券品种,有利于丰富这一类投资者的投资配置需求。
周茂华表示,国债投资者多数偏好于低风险、稳健收益的产品,除了存款、储蓄国债以外的产品,风险相对低一些的产品还包括:地方政府债券、国债逆回购、货币基金、期限相对短一些的理财产品、债券基金及保险产品等。
明明表示,储蓄国债适合风险偏好较低、追求稳定收益的投资者。除了储蓄国债,这类投资者还可以选择理财、债券基金等低风险的资管产品。
投资储蓄国债是否也面临投资风险?" 随着存款利率持续下降、银行大额存单停发、理财产品打破刚兑等,市场缺乏安全资产,风险偏好低的投资者对国债的投资需求相应增多。国债由财政部发行,背后是国家主权信用,本息兑付保障度高,信用风险很低。" 冯琳表示,储蓄国债的投资人是个人投资者且一般持有到期,因此也不必担心利率波动造成的资本利得损失风险。不过,投资者可能会面临债券持有期内利率上升,导致利息收入跟不上市场水平。
每日经济新闻综合券商中国、金融时报、中国基金报
免责声明:本文内容与数据仅供参考,不构成投资建议,使用前请核实。据此操作,风险自担。
每日经济新闻
-
- 法国政坛迎来地震!马克龙下出一步险棋:提前议会选举
-
2024-06-11 07:51:34
-
- 产业链景气度向上,上市旅企业绩加速回暖
-
2024-06-09 17:33:49
-
- 国家发改委:2024年继续实施粗钢产量调控,到2025年底废钢利用量达到3亿吨
-
2024-06-09 17:31:33
-
- 遇袭事件造成丹麦首相颈部轻微扭伤
-
2024-06-09 17:29:17
-
- 宁德时代子公司入股隆基绿能旗下公司
-
2024-06-09 17:27:01
-
- 德意志银行:美国的低失业率或创下70年来的纪录
-
2024-06-09 17:24:45
-
- 官方回应前儿媳举报前公公巨额财产来源不明:正调查核实
-
2024-06-09 17:22:29
-
- 十三部门:鼓励老旧新能源公交车及动力电池更新
-
2024-06-09 17:20:13
-
- 高盛:英伟达盈利预测有很大潜在提升空间
-
2024-06-09 17:17:58
-
- 铁路假期运输启动,今天全国铁路预计发送旅客1450万人次
-
2024-06-09 17:15:42
-
- 中金:智算中心加码,国产算力提速
-
2024-06-09 17:13:26
-
- 中国哪个省,痔疮比例最高?
-
2024-06-09 02:15:24
-
- 放弃直营的阿维塔,压力山大
-
2024-06-09 02:13:07
-
- 小红书留不住大主播
-
2024-06-09 02:10:51
-
- 频繁瞬时撤单、频繁拉抬打压?深交所将对这些程序化交易行为实时监控
-
2024-06-09 02:08:36
-
- 中国5G商用五周年回顾:全球遥遥领先,等待下一次爆发
-
2024-06-09 02:06:19
-
- 腾讯复活微软安卓子系统,能把移动应用生态带到PC上?
-
2024-06-09 02:04:03
-
- 国家卫健委:教育引导居民个人真正成为自己健康的“第一责任人”
-
2024-06-09 02:01:48
-
- 新能源汽车内卷真相
-
2024-06-09 01:59:32
-
- 高考很重要,但不是人生全部
-
2024-06-09 01:57:15



前妻终于说出离婚的真相(跟前妻离婚后兄弟说出了真相)
杨幂1分11秒视频被疯狂转发 女主角到底是谁
名模潘娇娇的那些喷血写真 潘娇娇简介
中学生情侣在光天化日之下偷吃禁果,视频曝光引发网友强烈谴责
199·99的含义 991的爱情意思
四川省非常穷的20个县,有你的家乡吗?
实拍:非洲版的“大阴人”嫪毐,长度达到惊人的1.2米!
强推⑧本男主是蛇的小说‼️
汉字解读:“睢”和“雎”到底哪里不同?别再混淆了
《橘子汽水》易燃易爆竹马兄x贴心棉袄邻家妹 已完结 by南奚川