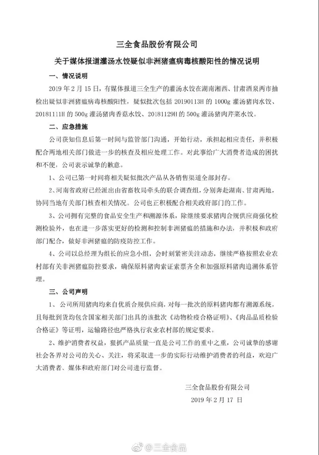
三全水饺疑似检出猪瘟病毒?额……我家才吃了两包!
三全水饺疑似检出猪瘟病毒?额……我家才吃了两包!
小编在情人节的第二天
听说了 #三全速冻水饺
疑似检出非洲猪瘟病毒 #的消息

想到除夕夜
家里煮的两包水饺,正是三全
还刚好就是猪肉芹菜的

顿时,心头一紧

还好,三全回应“未收到权威部门通知”

好吧

暂且稍稍放下一颗提起的心
但是
万万没想到!
昨天早上,三全居然出来道歉了!
2月18日上午9时,三全品牌发布了最新回应,称会承担起相应责任,并且将疑似批次产品从各销售渠道全部封存。


什么?居然真的有?

同时涉事的,还有金锣“王中王”火腿肠,以及包括科迪、康利思、齐汇、惠万家在内的多个速冻品牌产品。

网友在“雪球网”贴图显示多个速冻品牌产品
被检出非洲猪瘟病毒核酸阳性

赶紧去看看昆明市场上有没有在卖的!
在报道中,河南三全食品有限公司在湖南湘西、甘肃酒泉两市抽检出疑似非洲猪瘟病毒核酸阳性生产的三个批次的水饺,分别是 20190113H的1000g灌汤猪肉水饺,20181111H的500g灌汤猪肉香菇水饺,20181129H的500g灌汤猪肉芹菜水饺。

那么我市是否有相关批次的速冻水饺在售呢?
上午,8099999记者走访了我市多家大型超市。

记者在家乐福云纺店看到,三全品牌的速冻水饺有多种口味的在售,灌汤猪肉水饺、灌汤猪肉香菇水饺、灌汤猪肉芹菜水饺都有货。

仔细辨别生产批号,此次被曝光的三个批次生产厂家代码均为H,即河南全恵食品有限公司,而云纺家乐福在售的三全速冻水饺,大部分的代码都为D,即成都全益食品有限公司所生产的,也就是说并非同一厂家所生产。

但记者进一步搜寻,在货柜里也发现了多袋生产代码为H、即河南全恵食品有限公司生产的速冻水饺,只是生产批次并非被曝光的三个批次。

家乐福工作人员 高菲:“我们上周接到媒体的消息以后,就紧急进行了排查,从家乐福总部的系统 跟我们自己门店的系统都进行了排查,并没有发现问题批次在售。我们家乐福自己的质量控制体系,也会时刻跟进这个事情,有最新消息的话,我们都会及时采取行动的。”

记者随后也电话联系了沃尔玛相关工作人员,对方同样表示已获悉该情况,并且已经对在售三全水饺进行了排查,并未发现涉事的问题产品。

额……那小编这种已经吃了的
怎么知道有没有中招呢?

容我细细研究一下
什么是非洲猪瘟?
非洲猪瘟(African Swine fever,ASF)与普通猪瘟不同,最早出现在非洲肯尼亚,它是由非洲猪瘟病毒(African Swine fever virus,ASFV)感染家猪和各种野猪(非洲野猪、欧洲野猪等)引起一种急性、出血性、烈性传染病。

图片来源于农业农村兽医局和中国动物卫生与流行病学中心

图片来源于农业农村兽医局和中国动物卫生与流行病学中心
我国的非洲猪瘟从哪里来?
1921年肯尼亚首次爆发非洲猪瘟疫情。1957-1986年,蔓延至欧洲、美洲大部分地区。2007年传至格鲁吉亚,随后蔓延至高加索地区、俄罗斯、东欧、比利时等。
2018年中国辽宁首次出现疫情。研究人员通过分析比对中国猪瘟病毒的基因组成,发现中国的非洲猪瘟病毒株和俄罗斯的病毒株相近,也就是说,本次的非洲猪瘟来源于俄罗斯的可能性较大,病毒很可能随着进口猪肉传入中国,由生猪吃了含有病毒的普通食物和厨余垃圾后发生感染。

图片来源于中国农业科学院哈尔滨兽医研究所仇华吉研究员在李曼中国养猪大会的报告
非洲猪瘟可存活多久?
非洲猪瘟病毒在环境中较为稳定,在空气中能保持活性数日,在血液、粪便和组织中可长期存活,冻肉中存活数年至数十年,未熟肉品、腌肉、泔水中可长时间存活。

图片来源于农业农村兽医局和中国动物卫生与流行病学中心
病猪发病后有哪些症状?
非洲猪瘟病毒潜伏期较短,往往在一周左右。
非洲猪瘟病毒可经过口和上呼吸道系统进入猪体,在鼻咽部或是扁桃体发生感染,病毒迅速蔓延到下颌淋巴结,通过淋巴和血液遍布全身。
病猪发病后会出现高热(40~42℃)、食欲减退、呼吸困难、皮肤发绀和出血、呕吐腹泻等症状,并且发病一周后即会死亡,死亡率可达100%。

图片来源于农业农村兽医局和中国动物卫生与流行病学中心
哦!潜伏期一周!
掐指一算
今天已是正月十四
如果有问题
我早就已经发病了吧
既然还能码字
应该……

额,定睛一看
说的是猪……

人怎么判断呢?

北京食品科学研究院院长、中国肉类食品综合研究中心主任王守伟:“非洲猪瘟不是人畜共患病,不会传染人。目前市场上销售的高温肉制品和低温肉制品,其加工条件均可使该病毒失活。而家庭烹饪鲜(冻)猪肉时,其温度往往在90—100℃,病毒更加容易失去活性,只要保证足够烹制时间就行。”

那这样说来
我应该是没事咯

那些确定自己买到了问题产品的消费者
还可以这样做
律师:“根据食品安全法的规定,如果说消费者食用了不符合食品安全标准的食品,那他既可以向经营者要求赔偿损失,也可以向生产者要求赔偿损失。”

律师表示,出现上述情况,根据法律规定,消费者可以向经营者或者生产者要求商品价款的10倍赔偿或者造成损失的3倍赔偿。

而在此次猪瘟水饺事件中,涉事企业除了要面对可能产生的民事赔偿外,也将面临监管部门的行政处罚。
律师:“从我们国家法律刑法上,他有一条罪名是叫生产销售有毒有害食品罪,但是这个要求主观上构罪的标准是要求要明知的。本次案例从构罪条件上是缺乏的,但是,生产者销售者出现严重的事件的话,作为食品的监管部门,是可以进行相应处罚的。”

网友评论的画风是这样的
↓↓↓




汤圆心里想:
哦!还好偶是素的……
祝大家

8099999报道
(部分内容综合自网络)
-
- 曹云金当众“暴打”岳云鹏,郭德纲都拉不住,真相到底是什么?
-
2025-04-15 07:41:37
-
- 梦回刘公岛-大清北洋水师基地之旅
-
2025-04-15 07:39:21
-
- 木村武之:李小龙的日本大弟子,终身为他守墓,一守就是48年
-
2025-04-15 07:37:05
-
- 刘师长在老山喊出“战士在前方流的是血,不是水”后,提拔被取消
-
2025-04-15 07:34:49
-
- 身居高位,不进则亡!凯撒宿敌庞培之死,没有野心也是过错?
-
2025-04-15 07:32:34
-
- 读《米龙老爹》对父亲的回忆,普通百姓的复仇
-
2025-04-15 07:30:18
-
- 为留住二婚丈夫,女人与17岁女儿共侍一夫,还当场传授性技巧!
-
2025-04-15 07:28:02
-
- 张国荣死亡之谜
-
2025-04-15 07:25:47
-
- 「推文」10本好看的穿书文推荐
-
2025-04-15 07:23:31
-
- 捆绑、性虐、分尸,大尺度犯罪令人窒息!
-
2025-04-15 07:21:15
-
- 金像影后曾美慧孜:女人凶猛 - Esquire 人物
-
2025-04-15 07:19:00
-
- 法官王浩如今生活怎么样?
-
2025-04-15 07:16:44
-
- 全盛时期的香港四大家族
-
2025-04-15 07:14:28
-
- 华丽摇滚世界的「道林·格雷」
-
2025-04-15 07:12:12
-
- 中国佛教八大流派
-
2025-04-15 07:09:57
-
- 卫生巾民族品牌打响本土保卫战,本土品牌俏妃铸就国货高品质
-
2025-04-15 05:06:31
-
- 怀念九十年代播出的那些经典老电视剧,你还记得几部?
-
2025-04-15 05:04:16
-
- 盘点5部经典高分狙击电影,每一部都让人热血澎湃,难以忘怀
-
2025-04-15 05:02:00
-
- 京东掌门人刘强东,上节目公开承认有4岁儿子,生母是谁至今不详
-
2025-04-15 04:59:44
-
- 【荐筑】义乌市艺术学校新校区丨UAD
-
2025-04-15 04:57:28



前妻终于说出离婚的真相(跟前妻离婚后兄弟说出了真相)
杨幂1分11秒视频被疯狂转发 女主角到底是谁
中学生情侣在光天化日之下偷吃禁果,视频曝光引发网友强烈谴责
名模潘娇娇的那些喷血写真 潘娇娇简介
四川省非常穷的20个县,有你的家乡吗?
实拍:非洲版的“大阴人”嫪毐,长度达到惊人的1.2米!
199·99的含义 991的爱情意思
汉字解读:“睢”和“雎”到底哪里不同?别再混淆了
“呜呜呜~太丢人了”20岁男子被同性强奸了
毁三观!高校女生炫混乱私生活,曝光与多人发生关系动态