重磅:成都重庆达成共识,加快打造成渝世界级城市群
重磅:成都重庆达成共识,加快打造成渝世界级城市群
2016年,国务院印发《关于成渝城市群发展规划的批复》(国函〔2016〕68号),成渝城市群作为我国新的一个国家级城市群登上历史舞台。成渝城市群以成都、重庆为中心,是西部大开发的重要平台,是长江经济带的战略支撑,也是国家推进新型城镇化的重要示范区。2021年,国家印发《成渝地区双城经济圈建设规划纲要》,标志着成渝地区进入“双城经济圈”建设时代。

大家都知道,我们国家的区域主要由三大国家战略支撑:西部大开发、东北振兴、中部崛起。这也是国家层面实现不同大区之间协同发展、实现“共同富裕”的重大战略实践。成渝城市群是我国西部大开发的重要战略平台。川渝第七次联席会,重庆市委书记袁家军说,努力打造区域协调发展“第四极”,四川省委书记王晓晖说,共建中国经济增长“第四极”。两省市最高领导首次正式官宣中国第四极。

一、成渝城市群的现状
成渝城市群总面积18.5 万平方公里。遥望几千年前的巴蜀两国,着眼当下的川渝,浩荡数千载,巴蜀正当雄。2022年,成渝地区双城经济圈实现地区生产总值7.7万亿元,占全国的比重为6.4%,占西部地区的比重为30.2%;地区生产总值比上年增长3.0%,与全国持平。



二、成渝城市群的问题
第一,区域内部经济发展更加不均衡
目前,成都、重庆和周边城市的差距进一步加大,使成渝城市群呈现“大城市、大农村”的结构,核心城市在各个方面都比周边城市好一大块。2023年上半年,仅有成都和重庆两个城市GDP超过1万亿元,其余城市经济总量处于400亿元至1800亿元之间,这和成都重庆两市的经济总量简直是天上地下。

第二,成都重庆双城的核心地位不断凸显,川中丘陵地区人口外流明显
成渝地区双城经济圈16个城市中仅有成都和泸州2个城市2000-2020年常住人口呈现持续增长。成都2010-2020年增加了582万人,增幅达到38.5%,是同期全国常住人口增幅最高的城市之一。达州、德阳、乐山、雅安、南充、内江、遂宁、资阳和自贡9个城市的常住人口呈现持续下降趋势。人口空间格局整体呈现出“向西北偏移”的趋势,人口集聚多级核现象逐渐消失,成都极化明显加剧。

第二,成渝地区的高端人才分布也不均衡
高学历人口集中在成都中心城区和重庆市部分中心城区内。其中,以成都市的高新区、武侯区、青羊区、锦江区、金牛区、成华区、温江区7个区最为集聚。成都高新区大专及以上学历人口占比为45.9%,是成渝地区双城经济圈内人口学历最高的区域。重庆南岸区大专及以上学历人口占比32.3%,是重庆市内高学历人口最密集的区域。
三、成渝城市群的未来发展
2021年,成渝城市群获批“成渝地区双城经济圈”,从“成渝”到“成渝地区”,城市群承载中国城乡统筹探索的重大责任。依托西部陆海新通道,成渝双城瞄准内陆开放新高地的战略目标,成为中国面向欧亚大陆对外开放的战略新前沿。

从现实意义讲,成渝城市群的发展还是得靠两个核心城市,即成都和重庆两市的发展带动,这是打造成渝城市群的铁律。
首先,我们来看看重庆市未来将怎么发展
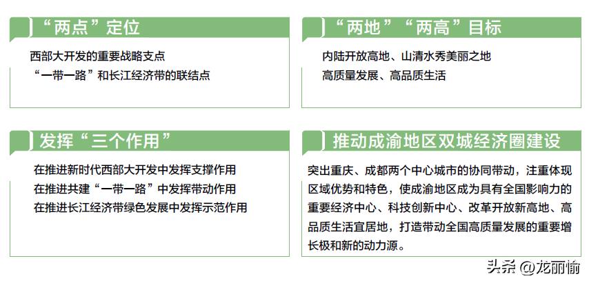
面向未来,重庆市为自身发展进行了重新定位,要成为西部大开发的重要战略支点和“一带一路”和长江经济带的联结点。

重庆市发展定位
重庆市未来将构建以主城都市区为引领,渝东北三峡库区城镇群和渝东南武陵山区城镇群为支撑的“一区两群”协调发展格局。

图 重庆市城镇发展格局图
其次,我们来看看成都市未来将怎么发展
成都市提出了“五中心一枢纽”的城市职能定位。

成都市未来将进一步加强“成渝”相向发展。

关于成渝城市群的建设,重庆和成都两个城市都非常重视,二者都在各自的发展规划中提出了要“共建成渝城市群”。但是,在实际发展过程中,两市实际上是一种竞争关系,你认为,他们能否拉其他兄弟城市一把?能一起把蛋糕做大吗?
-
- 张嘉译、闫妮新剧有望成“剧王”?影帝、影后来作配,片花有亮点
-
2025-06-06 05:46:46
-
- 当公司法人的优点和缺点是什么
-
2025-06-06 05:44:31
-
- 同样是辰东笔下的天帝,荒天帝石昊和叶天帝叶凡,谁的战力更强
-
2025-06-06 05:42:15
-
- 蒋方舟,7岁创作,9岁出版散文集、被清华大学降60分录取
-
2025-06-06 05:39:59
-
- 韩国官宣:中国已成韩流最大海外市场 网友:这是耻辱
-
2025-06-06 05:37:43
-
- 【春风四月·邂逅宽城】最新最in潮味玩趣大赏攻略上线,来春天的宽城一起薅羊毛
-
2025-06-06 05:35:28
-
- 中国现代名家茅盾
-
2025-06-05 14:13:39
-
- 朱茵黄贯中结婚9年,家庭照曝光,网友:幸亏没有嫁给周星驰
-
2025-06-05 14:11:23
-
- 安翰科技:致命的胃出血,您了解多少?
-
2025-06-05 14:09:08
-
- “地表最强”孕妇一胎生17个娃,家里好像托儿所,现在怎样了?
-
2025-06-05 14:06:52
-
- 太原十大避暑旅游景点,夏天旅游凉快的地方,周边一日游好去处
-
2025-06-05 14:04:36
-
- 列车长在哪节车厢?
-
2025-06-05 14:02:20
-
- 警惕!ATM机吞卡扣钱骗局曝光,已有多人中招
-
2025-06-05 14:00:04
-
- “邦女郎”欧嘉柯瑞兰寇为艺术献身的四部电影
-
2025-06-05 13:57:48
-
- 酱酒造假泛滥区,成本5块,却能卖到300元,酒厂员工揭秘造假内幕
-
2025-06-05 13:55:32
-
- 《说唱新世代》选手揭秘,姜云升竟是道士?黄子稻直呼:选错人
-
2025-06-05 13:53:16
-
- 贵阳东站将新增4条公交线路!去东站坐高铁方便多啦!
-
2025-06-04 18:11:39
-
- 当年包分配的“定向医学生”,如今发展怎么样?亲历者表示很扎心
-
2025-06-04 18:09:23
-
- 英国首相称英国“不会放弃香港”,《中英联合声明》还有效吗?
-
2025-06-04 18:07:07
-
- 推荐10部很爆笑的电影
-
2025-06-04 18:04:51



前妻终于说出离婚的真相(跟前妻离婚后兄弟说出了真相)
杨幂1分11秒视频被疯狂转发 女主角到底是谁
中学生情侣在光天化日之下偷吃禁果,视频曝光引发网友强烈谴责
名模潘娇娇的那些喷血写真 潘娇娇简介
199·99的含义 991的爱情意思
四川省非常穷的20个县,有你的家乡吗?
实拍:非洲版的“大阴人”嫪毐,长度达到惊人的1.2米!
汉字解读:“睢”和“雎”到底哪里不同?别再混淆了
《橘子汽水》易燃易爆竹马兄x贴心棉袄邻家妹 已完结 by南奚川
“呜呜呜~太丢人了”20岁男子被同性强奸了