“硬刚媒体”王志文:被30家媒体联合封杀,他对女记者做了什么?
“硬刚媒体”王志文:被30家媒体联合封杀,他对女记者做了什么?

2000年,一则“口香糖”事件震惊娱乐圈,王志文一人单挑30家媒体,被女记者当众放话“再狂就封杀你”,当年到底发生了什么?

22年前,一部《黑冰》让所有人都领略到了王志文的潇洒演技,此后导演黄建新火速向他抛出橄榄枝,邀请他出演电影《谁说我不在乎》。

这部电影由冯巩和吕丽萍主演,王志文只是在其中客串一个精神科医生,由于戏份并不多,王志文便没有收取任何报酬。
于是在得知这个消息之后,记者们便纷纷赶来采访,一位女记者率先来到剧组,并第一时间递上了自己的名片。

可王志文一向非常排斥媒体,对递名片这种行为更是无法理解。
再加上当时他与冯巩的一场重头戏即将开拍,记者这边刚递上名片,导演那边就喊着开拍,于是王志文一着急,当即就将手中的名片当成了普通纸片,将嘴里的口香糖包住后直接扔进了垃圾桶里。

可这一幕刚好被这位女记者看到,以为这是故意不尊重人的表现,眼看着自己的自尊心被如此践踏,于是便直接放弃采访,回去就写了一封信公开炮轰王志文。
随后更是直接联系了30多家媒体,对王志文公开发难!

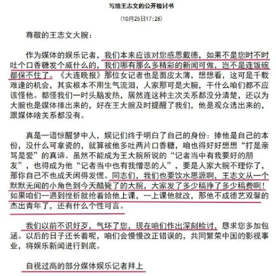
2000年的金鹰节颁奖典礼上,彼时王志文收获了金鹰奖最受欢迎男演员奖,然而在随后的答谢会上,却直接遭30家媒体打脸。
彼时30家媒体连夜写了一份“给大腕王志文的公开检讨书”,并在答谢会上当众宣读,通篇都在用反讽的语气指责王志文不懂感恩、耍大牌。

其实王志文只是希望观众可以通过作品了解自己,而不是靠媒体的添油加醋,然而对于王志文的不予回应,台下的记者却直接被激怒,甚至直接当面威胁他:你要是再狂的话,我们就直接封杀你!
双方为此闹得十分尴尬,王志文听罢直接走人,从此更是很少接受媒体采访,可他与媒体的“孽缘”却还没有结束。

2009年,王志文与友人吃完饭后,再次被酒店门口的记者逮个正着,对着他就是一顿乱拍。
彼时王志文刚刚酒足饭饱,满脸通红,对着面前的记者就是一顿不屑吐槽,上车之后更是直接对着记者竖中指,王志文也因此饱受争议。

在媒体的大肆渲染之下,王志文的形象一落千丈,如果换做其他人肯定早就收敛了,可王志文却依旧我行我素。
此后王志文再次凭借一部《天道》重回大众视野,靠着演技和作品圈粉无数,论实力,王志文绝对是男演员中天花板级的存在,连老戏骨王劲松都对他连连夸赞:

或许这也正是他狂的资本!

2017年,有媒体爆出32岁的杜江在录制节目时掰断了14岁男孩的手腕!

这一幕发生在2017年的《快本》录制现场,彼时参加节目的嘉宾当中,除了杜江、吴尊等明星之外,还有TF家族的新人师弟。
而就在录制的过程当中,节目组安排两队嘉宾进行掰手腕比赛,杜江对上的便是比自己小了整整18岁的新人张真源。

彼时张真源才只有14岁,还没有完全发育开,身材也十分瘦小,与“硬汉”杜江比起来,实力实在是悬殊太大。
于是这这场扳手腕比赛结束之后,张真源便下意识的抱起了自己的手臂,彼时台下坐的大部分都是TF家族的粉丝,张真源的反应引起了不少人的担心,而台上的何炅与杜江也赶紧过去关心他的状况。

然而或许是为了能让节目顺利录制下去,张真源只能忍着痛摇了摇头,咬牙坚持到录制结束。
可直到节目结束之后,粉丝们却发现原本进入演播厅时完好无损的张真源,出来时手臂上却被缠上了一圈圈厚厚的绷带。

不过尽管如此,彼时还是娱乐圈小透明的张真源也完全没有拿这件事炒作,可原以为这件事会就此平息,没想到始作俑者杜江却在另一档节目中疑似以此当成炫耀的资本:

于是这期节目播出之后,杜江也因此饱受质疑,粉丝纷纷为张真源打抱不平,甚至还跑到杜江的微博中质问。

眼看着舆论越闹越大,杜江只好发文表示掰断手腕的是自己的高中同学,就连张真源的公司也出面替他解释,表示张真源只是韧带拉伤,而当时录制时也只是手腕轻微不适。
不过虽然对于这件事双方都已经出面解释,但还是有网友觉得杜江的行为实在不妥,毕竟杜江曾是一位靠带娃走红的细心奶爸,为何在掰手腕时就没有发现自己与小孩子的力量悬殊呢?

反倒是被掰伤手腕的张真源,在这件事发生之后从头至尾没有卖过惨,甚至就连杜江为此事上热搜时,他也没有出面蹭流量。
然而相比之下,曾经靠带娃节目走红的杜江,如今受到的质疑却越来越多。

2019年,杜江在演完《烈火英雄》之后,成功跻身百亿票房先生之列,并成为国内首位80后百亿演员。
可与前面的几位百亿先生相比,不管是张译、沈腾,还是吴京、黄渤,他们每一位都有自己的代表作,杜江却“百亿票房全靠蹭”。

不过值得一提的是,杜江是少有80后演员当中,一路从小配角走到现在,还能拥有演技和口碑的明星,虽然他参演的几部主旋律电影都是三番左右的位置,但演技却并不输男主角。
而其实在掰伤张真源手腕的那期节目当中,杜江也一直感到非常内疚,此后还在送礼物环节,专门为小透明张真源送了一句祝福。

能贴心关照后辈并给他制造更多出镜机会,杜江的人品也是毋庸置疑的!

那些惨遭央视开除的主持人,有人自毁前程、有人自作自受,如今都过得怎么样了?

第一位阿丘,阿丘曾是一位知名的央视名嘴,从2003年进入央视以来,主持过很多知名的节目,原本在央视会有很好的前途,然而他却因为一条微博自断前程。

疫情爆发以来,全国上下万众一心,积极应对疫情防控,然而阿丘却在微博上大放厥词,不仅提到了“东亚病夫”等敏感字眼,还号召大家向世界鞠躬道歉,且不说彼时疫情起源并未查清,光是这种居高临下的态度就引起了不少人的反感。
也正因此,阿丘也彻底断送了自己的大好前程,被央视彻底封杀,此后阿丘也几乎没有露面过,只能靠举办一些讲座和培训赚钱。

第二位邱启明,作为曾经的央视名嘴,邱启明一度被称为“白岩松第二”,然而他却因醉酒打架被判刑8个月,从此断送了自己的好前程。

2015年,邱启明与聂远、高峰等人聚餐,没想到酒足饭饱之后,却与酒店门口的出租车司机发生冲突,双方大打出手,最终邱启明被判8个月,聂远与高峰被判7个月。

作为演员的聂远还有翻红的机会,邱启明的事业却彻底被断送,原本想着与明星一样直播带货,可没想到却人气惨淡。

第三位邹德江,当年一档《曲苑杂坛》一开播便成了无数观众的下饭节目,而作为主持人的邹德江也受到了广泛关注,尤其是模仿起单田芳的评书更是出神入化。

原本邹德江在央视也会有一番作为,可没想到在主持一届小品大赛时,他却不小心得罪了“小品之王”赵本山。
彼时赵本山为了力捧徒弟张小飞,将他带到了央视参加节目,可没想到张小飞在表演的过程中,却逐渐朝着“俗”的方向越走越远。

由于当时是直播节目,邹德江便上台打断了他的表演,没想到却引起了赵本山的不满。

于是也正因为这次冲突,外界便传闻称邹德江与赵本山不和,受到赵本山打压,最终不得不离开央视。

不过虽然外界对邹德江离开的原因的猜测万分,但邹德江却始终没有给出一个解释,如今的他鲜少露面,再也没有了资源,只能在电视剧中出演一些小配角,一代名嘴沦落到现在的结局,也实在是可惜。
-
- 25年后中国黑人人口将达1亿?三大原因使我国成为黑人理想移民地
-
2025-06-28 23:20:10
-
- 歌手刘欢晚年生活悲凉,患“不死癌症”14年,父母离世女儿未婚
-
2025-06-28 23:17:54
-
- 亚洲虎虾泛滥成灾,体型比手臂大!比亚洲鲤鱼猛,让美国无计可施
-
2025-06-28 23:15:38
-
- 起底被罚主播徐国豪:靠声音和人脉发家,曾建渣男小分队,有炒币者为之狂砸百
-
2025-06-28 23:13:22
-
- 国家卫健委回应艾芬医生举报:爱尔眼科遭行政处罚,监管成焦点!
-
2025-06-28 23:11:07
-
- 死刑一次要花多少钱?人贩子余华英执行死刑,她都会经历些什么?
-
2025-06-28 23:08:51
-
- 仵德厚:台儿庄战役中的敢死队长,解放后服刑26年,晚年回归农村
-
2025-06-28 23:06:35
-
- “璇美人”刘璇:从体操奥运冠军到知名演员,41岁生二胎
-
2025-06-28 23:04:19
-
- 容易怀孕的爱爱姿势有哪些?怎么才能更好的让妻子怀孕?
-
2025-06-28 22:14:40
-
- 情人节怎么表白?3大恋爱神器助力爱情
-
2025-06-28 22:12:24
-
- 情感的真正含义是什么?一篇文章带你认识情感的本质
-
2025-06-28 22:10:09
-
- 女神节文案朋友圈,让你秒变情感营销高手
-
2025-06-28 22:07:53
-
- 男性壮阳的五个简单方法探讨
-
2025-06-28 22:05:37
-
- 男性性功能不好怎么解决 怎么锻炼男性性功能
-
2025-06-28 22:03:22
-
- 快速瘦身方法大介绍不节食、不运动,只需掌握这些方法
-
2025-06-28 22:01:06
-
- 家庭教育的方法和原则
-
2025-06-28 21:58:50
-
- 肝肾阴虚失眠怎么办 肝肾阴虚失眠的处理方法
-
2025-06-28 21:56:34
-
- 尬聊怎么聊才能找到话题?
-
2025-06-28 21:54:19
-
- 爱上一个不能在一起的人怎么办
-
2025-06-28 21:52:03
-
- 追女孩子太心急了?别急,挽回她的方法在这里
-
2025-06-28 21:49:47



前妻终于说出离婚的真相(跟前妻离婚后兄弟说出了真相)
杨幂1分11秒视频被疯狂转发 女主角到底是谁
名模潘娇娇的那些喷血写真 潘娇娇简介
中学生情侣在光天化日之下偷吃禁果,视频曝光引发网友强烈谴责
199·99的含义 991的爱情意思
四川省非常穷的20个县,有你的家乡吗?
实拍:非洲版的“大阴人”嫪毐,长度达到惊人的1.2米!
强推⑧本男主是蛇的小说‼️
汉字解读:“睢”和“雎”到底哪里不同?别再混淆了
《橘子汽水》易燃易爆竹马兄x贴心棉袄邻家妹 已完结 by南奚川