遭院士质疑1000km续航后续!广汽的正面回应来了
遭院士质疑1000km续航后续!广汽的正面回应来了
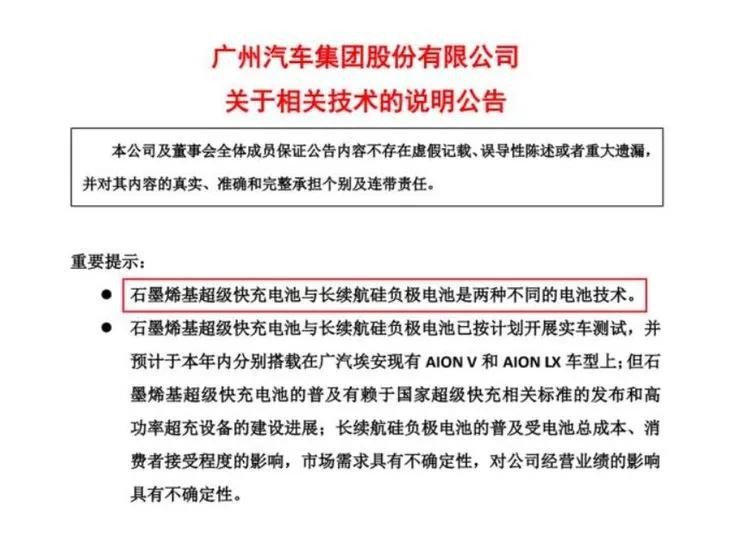
日前,电哥留意到广汽正式回应网传“院士质疑1000公里续航”事件,回应核心内容为这两个特性针对的是快速充电以及长续航两种电池,而并非是在同一款电池上兼备1000公里续航以及8分钟充至80%两种特性,并且坦言这两项技术都在积极推进中。

事件起初是1月15日广汽埃安发布的全新石墨烯动力电池预告,我们从宣传语上看到有8分钟充至80%,让充电像加油一样便捷,硅负极电池让电动车NEDC续航里程超过1000km,且即将量产搭配的宣传语。
当时这则广告就引起部分讨论,后续百人会上院士的发言更是一石激起千层浪。

相隔一日之后,16日的电动汽车百人会上,欧阳明高院士发表了观点:“如果有人说,他的电动车既能跑1000公里,又能几分钟充完电,而且还特别的安全、成本还非常低,大家不用相信,因为这在目前是不可能同时达到的,这方面近年来没有大的突破。”
当然争议起因也是因为部分传播途径断章取义,将院士的表达进行了部分演绎,从而夸大了矛盾,但是广汽的回应也让人玩味,显示回答1000公里续航的车型今年推出,刚刚又给出了两种技术种类电池的答复,不得不让人会产生些许疑惑。
-
- 许嵩花了两个亿买了所有版权
-
2025-07-07 19:05:12
-
- 声优岛香裕去世 揭露岛香裕为什么去世原因曝光粉丝表示太悲伤
-
2025-07-07 19:02:57
-
- 趣说怀庆方言 (之一百二十)“门事”与“门势”
-
2025-07-07 19:00:40
-
- 钦州一民房起火是怎么回事?广西钦州民房起火事件详情
-
2025-07-07 18:58:23
-
- 气动隔膜泵的配件名称和图片
-
2025-07-07 18:56:07
-
- 苹果专利战折戟德国,德国高院: iPhone滑动解锁专利无效
-
2025-07-07 18:53:50
-
- 4人死亡!河北滦平发生一起命案!
-
2025-07-07 18:51:34
-
- 西安大姐大:从黑老大到抖音网红丹姐
-
2025-07-07 18:49:19
-
- 鐑椈|娣卞湷鍗楀北4骞寸骇鏈熸湯鏁板璇曞嵎澶毦鑷磋€冭瘯寤舵椂锛熸暀鑲
-
2025-07-06 23:01:52
-
- 眼镜行业O2O领头兵--YOOFACE时尚眼镜坊
-
2025-07-06 22:59:36
-
- 宋慧乔曾计划备孕什么情况?宋慧乔曾计划备孕后为什么又取消了计划
-
2025-07-06 22:57:20
-
- 河南“单独二孩”提上立法日程 郑州5年约千对夫妇放弃
-
2025-07-06 22:55:04
-
- 共促教育均衡发展,武汉市鲁巷中学结对帮扶江夏两所中学
-
2025-07-06 22:52:48
-
- 微信投票活动的标题怎么写才比较好?
-
2025-07-06 22:50:31
-
- 前TVB女神移英3年回春嫩似学生妹!曾思乡狂吃港式美食爆肥变师奶
-
2025-07-06 22:48:15
-
- 惊险!广西一栋4层楼民房倒塌坠入洪水中,一家六口刚撤离
-
2025-07-06 22:45:59
-
- 和丁丁一起畅聊 她跟好声音的那些事
-
2025-07-06 22:43:43
-
- 余文乐老婆发文道歉
-
2025-07-06 22:41:27
-
- 慢性阴dao炎是怎么回事 慢性阴dao炎出现的原因
-
2025-07-06 07:50:04
-
- 和婆婆吵架后怎么相处 聪明媳妇哄好婆婆的两大绝招
-
2025-07-06 07:47:48



前妻终于说出离婚的真相(跟前妻离婚后兄弟说出了真相)
杨幂1分11秒视频被疯狂转发 女主角到底是谁
名模潘娇娇的那些喷血写真 潘娇娇简介
中学生情侣在光天化日之下偷吃禁果,视频曝光引发网友强烈谴责
199·99的含义 991的爱情意思
四川省非常穷的20个县,有你的家乡吗?
实拍:非洲版的“大阴人”嫪毐,长度达到惊人的1.2米!
刘师长在老山喊出“战士在前方流的是血,不是水”后,提拔被取消
强推⑧本男主是蛇的小说‼️
汉字解读:“睢”和“雎”到底哪里不同?别再混淆了