蒋介石是如何从各路军阀中脱颖而出的?细说蒋家军的成立始末
蒋介石是如何从各路军阀中脱颖而出的?细说蒋家军的成立始末

1915年12月,北洋军阀总舵主袁世凯一边做着春秋大梦一边给自己封了一个帝号,一生精明的他到底还是败在了自己的格局中了,就因为要给自己过把瘾让全国各路诸侯群起而攻之,所以这个皇帝也是属于比较悲催的,比东汉的小皇帝们在位时间都要短。
那时候全国很多省都在处于独立当中,独立这个词很有意思,是那个时候比较流行的政治词汇,有着派系中立或者反对的意思,如果这个省在某些情况下宣布独立,那么多少就是这个派系已经反水了。
袁世凯作为窃国大贼还有点董卓的影子,除了倒行逆施很多军阀看他不顺眼之外,其他派系也是想趁机扩大一下自己的势力范围,赶热点嘛,分一波红利。
北洋军阀时代各路军阀的来路
这些军阀都是怎么来的?
多少都是继承了清朝的遗产,除了本身北洋军阀这个派系之外,剩下的基本就是各省军事长官因为独立而搞出来的私人军队。
北洋军嫡系部队本身在袁世凯死后就分裂出来了冯国璋的直系和段祺瑞的皖系,这个算是当时政府的中央军部队,这个是主流,然后各省还是自己的杂牌军。
要说这帮人的混战,真的也就是大型地主武装打来打去,简直是太混乱,当时全国比较大的军阀主要有这样几支部队,前面奉系军阀张作霖,晋系军阀阎锡山,滇系军阀唐继尧,等........

那时候的南方革命军是个什么地位?
就这么说吧,没有地位,孙中山只是一杆非常大的旗帜,打仗嘛,干什么都得师出有名,都得有自己的道德制高点,比如北洋军阀派系把自己当成嫡系,保卫自己的势力,把自己当成正统,那么孙中山就是其他军阀打击北洋军阀的一个道德制高点,拥护共和等口号也好掩盖一下自己那不堪的灵魂。当然了,有些军阀还是忠心追随的,只是有点外挂贴牌的意思。
乱世里不要相信别人会同情弱者,除非他代表这个阶级,所以那时候南北方打起来的时候基本上对于孙中山本身来讲都没有什么很好的效果,无非就是谁的地盘扩大了,谁的地盘缩小了,谁上台了,谁下野了,很大程度上都成了被利用的对象。
当粤系军阀陈炯明叛变的时候,更是完全使他心灰意冷。
这就要求得有自己的军队,虽然枪杆子里出政权这句话还没有出来,但是对于大部分军阀来说还是身体力行地执行了,所以通过改组国民党以及与我共合作,联络苏联,这才需要建立一支军队。
这支军队很有意思,在老蒋叛变革命后却成为了臃肿的怪胎,最后被扫进了历史垃圾堆。
今天主要是说说这支部队的历史沿革,也就是国民党党军,后来的国民革命军。
军队由来
国民党军的成立和粤军有着很深的关系,因为当时中央党部设立的军事部,粤系军人许崇智为军事部长,但是这个仅仅是一个空架子,手底下根本就没有自己的部队,所以当时一个影响中国重要的机构诞生了,也就是黄埔军校。

黄埔军校的诞生对于中国的发展具有着重要的影响,不说这里走出了多少名将,以黄埔军校为基础,最后诞生了国民党党军,国民革命军(国民党军),最后,变成了蒋军,前面的那些番号都不如这个蒋字大,也难怪老蒋最喜欢的称呼就是校长。
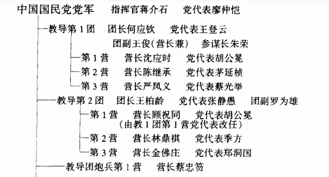
在1924年5月的时候,当时的黄埔军校是这个样子:

1924年10月3日,黄埔军校组建了以军校教官和学生为骨干、由从各地招收来的革命青年为主体的教导团。其中有些教官我在前面的文章里已经介绍了,老将这头出名的那几个教官说实话打仗是真的不怎么样。第一期600人,后来将星如云,而且前三期学生同年进校,其实和招兵差不多。
11月11日, 孙中山下令将教导团改称“党军”,这就是国民党军最早的雏型。同年12月3日,军校又组建了教导第2团,随后还组建了教导团炮兵第1营和暂编独立营,党军初具规模。

基本上老蒋当时的创业团队里的人物都在这里面了。这个党代表就代表着国民党,能够看出来当时黄埔一期学生郑洞国还是很要强的,有着这么一个身份。
1925年4月13日,军校教导第1、第2团等部合编为党军第1旅。4月21日又成立了教导第3团,编入党军第1旅建制。4月29日,正式任命老蒋为党军司令官,从此以后,军权就被老蒋牢牢地掌握了。
所以校长对于老蒋来说只是一个荣誉身份,黄埔军校给予老蒋最重要的,就是党军司令,这是两个层面的东西。
党军第1旅编成如下:

至此,这支部队最后逐渐扩大,在老蒋叛变后,终于成为了一支贪婪猛兽,成长极为臃肿。
党军从某种程度上脱胎于粤军,但是又不同于粤军,当时很多学生和教官都是从粤军中来的,当时粤军是什么情况呢?
这是一支始终半独立的军队。是两种政治势力,在那个年代有些听命于汪精卫,有些听命于胡汉民,和老蒋是不对付的,也就是说,他们和老蒋是平行势力。
这支部队在之前始终都没有真正被掌握,从1917年开始,孙中山在广州成立护法军政府的时候重组了粤军部队,当时陈炯明任粤军总司令,后来经过逐步的发展,该部队在1921年被扩编为2个军3个师共16个旅,后来陈炯明叛变,粤军分裂,追随孙中山的许崇智部被改编为建国粤军。所以在1925年组建国民革命军的时候,建国粤军被编为第4和第5军,南京政府成立后又分为省内粤军和省外粤军,也就是陈济棠和张发奎和蔡廷锴,其中蔡廷锴被老蒋消化,而后来代替陈济棠的余汉谋和张发奎两个集团都成了依附于老蒋的半中央军部队。
那时候的黄埔军校就是新思想的集中地,代表了先进势力,所以也非常具有革命性,那时候这里的学生都是有志青年,人一旦精神无敌了,那么战斗力也无敌,所以黄埔军校的学生军在广东的作战所向披靡。

拿第三期毕业生的誓词来看,真的是很有精神:
学生于毕业之日,敢竭诚宣誓,遵守总理共同奋斗之遗嘱,本校亲爱精诚之校训,追随校长、党代表与本党各同志,予广东统一以后,更努力于全国之统一,以完成国民革命之工作。不爱钱,不怕死,不闹意气,实行主义,恪守党纲,永矢勿渝,死而后已。
当时校长在第二次东征的誓师大会上给大伙训话的时候也挺有意思的:
“总理这几年受够陈炯明的气,现在在北京病得要死,我们如果能早日把陈逆打败,便可为总理出一口气,医好他的病”
黄埔军校学生军以及粤军等部分友军部队在1925年1月开始用三个月打垮陈炯明,随后在6月用了三天时间打败杨希闵驻粤滇军和刘震寰旧桂系的叛乱。
当时尚在东征前线的军校教导团、粤系军遵广州革命政府的命令,星夜返回广州,进行平叛。
其实这时候国民党党内依旧是非常的混乱,分成左派和右派,右派一般做事情都比较极端,而且势力也大,以至于部队后期在老蒋叛变后,直接一脚跨到了右派,现在倒是也有右派的残余,只是“虎踞宝岛"苟延残喘。
两派斗争的时候在闽粤龟缩的陈炯明以为自己有了机会,其实这个时期的陈炯明对于老蒋来说只是练级的小怪,从10月起大概用了一个月的时间就让陈炯明爆了装备,其中黄埔军经验值暴涨。

其实黄埔学生也不是很英武,很多都是这个形象
这个阶段是党军以及老蒋发展的重要节点。1925年7月1日,国民党在原孙中山先生广州大元帅府的基础上成立了广州国民政府,下设军事部,由许崇智任部长,7月6日又成立了国民政府军事委员会,决定由汪精卫、胡汉民、伍朝枢、廖仲恺、朱培德、谭延闿、许崇智、蒋介石等八人为军委会委员,汪精卫任主席。
其实这时候汪精卫别看党内的地位高,他手里始终是没有真正的掌握部队,手里主要都是粤系部队。
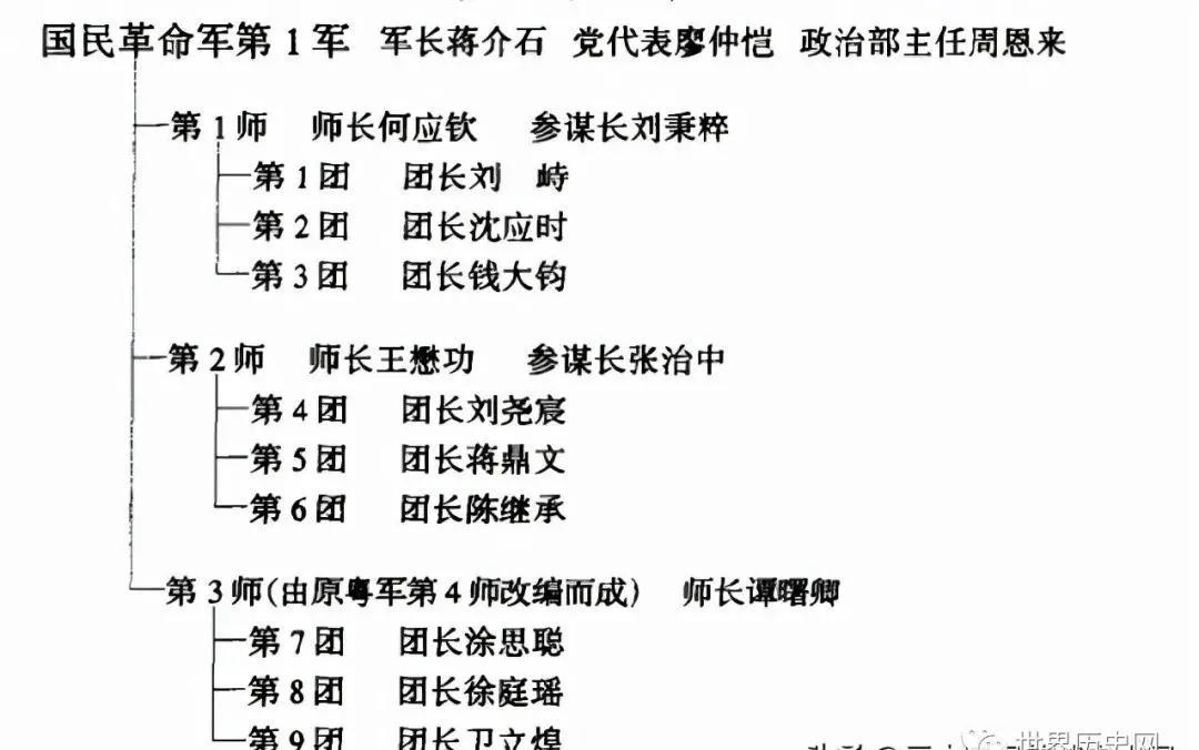
7月26日,国民政府军事委员会议决定编组国民革命军,取消党军名称,原党军第1旅扩编为国民革命军第1军,下辖2个师,老蒋为国民革命军第1军首任军长。
8月20日,国民党左派领导人廖仲恺被刺身亡。与此同时,老蒋也出手整理粤军,因为凶手和粤军有关系,而且粤军当时纪律也不好,所以将粤军总司令许崇智挤走,对粤军进行改编,收入第1军中。
其中原粤军劲旅第4师许济部就是最早被老蒋强行改编的粤军中的一支部队,这支部队被编为第1军第3师,这是老蒋用卑劣手段首次吞并的第一支友军部队。而这个只是老蒋的开胃菜,后来老蒋几乎就是用这种手段收编了绝大部分军阀部队。
1925年8月下旬国民党军初创时期第1军的编成情况如下:

其他部队的贴牌生产
当然了,第1军后来只是其中一支部队,这支部队最后就是发展成了老蒋的嫡系部队,而其他部队则后来被老蒋收编或者依附,成了半中央军部队,当时在广东的部队很多都是外省追随到广州国民革命的地方军阀,这样的部队前面都有“建国”俩字。
比如建国湘军谭延闿部、建国滇军朱培德部、建国粤军李济深部、建国粤军李福林部、攻鄂湘军程潜部。
1925年8月26日,军事委员会正式决定将上述各部分别编为国民革命军第2、第3、第4、第5和第6军。这是正式编成时的第一批贴牌生产部队
其实上面这些不是最重要的,对于老蒋来说,最重要的还是军权,在北伐前的1926年6月5日,老蒋被任命为国民革命军总司令,然后紧接着在7月7日又《国民革命军总司令部组织大纲》,规定:
国民政府特任命国民革命军总司令一人,统辖国民政府下辖的陆、海、 空军;总司令兼任政府军事委员会主席,在军事上对国民政府和 国民党中央负责;凡如政治训练部、参谋部、军事部、海军局、 航空局、兵工厂等军事机构均直属总司令部;战时,为图军事便利起见,凡国民政府所属军民财政各机关,亦均受总司令之指挥,秉其意旨办事。
老蒋这就是要起飞了,这一飞,飞了23年。
第1军看定就是日后的中央军了,后来这支部队在不断地变化,不断地膨胀,而其他部队在他看来还是杂牌军,对于他来说,他手下的部队也就是第1军等......部队了。而对于这些部队,老蒋就是排挤、削弱、搞垮、吞并。

而第7军,老蒋始终是没拿他们怎么样,因为这是桂系的部队,又有广西作为根据地,自然是老蒋始终是没有吞并下去,第7军的历史我就不说了,从哪来的最后又怎么没得很多人都清楚,当时这支部队下面总共9个旅。
第8军说一说,这支部队是北洋军政府湘系赵恒惕的部队中分化出来的一支拥护广州国民革命政府的军队,军长是唐生智。老唐这人在后来的蒋军里风评不咋样,这要是能折腾,但是还没有啥实力,而且北伐战争的导火索还和他有关系,成了中国历史里不可或缺的一个链条。
赵恒锡是湖南军阀,不是北洋军阀嫡系,后来投靠吴佩孚,而唐生智这人就是比较投机的一人,之前就联系广东方面,随后赶走旧老板,但是老东家不服啊,吴佩孚就派人来打唐生智,唐生智表示接受国民政府改编,所以为了支援老唐,广东方面派兵北上,北伐战争就这样爆发了。
北伐战争,权力的游戏
一开始北伐的时候老蒋是比较尴尬的,为啥呢,因为他的第1军战绩比其他部队要差,更是第1师的第1团长孙元良还出现了逃跑的情况,孙元良我之前说过,当团长比胡宗南还早,本来有望成为天子门生第一人的,这一跑把老蒋气够呛,要枪毙他,但是不妨碍他后来依旧是官运亨通。
最猛的是粤军第4军和桂军第7军,这俩一个铁军一个钢军,可是抗战时候不是很给力,不过这个是政治原因,真的能不能打,没特别的表现,所以没法说。
前期部队的总共8个军26个师又9个旅,参加北伐的部队初期有唐生智第8军全部,粤系第4军第10、12师和叶挺独立团,桂系第7军4个旅,随后加入作战的有老蒋第1军、滇系第3军、粤系第4军、湘系第2、第6军等各 一部,共22个师(旅)又3个团。
随着战斗进程,老蒋无限制收编北洋军阀部队以及各路武装,这支部队成倍增长,而且都是旧军队,都是臭毛病烂习惯,很多是烂番薯臭鸟蛋,这段时间总共扩编了38个军以及各种独立师、旅。与其说北洋军是被打败的,不如说是被瓦解掉的,而这些部队在进入国民革命军的序列后,直接同化了这支部队,这支部队从新型军队直接变成了新型军阀部队,对于老蒋来说,实在有点事吃不了兜着走了。

到了1927年7月,在老蒋占领南京后,从第9军开始,番号一直到第43军,其中两个第9军,两个第12军,两个第13军,两个第20军(其中一军长为贺龙,由彭汉章第9军一部改编),缺31、32两军,4个新编军,3个暂编军。这里面包含后来溃散以及合并的部队,总共48个军。
特别说一下,川军这时候已经接受番号并改编,从杨森20军开始,番号依次为20、21、22、23、24、28、29军,总共7个军,部分番号直到1949年还存在。
当然了,这里面还包括宁汉分裂的情况,老蒋的南京方面有14个军,汪精卫的武汉方面有10个军,然后中间当墙头草的有17个军。
疯狂扩充,简直是群鸦的盛宴
与此同时,国民党军在北方还有两支盟友,分别是老冯的国民军以及阎长官的晋军,这两支部队是在1927年5月和6月被纳入到国民革命军序列的,他们和老蒋是平行状态。
那时候其实国民政府的正统在武汉,但是老蒋的南京势力大一些,宁汉分裂后,武汉国民政府总共给了四个集团军的番号,就是用来打击老蒋,把老蒋系统编成第1集团军,老冯的国民军编为第2集团军,阎长官部队为第3集团军,武汉方面的唐生智为第4集团军。这样,另立中央的老蒋的命令只能在第1集团军里施行,其他部队根本不鸟。
为什么老唐突然起来了呢,就是因为他在两湖方面还挺好使的,而且听命于武汉。
而老冯则是顶流,手下9个方面军,20个军,号称50万人,数量南波万。
老冯虽然番号改的晚,但是参加北伐早,阎长官啥样不说也知道,大哥是眼看北洋军阀不行了,这才决定反水然后接受改编。
这次战争对于各路诸侯来说都是一次丰收,不论是大军阀还是小军阀全是发的一塌糊涂,可以说是群鸦的盛宴,这时候北方还有奉系军阀以及山东的张宗昌直鲁联军。
在1928年4月进行二次北伐之前,宁汉终于合流,这里面老蒋还被桂系摆了一道,直接下野去日本了,何应钦出来主持工作,当时武汉方面坚持倒蒋,所以第1集团军下面的桂系就把老蒋给干掉了,说老蒋打仗不行,我们不支持你了。
老蒋说我下野就下野吧,你们自己玩,所以他就去了日本,老蒋真的太鸡贼了,他这段时间其实就是去娶老婆去了,直接把宋美龄娶到了手,为了实现联姻,老蒋连宗教信仰都变了,直接成了基督教徒。

宋家什么情况就不细说了,因为他们的婚礼叫做中美合作,而江浙财阀更是在他下面的CC手里,说白了,就是有钱有实力,土豪,谁想和我做朋友。
而且桂系那兄弟俩在老蒋三次下野中有两次都作为主持人却搞不定局面,其他人更是没这个能力,没办法,老蒋休了个假后直接出山。然后,二次北伐。
当时老蒋嫡系第1军手底下有10个师,而且我之前说的那些部队各种改编各种变,比如把程潜第6军部分部队遣散,又把浙江陈仪的部队第18军缩编为一个师,然后与第6军第17师合编为第6军,后来番号编为第18军,而黔军王天培第10军战斗力强,王天培还看不上老蒋,老蒋就找了个理由把王天培枪毙了,随后番号撤销,士兵并入自己部队。
在这个纷乱的江湖里,老蒋的作风有点岳不群加左冷禅。当然了,后来对于老蒋,有些派系长期的表现更像岳不群。
而且这时候桂系也没闲着,唐生智不是起来了嘛,就在两湖地区,老唐作为地方大佬的屁股还凉着呢,就被桂系给干掉了,那时候老蒋下野,桂系表面做大,直接通过西征讨唐就干掉了唐生智,还把他手底下5个军给收编了,所以第4集团军就成了桂系的代名词,主要是因为夺舍唐生智。
二次北伐从1928年4月开始,6月结束,之后就是大帅退出了北京,随后他在皇姑屯被炸死了。
全国整编,列王的纷争,少帅担当北境守护
这时候,全国的部队已经通过四个集团军的运作除东北外都改编得差不多了,番号都成了国民革命军,总共八大势力,分别是蒋、冯、阎、桂以及李济深的粤系(留守广东),还有就是川滇黔西南军阀各自为战。
江湖这时候就得分个天下第一了,谁也不服谁啊。
老蒋也是狠,从黄埔第一期学生兵600人起家,到1925年的6月,手底下嫡系和旁系就50万人。而西北军为42万,晋军22万,桂系20万。其他无算。
根据1928年7月2日何应钦的公布,全国总共84个军,272个师,这里面是包括东北部队的,而在1928年12月29日,东北易帜接受国民革命军番号改编后,叫做东北国防陆军,共30个国防军步兵旅,6个骑兵旅,辽宁7个省防团,黑龙江7个省防旅,热河两个省防旅,屯垦军3个团。来自北方的张少帅,此时就成了老蒋玩弄权力游戏的最大一个砝码。

至此,老蒋表面上是大局已定,这时候,他是国民革命军总司令,军事委员会主席。
然而现在这个情况已经是几国演义的感觉了,部队要编遣,但是谁也不愿意动,都有一种“凭什么我先来”的感觉,所以谈判桌上谈不拢,那就继续打。
从1929年开始,分别进行了蒋桂、蒋冯、粤桂、蒋桂张(张发奎)、蒋冯第二次、蒋唐战争和中原大战,这里面说一下,蒋桂战争中桂系丢失两湖地盘,退入广西,粤桂战争中粤军受到中央军支持击败桂军,桂军接受改编条件,李白二人逃入越南下野;而老蒋和老冯的两次战争我在前面的文章里均有全面介绍,在此不赘述;蒋唐战争是老蒋当年支援下野的唐生智驱逐驻扎在唐山的白崇禧,拿回旧部,之后石友三炮轰南京城后老唐反蒋,被打败;最后的1930年的中原大战则是终极对决,老冯西北军瓦解,阎长官老实做人,少帅入关强势支援并且和老蒋南北双雄双剑合璧。
至此,老蒋封少帅为北境守护(这官是我编的),为全国陆海空军副司令,北方最高行政长官。
一统江湖
经过纷争,老蒋成了各诸侯都惧怕的霸主,往后的日子里面各部队都接受老蒋的整编,包括纷乱不堪的四川。到了1935年,全国陆军数量如下:

就是很乱套,这个表肯定不全,但是能说明一些情况。
而随着全面抗战的爆发以及老蒋入川,加上各派系部队被损耗分化,中央军的势力越来越大,后期老蒋采用注销番号等措施收编杂牌军部队,再给杂牌军换上中央军的主官,到了抗战后,杂牌军已经所剩无几,国民革命军的性质早已变化,成了另外一个熟悉的名字——蒋军。
因为先天不良,这支部队始终是毛病不改,还是军阀做派,自己看着自己的一亩三分地,中央军都因为相互掣肘而协同乱套,以至于后来老蒋连部队都指挥不动了,最后走向覆亡。
声明:【文章及图片转自网络,版权归作者所有,本文观点不代表本平台观点。如觉侵权,请联系我们予以公示或删除】
来源:世界历史网
-
- 遭暴力抗法,民警曲玉权牺牲2年后终成烈士,网友直呼苍天有眼
-
2026-01-04 04:44:14
-
- 转向、止损、撕标签,OPPO二十年经历的残酷与代价
-
2026-01-04 04:41:59
-
- 中欧的双子星:捷克与斯洛伐克
-
2026-01-04 04:39:45
-
- 解释总有尽头——维特根斯坦:语言的边界
-
2026-01-04 04:37:31
-
- 国殇:浴血抗日十四年(101)中国远征军入缅作战(19)
-
2026-01-04 04:35:16
-
- 河南16岁女孩遇害证据丢失续:时任刑警技术中队长被控制
-
2026-01-04 01:02:51
-
- 国铁集团
-
2026-01-04 01:00:36
-
- 郭艾伦谈郭士强泣不成声:他是辽宁队功臣 不能因为几场球否定他
-
2026-01-04 00:58:22
-
- 广州塔小蛮腰
-
2026-01-04 00:56:07
-
- 二战轻武器—李恩菲尔德步枪
-
2026-01-04 00:53:53
-
- 曾指控英国安德鲁王子性侵 女受害者在澳洲轻生
-
2026-01-04 00:51:39
-
- 彩虹形成的原理。
-
2026-01-04 00:49:24
-
- 中华渊源-蓝田人
-
2026-01-04 00:47:10
-
- 长泰天柱山欢乐大世界:清凉一夏迎客来
-
2026-01-04 00:44:55
-
- 用1314根棒棒糖装饰婚车,新娘还没下车就被抢完了,网友:新娘还在就行
-
2026-01-04 00:42:41
-
- 新百伦和纽巴伦,山寨兄弟你买对了吗?
-
2026-01-03 04:19:08
-
- 人死后为什么烧纸钱?真的有用吗?原来烧纸钱有这么多忌讳和讲究
-
2026-01-03 04:16:54
-
- 盘点10位韩国现已50+的女星,每一位都堪称女神
-
2026-01-03 04:14:40
-
- 国内十三座金刚宝座塔你去过几座?
-
2026-01-03 04:12:25
-
- 薛佳凝:分手14年后胡歌娶妻生子,她却选择出家,背后心酸无人知
-
2026-01-03 04:10:11



前妻终于说出离婚的真相(跟前妻离婚后兄弟说出了真相)
名模潘娇娇的那些喷血写真 潘娇娇简介
中国十大航空空姐:南航旗袍装,川航火辣热情,你最钟意哪家?
杨幂1分11秒视频被疯狂转发 女主角到底是谁
五本古言:权势滔天的男主对女主强取豪夺,终及一生都求而不得
5本年代军婚文,女主重生嫁给兵哥哥,独得一世宠爱,甜蜜幸福
刘师长在老山喊出“战士在前方流的是血,不是水”后,提拔被取消
80年代,洪学智的女儿洪醒华,与养母一家合影,曾流落民间12年
中学生情侣在光天化日之下偷吃禁果,视频曝光引发网友强烈谴责
廊坊27个村庄未来将搬迁合并,快看看有你村没