起点高,就业好!海南外国语职业学院2019年高职招生简章来啦~
起点高,就业好!海南外国语职业学院2019年高职招生简章来啦~



欢迎报考海南外国语职业学院!
国标代码:13577
立足海南 面向世界 着眼未来
培养外语、国际商贸、国际旅游等国际型职业人才
学院优势
零起点,轻松学
零起点,语种齐全,好用易学;
外教多,交流便利,一校多国。

起点高,就业好
合作高校多,升学渠道畅;
合作企业多,就业有保障;
国外资源多,出国途径广。

校园环境好
校园像花园;运动场所全;
观看火箭飞船发射不花钱;
校园就是异国风情体验园。

生活条件好
宿舍有空调;
校园WiFi全覆盖;
开水、洗澡热水全免费。

师生情谊浓
学生有困难,老师像父母,速度“110”。

2019年高职招生专业一览表

备注
1、以上所有专业在我院就读的学制均为三年,获大专毕业学历。
2、音乐表演专业学费8000元/年,语文教育专业学费4950元/年,其他专业学费5400元/年;住宿费1050—1450元/年。
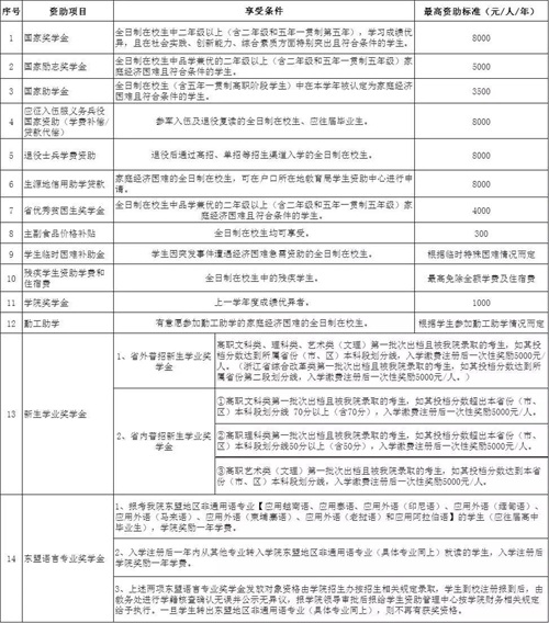
2019年高职资助项目一览表

学院简介
海南外国语职业学院坐落于中国首个滨海卫星发射基地——文昌市,创建于1947年,是经海南省政府批准教育部备案的公办全日制外语类高等职业院校,是海南省外语语种最多、外语专业最齐的高校,2012年成为全省第二所省市共建高校,2018年被确定为海南省优质高等职业院校立项建设学校。

学院规划用地600余亩,教学条件优越。拥有国内一流的校内实训室55个,在全国各地建有86个校外实习实训基地。学院生活设施齐全,衣食住行便利。学院地处文昌市,乘坐高铁到海口仅需20分钟,乘坐汽车到海口只需45分钟,发车班次多,出行“想走就走”。学生宿舍温馨舒适,配备空调设备和公共热水浴室(免费),无线网络全覆盖。校园环境优美,运动设施齐全,校内即可观看火箭卫星发射,体验世界各国风情。

学院现有英语、日语、韩语、俄语、德语、法语、西班牙语、葡萄牙语、意大利语、泰语、印尼语、越南语、阿拉伯语、缅甸语、柬埔寨语、马来语及老挝语等17个语种,以及国际商贸、国际旅游、艺术等30多个专业。各语种专业按“外语+职业”模式培养,易学、能用,有利于终身发展。

学院现有教职工近400人,其中外籍教师20余人,引进了一批国内外有影响力的外语专家、行业资深专家来校任教,拥有一批省级教学名师、骨干教师,另聘有大批来自国(境)内外高校、研究机构的客座教授和来自行业、企业一线的专家能手。

我院黄晓莹同学(左二)获得“高教社杯”2018年海南省高职高专实用英语口语大赛专业组一等奖,王靖同学(左四)获得非专业组一等奖
学院坚持与国内外高端企业深度合作,实行订单式联合培养外语(教育)、旅游、商贸和艺术等高素质技能型人才,确保学生高质量就业。学生年就业率达到95%以上,每年都有一批毕业生到迪拜、马尔代夫、新加坡、日本等国(境)外就业。

我院谢金铭(左二)、王鹏(右三)同学斩获第21届全国大学生英语辩论赛一等奖
学院充分发挥外语办学和全国著名侨乡的地缘人缘优势,不断提高国际化办学水平,与国(境)外20多所高校、机构签署了合作办学协议,开展专业与课程建设、互派交换生(留学生)和教师、带薪实习、学历提升等实质性合作项目,为学生搭建了广阔的出国留学平台。学院具有招收留学生资格,招收了加拿大、日本、韩国、俄罗斯、泰国、丹麦、柬埔寨等国的留学生,形成了浓郁的外语学习氛围。

我院学生服务2019年博鳌亚洲论坛
学院坚持以质量求发展,全力提高人才培养质量。长期以来,我院学生在各级各类翻译、演讲、技能、文体等大赛中屡创佳绩。近3年来,共荣获50余项国家级奖励和300多项省级奖励。在近3年全国职业院校技能大赛中,我院学子共获30多个奖项,其中特等奖(全国第一名)2项。我院学生文工团和礼仪队多次受邀赴港参加联谊活动;学生踊跃参加北京奥运会、上海世博会、博鳌亚洲论坛等各种国际盛会志愿服务活动,赢得了社会各界的广泛赞誉。

招生问答
1、问:学院办学特色和培养的主要方向是什么?
答:学院办学特色是“外语+”,即17种外国语同行业技能结合。学院主要培养从事国际商务、国际贸易、旅游管理、酒店管理、少儿师资等行业一线岗位具备国际视野发展潜质的高素质技能型管理人才。
2、问:各专业对考生的外语基础有无要求?
答:学院各专业对考生的外语基础均不做限制。对小语种实行“零起点小班制,外教浸入课堂、多种职业扩展、国外本科延伸”的办学模式。高中时没有日语、俄语、韩语、德语、法语、西班牙语、葡萄牙语、意大利语、泰语、印尼语、越南语、阿拉伯语、柬埔寨语、马来语、老挝语及缅甸语基础的也可以报读外语类专业。
3、问:学生有出国机会吗?
答:学院与美国、英国、俄罗斯、日本、韩国、澳大利亚、葡萄牙、瑞士、马来西亚、泰国等国20多所大学和机构进行联合办学。开展出国留学、专升本、专升硕;以及大学生暑假赴美“旅游+工作”;赴欧美(如瑞士、法国、德国、比利时、美国等)的“互惠生”;赴新加坡、迪拜等地参加工作等项目。此外,学院开展“国际联合培养生”奖励项目,学院选送外语类专业优秀学生前往相应母语国家本科院校深造一年。
4、问:学院可以专升本吗?
答:可以。学生可通过报名参加“专升本”考试,进入本科院校深造。学院与广东外语外贸大学开展“专升本”(2+2卓越班自学考试项目)、“专升硕”(3+1+1,三年在学院,一年在广外,一年在国外)办学项目;在校生也可参加海南师范大学在我院举办的英语专业“专接本”自考本科项目(在我院开课,执行专本衔接教学计划),成绩合格者,获得国家承认学历,教育部电子注册的本科自考文凭。此外,我院还与广州大学(会展策划与管理专业本科自考)、广西民族大学等开展多项深层次办学合作。
5、问:学院毕业生就业前景如何?
答:学院每年举办大型校园招聘会和各种类型的专场招聘会,许多企业都纷纷提前预定我院毕业生。我院毕业生每年的就业率均达到95%以上。我院学生主要就业领域为涉外企业、高星级酒店、景区、游艇、高尔夫、免税商场、教育和培训机构等等单位高薪就业。每年约有10%以上的同学成功在新加坡、迪拜等国(境)外深造和就业。
6、问:新生入学后是否迁移户籍?
答:可不迁。凡被我院录取的新生,均依据本人意愿决定是否迁移。
7、问:学生住宿条件如何?
答:4—6人住一间,有独立卫生间、阳台;配有储备柜、书桌和空调。
8、问:学院要求学生统一服装吗?学院免费提供军训服装吗?
答:学院没有规定统一服装的要求。学院免费提供一套军训服装。
2019年学院招生联系方式
1、学院全称:海南外国语职业学院
2、国标代码:13577
3、学院地址:海南省文昌市教育路178号(邮编:571321)
4、学院网址:www.hncfs.edu.cn
5、联系方式:

欢迎报考海南外国语职业学院!

(推广)
小编:狸狸

-
- 猜谜识字,学会这150个字谜,让孩子轻松学汉字
-
2026-04-02 07:15:07
-
- 费翔妈妈毕丽娜:横插一脚是我的错,晚年为儿子的婚事苦恼
-
2026-04-02 07:12:53
-
- 封面女孩大赛冠军——张予曦
-
2026-04-02 07:10:38
-
- 三兄妹破译校园系统网售空白水卡,非法获利上千万元,2000多家单位上当
-
2026-04-02 07:08:24
-
- 越高越好吗?关于手机屏幕色域,你知道多少。
-
2026-04-01 19:17:55
-
- 一直不会用金蝶,狠下心三天整理出一份金蝶KIS操作流程,收藏!
-
2026-04-01 19:15:40
-
- 选择专科专业,这些热门专业市场需求大,就业前景好!
-
2026-04-01 19:13:26
-
- 新疆青河县:为野生动物投喂“爱心粮”
-
2026-04-01 19:11:12
-
- 王菀之白脸惨妆化身红衣鬼新娘 火海拍摄MV气氛诡异
-
2026-04-01 19:08:57
-
- 松滋首家大型主题水上乐园开放 荆州文旅项目再添“生力军”
-
2026-04-01 19:06:43
-
- 如何举报有人违法
-
2026-04-01 19:04:28
-
- 排列五最新规律第23050期精准走势图
-
2026-04-01 19:02:14
-
- 鲁尼续约勇士,3年1500万美元,网友:顶几个饼皇?
-
2026-04-01 19:00:00
-
- 跨越物流查单服务独具优势,彰显品牌科技实力
-
2026-04-01 18:57:46
-
- RunningMan史上最污的一期,车速太快,停不下来
-
2026-03-31 22:15:57
-
- 2020年广州民办中学(高中)排名及分析
-
2026-03-31 22:13:42
-
- 618智能手表推荐,看看有没有让你心动的那一款?
-
2026-03-31 22:11:28
-
- 在家自制臭豆腐,无需发酵,简单省事,吃起来欲罢不能
-
2026-03-31 22:09:14
-
- 遂川县思源实验中学怎么样?
-
2026-03-31 22:06:59
-
- 松下电器:日本的家电之王,年销售额高达5100亿,规模是格力2倍
-
2026-03-31 22:04:45



前妻终于说出离婚的真相(跟前妻离婚后兄弟说出了真相)
80年代,洪学智的女儿洪醒华,与养母一家合影,曾流落民间12年
名模潘娇娇的那些喷血写真 潘娇娇简介
中国十大航空空姐:南航旗袍装,川航火辣热情,你最钟意哪家?
杨幂1分11秒视频被疯狂转发 女主角到底是谁
结婚13年,41岁孙俪和44岁邓超离婚?助理发长文回应了
五本古言:权势滔天的男主对女主强取豪夺,终及一生都求而不得
5本年代军婚文,女主重生嫁给兵哥哥,独得一世宠爱,甜蜜幸福
九本女主是继室的古言:《咸鱼继母日常》《继室夫人的合离计划》
刘师长在老山喊出“战士在前方流的是血,不是水”后,提拔被取消