微软承认 Win11 最新 KB5037853 更新存在安装 Bug
微软承认 Win11 最新 KB5037853 更新存在安装 Bug
IT 之家 6 月 8 日消息,上个月底,微软面向 Windows 受支持版本发布了新一轮非安全质量更新,其中适用于 Win11 的 KB5037853(版本号 22621.3672 和 22631.3672)似乎比平时多了一些 Bug。
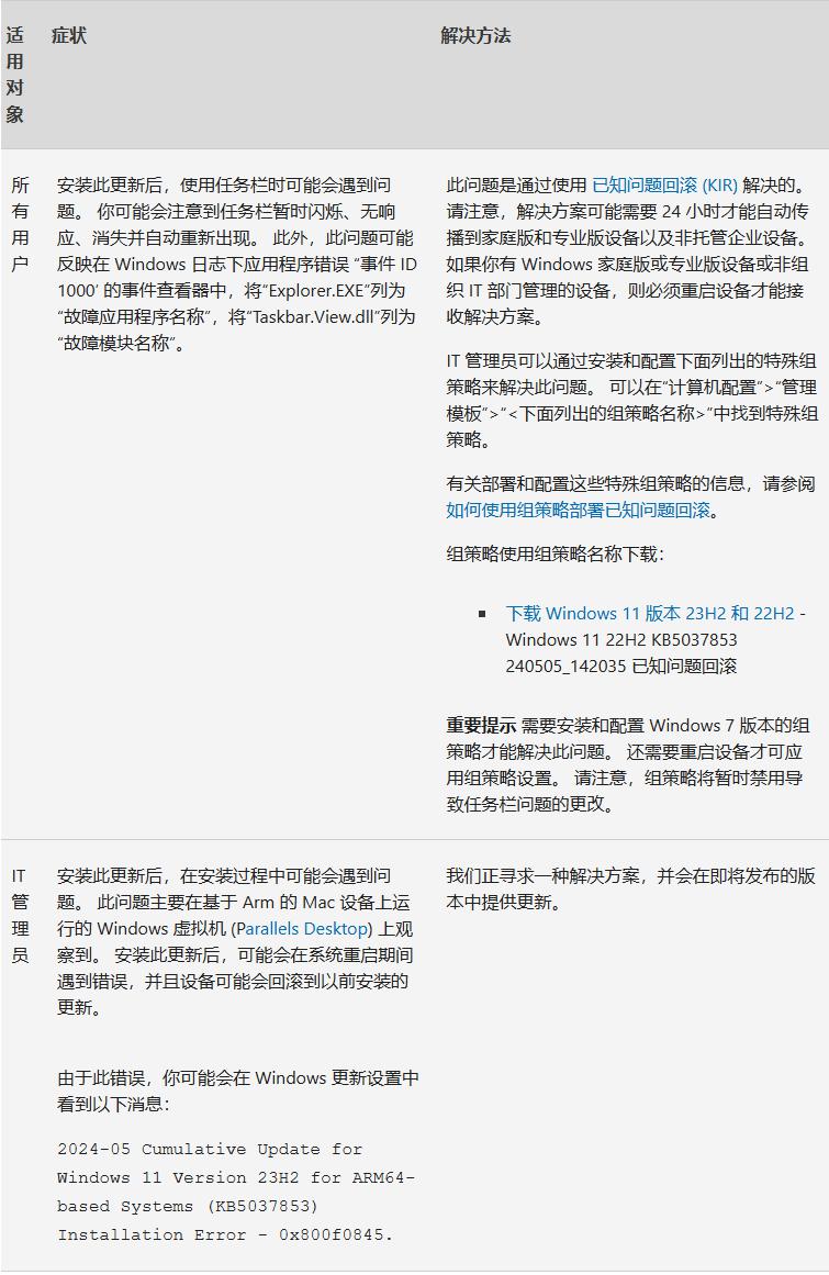
根据微软更新的 " 已知问题 " 列表,KB5037853 安装更新后可能会遇到任务栏闪烁、无响应、消失并自动重新出现的 Bug。
此外,微软还表示此更新后在安装过程中可能会遇到问题,不过主要是在基于 Arm 的 Mac 设备上运行的 Windows 虚拟机 ( Parallels Desktop ) 中才会出现。
由于此错误,你可能会在 Windows 更新设置中看到以下报错:
2024-05 Cumulative Update for Windows 11 Version 23H2 for ARM64-based Systems ( KB5037853 ) Installation Error - 0x800f0845.
简单来说,安装 KB5037853 后,虚拟机中的 Windows 11 将无法启动,但截至 IT 之家发稿似乎没有临时方法可以解决此问题。对此,微软称其开发团队正寻找一种解决方案,并计划在未来发布的版本中提供更新。

-
- “直升机向人群开火!”以军袭击难民营,“5分钟内成了地狱”,已致近千人死
-
2024-06-11 08:11:58
-
- 投资黄金、债券还是股票?谁是财富增值的王者?
-
2024-06-11 08:09:42
-
- 厦门鼓浪屿导游商家联手宰客 为何“灰色产业链”屡斩不断?
-
2024-06-11 08:07:26
-
- 最新!印度总理莫迪宣誓就职
-
2024-06-11 08:05:10
-
- 打五折后 18 万的宝马 i3,也无优势
-
2024-06-11 08:02:54
-
- 吃毛衣的飞蛾是无法战胜的
-
2024-06-11 08:00:38
-
- 消失的存款!一纸禁业罚单牵出吉林银行员工违法金融案件,事发后法院判决银行
-
2024-06-11 07:58:22
-
- 人均确诊ADHD,年轻人的新晋时尚单品
-
2024-06-11 07:56:06
-
- 太火爆!储蓄式国债今日开售,投资者反映“买不到”!若没抢到还能投资点什么
-
2024-06-11 07:53:50
-
- 法国政坛迎来地震!马克龙下出一步险棋:提前议会选举
-
2024-06-11 07:51:34
-
- 产业链景气度向上,上市旅企业绩加速回暖
-
2024-06-09 17:33:49
-
- 国家发改委:2024年继续实施粗钢产量调控,到2025年底废钢利用量达到3亿吨
-
2024-06-09 17:31:33
-
- 遇袭事件造成丹麦首相颈部轻微扭伤
-
2024-06-09 17:29:17
-
- 宁德时代子公司入股隆基绿能旗下公司
-
2024-06-09 17:27:01
-
- 德意志银行:美国的低失业率或创下70年来的纪录
-
2024-06-09 17:24:45
-
- 官方回应前儿媳举报前公公巨额财产来源不明:正调查核实
-
2024-06-09 17:22:29
-
- 十三部门:鼓励老旧新能源公交车及动力电池更新
-
2024-06-09 17:20:13
-
- 高盛:英伟达盈利预测有很大潜在提升空间
-
2024-06-09 17:17:58
-
- 铁路假期运输启动,今天全国铁路预计发送旅客1450万人次
-
2024-06-09 17:15:42
-
- 中金:智算中心加码,国产算力提速
-
2024-06-09 17:13:26



前妻终于说出离婚的真相(跟前妻离婚后兄弟说出了真相)
杨幂1分11秒视频被疯狂转发 女主角到底是谁
名模潘娇娇的那些喷血写真 潘娇娇简介
中学生情侣在光天化日之下偷吃禁果,视频曝光引发网友强烈谴责
199·99的含义 991的爱情意思
四川省非常穷的20个县,有你的家乡吗?
实拍:非洲版的“大阴人”嫪毐,长度达到惊人的1.2米!
强推⑧本男主是蛇的小说‼️
汉字解读:“睢”和“雎”到底哪里不同?别再混淆了
《橘子汽水》易燃易爆竹马兄x贴心棉袄邻家妹 已完结 by南奚川