菲律宾为何处处与中国过不去?
菲律宾为何处处与中国过不去?
菲律宾与中国之间交恶现象的背后,隐藏着错综复杂且值得深度探究的原因。下面,我们就探讨探讨这个话题。

菲律宾现任总统
首先,菲律宾心甘情愿充当美国在大国博弈中的“急先锋”,以博得美帝的欢喜。
美国的“印太战略”并非简单的区域战略规划,而是其全球霸权布局的重要组成部分。菲律宾在这一战略中被赋予特殊地位,是美国构建对中国海上包围圈的关键环节。美国正是看中了它的地理位置和其在外交政策上敢于充当美帝“走狗”的偏激理念,政客群体大多亲美。从军事部署角度看,美国在菲律宾的军事基地不断增加军事设施的投入,如军事专家指出,美国在菲律宾的军事存在已从单纯的军事合作向构建前沿作战阵地转变。这种转变使得菲律宾在中美地缘政治博弈中被推到前台,美国通过政治施压、军事联盟承诺等手段,诱导菲律宾与中国对抗。

美国军舰
菲律宾处于南海的关键地理位置,是海上交通要道的枢纽之一。控制菲律宾周边海域,对于掌控整个南海乃至西太平洋的海上航线意义重大。美国通过影响菲律宾,试图在南海地区制造不稳定因素,以打乱中国的海上发展战略布局。据统计,全球约三分之一的海上贸易通过南海航线,这一数据足以显示该地区地缘政治的重要性。

南海地图
菲律宾更想在南海海域主权问题上急需捞到好处。当前,中美关系趋向于交恶,菲律宾认为时机难得,急于傍上老美这个世界“黑老大”的大腿,做梦在乱中求胜,分一碗羹,实现其所谓南海利益诉求。例如东盟内部存在不同的利益诉求和外交导向,部分成员国受到西方外交理念的影响大背景下。菲律宾在东盟框架内,有时会受到一些亲西方势力的鼓动,在南海问题等方面采取与中国对立的态度。在东盟的外交协调机制尚未完全成熟的情况下,菲律宾容易被外部势力利用东盟内部的分歧,做出不利于与中国友好关系的决策。

其次,菲律宾对生存与发展的焦虑,敢于冒险“试水”
菲律宾是一个发展中国家,其国内经济发展面临诸多挑战,资源匮乏是其中一个关键问题。菲律宾的能源需求不断增长,而自身的陆地资源难以满足需求。南海丰富的石油和天然气资源成为其觊觎的目标。据国际能源机构估算,菲律宾如果能够开发南海部分海域的油气资源,将有可能满足其国内至少30%的能源需求。这种巨大的能源缺口带来的生存与发展焦虑,促使菲律宾在南海资源问题上采取激进的态度。
同时,渔业在菲律宾的国民经济中占据重要地位,其国内大量人口依赖渔业为生。南海海域广阔且渔业资源丰富,菲律宾渔民传统的捕鱼区域与中国在南海的渔业权益存在一定的重叠。由于菲律宾缺乏有效的渔业管理和资源可持续利用规划,在看到南海渔业资源的丰厚利益时,便试图通过政治手段扩大其渔业捕捞范围,这必然导致与中国在渔业资源管理方面的冲突不断加剧。
其三,国内政治势力的短视与民粹的交织
在菲律宾的选举制度下,政客为了在选举中获胜,往往需要迎合选民的短期利益和情绪。部分政客缺乏长远的国家发展规划,他们将与中国的关系作为选举的政治工具。例如,在竞选期间,一些政客会通过渲染中国在南海的正常活动为“威胁”,提出强硬的对华政策主张,以吸引选民的关注和支持。这种选举政治的短视性,使得菲律宾的外交政策缺乏稳定性和连贯性。
民族主义与民粹主义的煽动逐渐抬头。菲律宾国内部分政治势力为了达到自己的政治目的,故意煽动民族主义和民粹主义情绪。他们通过媒体等手段,歪曲中国在南海的合理开发和维权活动,将其描绘成对菲律宾主权的侵犯。这种煽动使得菲律宾民众对中国产生误解和敌意,进一步给政府施加压力,促使政府采取更加强硬的对华政策。而一旦这种情绪被煽动起来,就很难在短时间内平息,导致菲律宾与中国的关系陷入恶性循环。

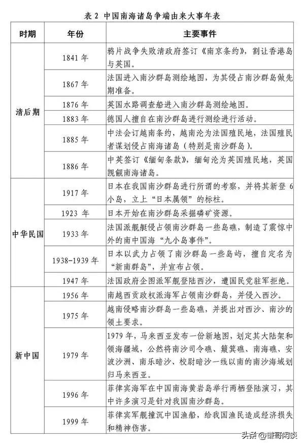
中国南海争端由来大事件
其四,殖民阴影与民族的自卑感使其紧抱美国大腿,求获安全感。
菲律宾曾长期被西班牙和美国殖民,殖民统治不仅掠夺了菲律宾的资源,还深刻影响了其政治、文化和外交思维。在殖民时期,菲律宾的外交政策完全由殖民宗主国主导,缺乏自主的外交意识。这种历史遗留的影响使得菲律宾在处理与大国关系时,往往缺乏独立思考和判断能力,容易受到外部大国的左右。例如,在对待中国的态度上,菲律宾可能会不自觉地沿用殖民时期的“依附强者”思维,在美国等西方国家的影响下与中国交恶。


菲律宾非法入侵

菲律宾非法入侵
这种理念和外交传统在处理与中国的关系时,表现为过度依赖美国等西方国家的支持,而忽视了与中国发展平等、互利、共赢关系的巨大潜力。在它们眼里,中国强大对其不是一件好事,必须要抱紧美西方大腿,敢于为美帝充当打手和“舔狗”,梦想为其申冤出气!

中国军事

中国军事
要改善这种局面,在主权问题上,我们不会让步,即使作出退让,不仅解决不了任何问题,反而助长了菲律宾的嚣张气焰,必会得寸进尺,其他国家也会仿效。如果菲律宾一意孤行,一条道走到黑,那就必须露头就打,要打就得打狠,不给其“表演”的机会和余地。既教训了菲猴子,也警示有此想法和做法的南海其他国家和地区,迫其看清形势,回到正确道路上来。
-
- 合伙人别到最后成了仇人!找合伙人注重这几点,让你们有始有终
-
2025-07-26 10:29:50
-
- 人均20块,吃微微辣的广东人爱上湘菜馆
-
2025-07-26 10:27:34
-
- 师小红:爱妻不要孩子,息影只为照顾聋哑岳父母,50岁得子乐开花
-
2025-07-26 10:25:18
-
- 西晋的八王之乱始末
-
2025-07-26 10:23:03
-
- 科学家沈括
-
2025-07-26 10:20:47
-
- 内地十大民谣男歌手,你认同吗?
-
2025-07-26 10:18:31
-
- 华为创始人任正非,两任妻子,三个子女至今相处融洽,怎么做到的
-
2025-07-25 18:36:41
-
- 克莱因瓶是个啥?为什么说三维空间里无法造出真正的克莱因瓶?
-
2025-07-25 18:34:25
-
- vivo新系统Origin OS 3正式版推送时间、机型与亮点(图文+视频)
-
2025-07-25 18:32:08
-
- 情感冷漠症测试(决定你情感冷漠的程度)
-
2025-07-25 18:29:52
-
- 被家人发现自己的秘密怎么办
-
2025-07-25 18:27:36
-
- 中朝俄三国八日游(绥芬河-海参崴篇)
-
2025-07-25 18:25:21
-
- 各国黑帮的管理制度及规矩,真正的老炮们的法则?
-
2025-07-25 18:23:05
-
- 再婚该不该生共同的孩子(务必要生一个共同的孩子)
-
2025-07-25 18:20:49
-
- 盘点八位日本最美中年女模特(日本神颜女模特)
-
2025-07-25 18:18:34
-
- 苹果手机能否刷公交卡(iPhone手机终于可以刷公交卡了)
-
2025-07-25 18:16:18
-
- 盘古自陨后,十二巫王诞生,样貌十分别致有趣且实力强悍
-
2025-07-25 18:14:03
-
- 货到付款拒收后寄件人要付钱吗(邮件到付拒收,寄件人要付钱吗)
-
2025-07-25 18:11:47
-
- 密云两日游攻略自驾游
-
2025-07-25 18:09:31
-
- 这六种交通摄像头你都认识吗?知道这些妈妈再也不用担心我违章了
-
2025-07-25 18:07:15



前妻终于说出离婚的真相(跟前妻离婚后兄弟说出了真相)
名模潘娇娇的那些喷血写真 潘娇娇简介
杨幂1分11秒视频被疯狂转发 女主角到底是谁
刘师长在老山喊出“战士在前方流的是血,不是水”后,提拔被取消
中学生情侣在光天化日之下偷吃禁果,视频曝光引发网友强烈谴责
199·99的含义 991的爱情意思
四川省非常穷的20个县,有你的家乡吗?
实拍:非洲版的“大阴人”嫪毐,长度达到惊人的1.2米!
强推⑧本男主是蛇的小说‼️
汉字解读:“睢”和“雎”到底哪里不同?别再混淆了