副省级市的下辖县、县级市都不是副厅级,而只是标准的正处级!
副省级市的下辖县、县级市都不是副厅级,而只是标准的正处级!
探秘我国行政区划:揭秘市级单位的真实级别

在我们日常生活中,经常会听到副省级市、地级市等概念,但对于这些行政区划的具体级别,很多人可能并不是十分清楚。今天,小圣就来跟大家聊一聊这个话题,希望能够帮助大家弄清楚这背后的标准和规则。

首先要澄清的是,尽管我们俗称某些城市为副省级市,但其下辖的县、县级市,并不是副厅级单位,而是正处级单位。这有时候会造成公众的误解,以为“副省”之下必然对应“副厅”,事实上并非如此。

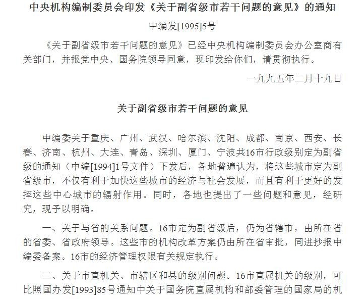
为了更好地解释这一点,我们可以参考1995年国务院发布的相关文件。在该文件中明确指出了我国各类行政区划和相应机构的具体级别。例如,在税务系统中,“杭州市税务局”作为副省级城市下属机构,其实际上是正处级单位。而其下辖的县(区)局,则同样属于正处级别。这一点从内设部门命名规范中也可以得到印证。
以杭州市税务局为例,其内设部门包括“稽查局”、“征收管理科”等名称,并没有使用到“副厅”字样。这与直接隶属于省一级的税务局内设部门命名有所区别。
进一步说,“区”和“县”的规格可能存在不一致现象。比如,在浙江绍兴曾经有个上虞县,在行政改革后变成了上虞区。这种变化反映了行政单位升格过程中规格和待遇的提升。
总之,无论是副省级市还是地级市,其下辖的县、县级市实际上都是正处级单位,并没有因为所属城市的不同而存在差异。通过以上介绍和例证,相信大家对我国行政区划标准中市及其下辖单位的真实级别有了更加深入和清晰的认识。
最后,请各位读者如果觉得本次内容有所帮助或启发,请不吝点赞、关注、转发支持小圣!如果需要转载本内容,请及时联系小圣获得授权。感谢大家对小圣工作的认可和尊重知识产权的态度!
-
- KPL:五虎上将首次同队,TS暖阳打辅助阿豆打射手,EDGM初晨carry
-
2025-10-16 12:50:28
-
- 怎样追女生最容易成功?追女孩子快速技巧
-
2025-10-16 12:48:12
-
- 甜歌皇后李玲玉再扮玉兔精!穿低胸背心露小腹,皮肤白嫩没皱纹
-
2025-10-16 12:45:56
-
- 令人困惑的问题解析!借记卡和储蓄卡看似相似却有何区别答案来了
-
2025-10-15 20:03:31
-
- 慧聪网停止运营全员停工待岗?创始人曾称马云把我慧聪放哪里了?
-
2025-10-15 20:01:15
-
- 河南滑县:杭白菊丰收 农民采摘忙
-
2025-10-15 19:58:59
-
- 甘肃兰州风味的麻辣肉
-
2025-10-15 19:56:44
-
- CFPL丨年度盘点Even:兢兢业业 只为最高水准
-
2025-10-15 19:54:28
-
- 7家鞋厂几万人开工了!福建、广东、湖南各地齐复工
-
2025-10-15 19:52:12
-
- “品学兼优”水均益,为安母心,无怨无悔照顾智残哥哥到终老
-
2025-10-15 19:49:56
-
- 为求上位,主动献身!这几位女星是真“大方”
-
2025-10-15 19:47:41
-
- 手机壁纸精选——可爱萌宠
-
2025-10-15 19:45:25
-
- 陕西咸阳中学举行2022年秋季开学典礼
-
2025-10-15 19:43:09
-
- 沙金到底是不是黄金的以一种?沙金和黄金有什么区别呢?
-
2025-10-15 19:40:53
-
- 你一直在用的二维码支付终于不再裸奔了
-
2025-10-15 19:38:38
-
- 面筋怎么做好吃又简单的家常做法大全,面筋的吃法食用方法
-
2025-10-15 19:36:22
-
- 捷途X90 C-DM:大家庭大7座电混SUV
-
2025-10-15 19:34:06
-
- 火影外传:小樱被佐助“家暴”,须佐天照挨个上,樱哥要扛不住了
-
2025-10-15 19:31:51
-
- 风水龙脉
-
2025-10-15 19:29:35
-
- 地图上的那些岛屿(11)马达加斯加(Madagascar)
-
2025-10-15 19:27:19



前妻终于说出离婚的真相(跟前妻离婚后兄弟说出了真相)
名模潘娇娇的那些喷血写真 潘娇娇简介
杨幂1分11秒视频被疯狂转发 女主角到底是谁
刘师长在老山喊出“战士在前方流的是血,不是水”后,提拔被取消
中国十大航空空姐:南航旗袍装,川航火辣热情,你最钟意哪家?
五本古言:权势滔天的男主对女主强取豪夺,终及一生都求而不得
5本年代军婚文,女主重生嫁给兵哥哥,独得一世宠爱,甜蜜幸福
中学生情侣在光天化日之下偷吃禁果,视频曝光引发网友强烈谴责
廊坊27个村庄未来将搬迁合并,快看看有你村没
199·99的含义 991的爱情意思