2024年无人驾驶汽车产业上市公司全方位对比(附业务布局汇总、业绩对比、业务
2024年无人驾驶汽车产业上市公司全方位对比(附业务布局汇总、业绩对比、业务规划等)
行业主要上市公司:禾赛 ( HSAI.O ) 、欧菲光 ( 002456 ) 、四维图新 ( 002405 ) 、得润电子 ( 002055 ) 、德赛西威 ( 002920 ) 、经纬恒润 ( 688326 ) 、百度集团 ( 09888.HK ) 、知行汽车科技 ( 01274.HK ) 等
本文核心数据:无人驾驶汽车行业上市公司汇总 ; 无人驾驶汽车行业上市公司对比 ; 上市公司业绩对比
1、无人驾驶汽车产业上市公司汇总
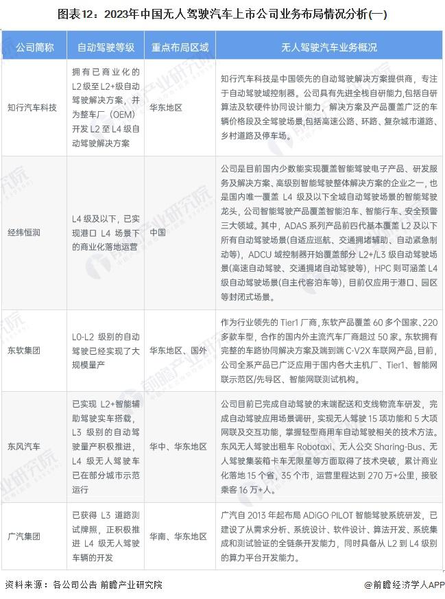
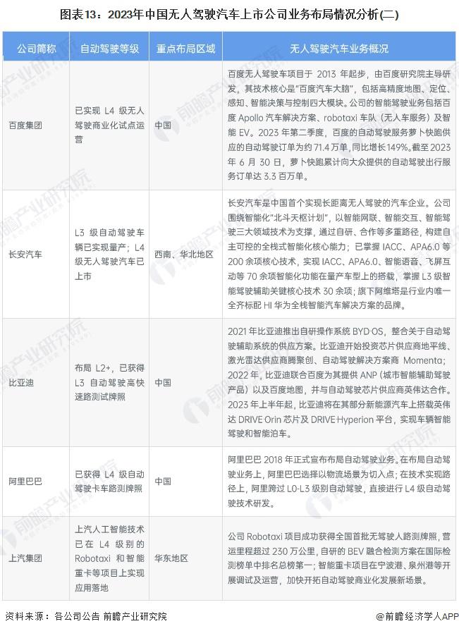
随着汽车智能化与电动化的不断升级,无人驾驶汽车成为汽车行业发展的新趋势。目前,我国无人驾驶汽车产业的上市公司数量较多,主要分布在产业链上游和中游。其中,涉及无人驾驶解决方案提供的上市公司主要包括知行汽车科技、百度、经纬恒润等。





注:企业涉及多个产业链环节的依靠核心业务进行产业链环节归类,未进行多次总结 ; 我国无人驾驶汽车解决方案提供商大多未上市或未单独上市 ( 如百度 apollo 和广汽集团控股的如祺出行 ) ,因而部分整车厂也列示在内




注:部分港股及美股仅披露年报及半年报数据 ; 产业链各环节上市公司按营业收入升序排列
从无人驾驶汽车行业上市公司的区域分布来看,企业分布较为集中,主要布局在广东、浙江、北京、江苏等中东部地区,尤以广东分布最为集中 ; 东北地区也有部分企业分布,西部地区上市公司分布则相对较少。

2、无人驾驶汽车行业上市公司业务布局对比
从自动驾驶等级来看,大部分上市公司的自动驾驶等级都在 L3 级及以下,除经纬恒润和长安汽车外,具备 L4 级无人驾驶技术的企业 L4 级无人驾驶车辆大部分都仍处于试点运营阶段,尚未实现商业化落地。从区域布局来看,不同企业重点布局区域略有差异,但基本都专注于国内市场或国内某几个区域市场,东软集团略有不同,其营收来源最大的两个区域是华东地区以及国外市场。


3、无人驾驶汽车行业上市公司业绩对比
目前,我国无人驾驶汽车行业的上市企业中,百度集团最早开始布局无人驾驶业务 ; 从业务规模来看,阿里巴巴、上汽集团、比亚迪等业务收入规模较大,2023 年上半年营业收入分别为 4589.46 亿元、3265.55 亿元、2601.24 亿元,其中,比亚迪业务增长率最高 ; 但从净利率来看,行业整体盈利能力较弱,绝大部分上市公司净利率不到 5%,综合来看,阿里巴巴、百度集团和长安汽车表现相对较好。

注:阿里巴巴的财年开始于每年的 4 月 1 日,至第二年的 3 月 31 日结束
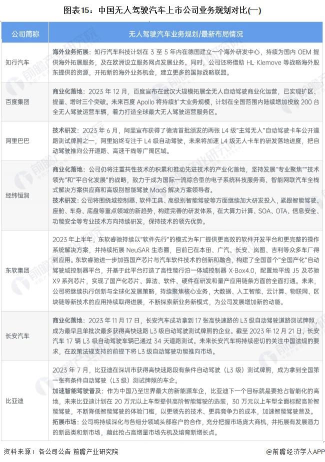
4、无人驾驶汽车行业上市公司无人驾驶汽车业务规划对比
从各大企业的业务规划及最新业务布局情况来看,企业的业务规划主要集中在技术研发、推动高阶自动驾驶商业化落地和拓展海外业务等方面。


更多本行业研究分析详见前瞻产业研究院《中国无人驾驶汽车(自动驾驶汽车)行业发展前景预测与投资战略规划分析报告》。
同时前瞻产业研究院还提供产业大数据、产业研究报告、产业规划、园区规划、产业招商、产业图谱、智慧招商系统、行业地位证明、IPO 咨询 / 募投可研、IPO 工作底稿咨询等解决方案。在招股说明书、公司年度报告等任何公开信息披露中引用本篇文章内容,需要获取前瞻产业研究院的正规授权。
更多深度行业分析尽在【前瞻经济学人 APP】,还可以与 500+ 经济学家 / 资深行业研究员交流互动。
-
- 商汤用数字人让汤晓鸥“重生”,幽默风趣,和真人无异
-
2024-03-06 04:17:48
-
- 特朗普又赢了,这次非常关键!
-
2024-03-06 04:15:32
-
- 大模型竞赛加剧,OpenAI最大对手发布Claude 3,可预测美国经济
-
2024-03-06 04:13:17
-
- 现场解读:如何看待中方对菲律宾侵闯行为的管制措施
-
2024-03-06 04:11:01
-
- 死亡人数超3万,加沙战火何时休?
-
2024-03-05 03:19:55
-
- 阻击马化腾,丁磊“大出血”
-
2024-03-05 03:17:39
-
- 又抠又壕?这份《00后消费报告》真相了
-
2024-03-05 03:15:23
-
- 年轻人都想“上岸”,真正的“岸”是什么?
-
2024-03-05 03:13:07
-
- 历史首次!日本突传大消息,电视台紧急开设专栏
-
2024-03-05 03:10:51
-
- 全国人大代表、小鹏汽车董事长、CEO何小鹏:探索限定场景无人驾驶法规、助力
-
2024-03-05 03:08:35
-
- 连玉明委员提案:建议农民养老金统一上调,每月至少增加100元
-
2024-03-05 03:06:19
-
- 耶鲁华裔研究生遭枪杀案最新进展:嫌疑人案发三年后首次认罪
-
2024-03-05 03:04:03
-
- 全国政协委员刘尚希:对于平台经济的规范与治理,需要放在国际竞争的视野下
-
2024-03-05 03:01:47
-
- 乔布斯的牛皮信封,李想的公路高铁
-
2024-03-05 02:59:30
-
- 李飞飞,最火AI女王
-
2024-03-04 04:50:41
-
- 出海途中的战略对决:机器人企业的定制化与规模化
-
2024-03-04 04:48:26
-
- 马斯克和 Altman 的斗争,终于搞上了法庭
-
2024-03-04 04:46:10
-
- 留给谷歌CEO的时间不多了
-
2024-03-04 04:43:54
-
- 闷头搞钱的唯品会,难改夹缝生存现状
-
2024-03-04 04:41:38
-
- 炸串可串万店?继茶饮、咖啡后的下一个风口
-
2024-03-04 04:39:23



盘点10位世界级的大元帅,各个都军功卓越,中国有1位上榜
当年35岁产妇产下全国首例“5胞胎”,20年过去了,他们过得咋样
湖南省排名的城市 湖南十大城市排名
福建各县市区人均GDP和总量,宁德人均第三,漳州总量第十
今年最火 90 后创始人:稚晖君
为什么叫双一流大学 为什么叫双一流学校
腾讯与字节:建墙不成,拆墙互补
特朗普稳了吗?
Intel发布14代酷睿S系列处理器,性能猛增37%!