汕头市实验学校(汕头中考放榜!各普通高中学校录取最低分数线公布)
汕头市实验学校(汕头中考放榜!各普通高中学校录取最低分数线公布)
7月18日,汕头市举行2022年中考成绩和录取情况通报会,并于上午11时公布2022年中考成绩和普通高中录取结果。

汕头市举行2022年中考成绩和录取情况通报会
今年是落实“双减”政策后的首次中考,也是汕头“新中考”落地实施第三年。
记者从通报会上获悉,今年汕头市中考报考人数约7.5万人,启动标准化考点96个、考场2554个,近7500人参与考务工作。
汕头市教育局副局长蔡少文在会上表示,今年汕头中考招生计划投放情况可概括为
“四个增加,一个减少”
,即:普通高中总体计划增加、优质普通高中计划增加、公办优质普通高中指标生计划增加、职业高中计划增加,普通高中扩招生计划减少。2022年,汕头市普通高中总招生计划为5.55万人,比2021年增加0.4万个招生计划。同时,汕头市中职、技工学校还有2.1万个招生计划,相关招生工作即将启动。
在录取工作上采取
“三个同时”
,即全市统一时间集中投档录取、同时公布成绩和录取结果、公办学校和民办学校同时招生。
在招生工作纪律方面做到
“四个不得”
,即任何学校及个人不得强制要求学生向学校或教师报告个人中考成绩;任何学校及个人不得统计、宣传、炒作中考成绩,特别是高分层学生的人数及比例、录取到优质高中的人数及比例;任何学校及单位,不得以中考成绩为标准奖励相关教师及学生;不得通过自媒体、微信公众号等平台发布中考成绩。
根据此前通知,考生可于7月18日上午11时至7月21日18时,登录汕头市政府门户网站汕头市教育局频道、汕头市教育局微信公众号和汕头移动微信公众号查询本人考试成绩及录取结果,并按学校通知依时到有关学校领取《成绩通知单》和《录取通知书》。
考生如对本人成绩有异议,可在7月20日17时前持准考证到报名点提出成绩复查申请,并填写申请表,进行成绩复查复核。复查内容为成绩统计合成是否有误、答卷是否漏评、答卷扫描是否准确,复查不涉及评分标准掌握的宽严问题。汕头市招生办将于7月21日-22日组织专人进行复查。
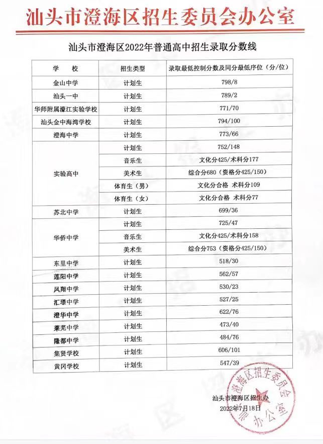
汕头市中心城区2022年普通高中学校录取最低分数及同分最低序位公布如下:
一、市直属公办普通高中录取最低分数及同分最低序位
(一)汕头市金山中学
中心城区:计划生800分/72位,指标生统招796分/8位
澄海区:计划生798分/8位
潮阳区:计划生805分/14位
潮南区:计划生808分/38位
南澳县:计划生788分/80位
(二)汕头市第一中学
中心城区:计划生782分/214位,指标生统招778分/159位
澄海区:计划生789分/2位
潮阳区:计划生797分/14位
潮南区:计划生793分/62位
南澳县:计划生767分/97位
(三)广东汕头华侨中学
计划生746分/42位,指标生统招738分/154位
(四)汕头金中海湾学校
中心城区:计划生788分/13位,指标生统招786分/99位
澄海区:计划生794分/100位
潮阳区:计划生801分/93位
潮南区:计划生802分/26位
南澳县:计划生779分/218位
(五)汕头市实验学校
计划生714分/15位,指标生统招677分/79位
二、金平区公办普通高中录取最低分数及同分最低序位
(一)汕头市聿怀中学:
计划生766分/145位
指标生统招754分/52位
(二)汕头市东厦中学:
计划生732分/1位
指标生统招727分/117位
扩招生680分/64位
(三)汕头市第二中学:
计划生672分/145位
指标生统招646分/52位
(四)汕头市金禧中学:
计划生652分/69位
指标生统招621分/11位
扩招生605分/12位
(五)汕头市第四中学:
计划生606分/111位
(六)汕头市金砂中学:
计划生539分/14位
(七)汕头市第十二中学:
计划生574分/37位
(八)汕头市鮀浦中学:
计划生513分/90位
(九)汕头市岐山中学:
计划生476分/71位
(十)汕头市东方中学:
计划生544分/81位
三、龙湖区公办普通高中录取最低分数及同分最低序位
(一)汕头经济特区林百欣中学:
计划生764分/26位
指标生统招750分/95位
(二)汕头市下蓬中学:
计划生672分/114位
(三)汕头市翠英中学:
计划生635分/108位
(四)汕头市渔洲中学:
计划生512分/55位
(五)广二师龙湖附中:
计划生594分/12位
(六)汕头市谢易初中学:
计划生560分/108位
(七)汕头市新溪第一中学:
计划生498分/32位
四、濠江区公办普通高中录取最低分数及同分最低序位
(一)华南师范大学附属濠江实验学校:
金平区、龙湖区:计划生780分/102位
濠江区:计划生780分/102位,指标生统招759分/203位
澄海区:计划生771分/70位
潮阳区:计划生792分/95位
潮南区:计划生789分/199位
南澳县:计划生755分/56位
(二)汕头市达濠华侨中学:
计划生679分/115位
指标生统招600分/82位
(三)汕头市河浦中学:
计划生490分/77位
五、
澄海区、潮阳区、潮南区、南澳县
普通高中学校招生录取工作由所属区(县)招生办组织实施,各普通高中学校的录取分数由区(县)招生办公布。
六、民办普通高中在中心城区统一录取最低分数及同分最低序位
汕头市潮阳实验学校:782分/51位
汕头金南实验学校:725分/91位
汕头育能实验学校:608分/113位
汕头市潮阳中英文学校:632分/19位
汕头市潮阳启声学校:648分/46位
汕头市潮南实验学校:616分/41位
汕头粤东明德中学:400分
汕头市联侨中学:434分/73位
汕头市广大实验学校:471分/25位
汕头市澄海集贤学校:507分/1位
汕头市澄海黄冈学校:554分/24位
汕头市潮阳恩溢学校:400分
汕头市潮阳区骏荣学校:456分/79位
汕头市潮阳区民兴学校:400分
汕头市潮阳华斯达学校:400分
汕头市潮南区科利园实验学校:421分/26位
汕头市潮南区阳光实验学校:458分/68位
说明:
1.汕头市金山中学、汕头市第一中学、汕头金中海湾学校在非中心城区的指标生统招分数线由有关区(县)招生办公布。
2.各民办普通高中由澄海区、潮阳区、潮南区和南澳县统一录取最低分数及同分最低序位由相应区(县)招生办公布。
南方+从南澳县招生委员会获悉,经研究决定,南澳县2022年汕头市公办普通高中学校录取最低分数及同分最低序位公布如下:
一、普通高中统招计划生录取最低分数及同分最低序位
(一)汕头市金山中学:788分/80位。
(二)汕头金中海湾学校:779分/218位。
(三)汕头市第一中学:767分/97位。
(四)华南师范大学附属濠江实验学校:755分/56位。
(五)南澳县南澳中学:577分/16位。
二、普通高中指标生录取最低分数及同分最低序位
(一)汕头市金山中学:765分/217位(调剂指标统招)。
(二)汕头金中海湾学校:768分/68位(调剂指标统招)。
(三)汕头市第一中学:746分/185位(调剂指标统招)。
(四)南澳县南澳中学:370分/61位(调剂指标统招)。
潮南区2022年普通高中学校录取最低分数及同分最低序位:



潮阳区2022年普通高中学校录取最低分数及同分最低序位:

澄海区2022年普通高中学校录取最低分数及同分最低序位:

【记者】蔡沚彦 黄嘉锋 实习生 谢芷琳
点击图片,一键报料↓↓↓

【作者】 蔡沚彦;黄嘉锋
【来源】 南方报业传媒集团南方+客户端
-
- 鸡肉鸭皮冒充猪肉!事涉140万包水饺,海霸王被罚款50万
-
2024-01-20 05:29:51
-
- 繁花,凡花
-
2024-01-20 05:27:35
-
- 广东知名4S店爆雷,“烂尾车”涉款1.2亿?业内人士称未来三分之一4S店将倒闭
-
2024-01-20 05:25:19
-
- 马云重出江湖
-
2024-01-20 05:23:04
-
- 国家统计局:12月CPI同比降0.3%!猪肉价格大降26.1%,油车、电车、机票价格
-
2024-01-20 05:20:48
-
- 被中央曝光,地铁狂飙时代落幕!
-
2024-01-20 05:18:32
-
- 从滴灌通,看到服务小微的金融创新
-
2024-01-20 05:16:16
-
- “去图化”自动驾驶,是翻越山丘还是海市蜃楼?
-
2024-01-20 05:14:00
-
- 腾讯与字节:建墙不成,拆墙互补
-
2024-01-20 05:11:44
-
- 创新药上演“出海潮”,海外巨头加大投资
-
2024-01-20 05:09:28
-
- 考公背后,这些公司是怎么闷声发财的
-
2024-01-19 06:09:17
-
- 或降低对毒品防范心理!警惕“鼻吸能量棒”背后风险
-
2024-01-19 06:07:02
-
- 当哈药六厂变成网红打卡地:争议的药厂,突围的哈尔滨
-
2024-01-19 06:04:46
-
- 求求各地文旅局不要瞎折腾了
-
2024-01-19 06:02:30
-
- 1天发39条宣传视频“抢客”,河南文旅为何着急?
-
2024-01-19 06:00:14
-
- 钉钉开始“向下管理”
-
2024-01-19 05:57:58
-
- 极致利用云资源,小红书技术降本之路
-
2024-01-19 05:55:42
-
- 跨国医药集团在华大变局
-
2024-01-19 05:53:27
-
- 餐饮创业,不再欢迎穷人
-
2024-01-19 05:51:11
-
- “直板+折叠”双拳出击,VO荣米“围剿”苹果
-
2024-01-19 05:48:55



盘点10位世界级的大元帅,各个都军功卓越,中国有1位上榜
当年35岁产妇产下全国首例“5胞胎”,20年过去了,他们过得咋样
湖南省排名的城市 湖南十大城市排名
福建各县市区人均GDP和总量,宁德人均第三,漳州总量第十
今年最火 90 后创始人:稚晖君
为什么叫双一流大学 为什么叫双一流学校
特朗普稳了吗?
Intel发布14代酷睿S系列处理器,性能猛增37%!